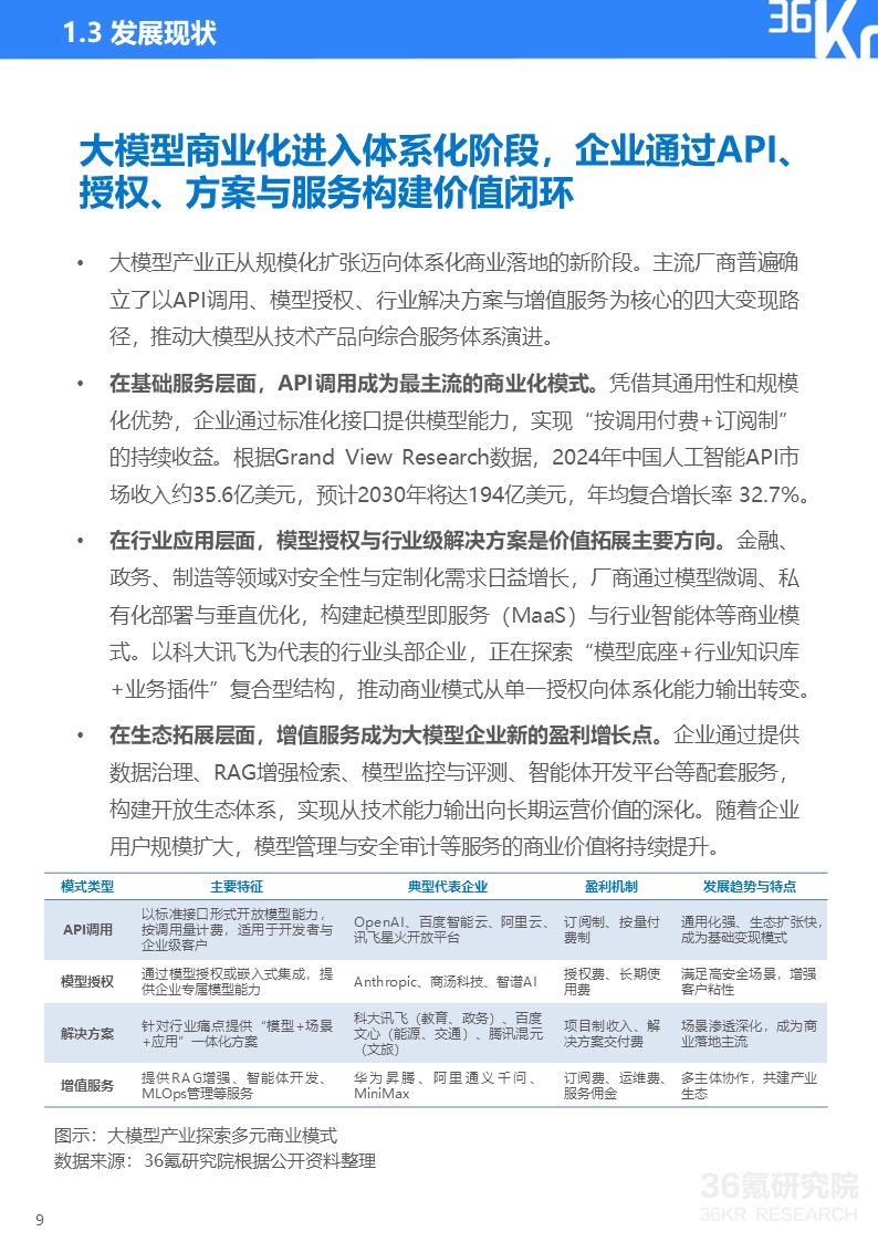
当前,中国大模型行业正迎来一场由技术迭代与生态重构共同驱动的关键变革。报告数据显示,2024年中国大模型市场规模已达294.16亿元,预计到2026年将突破700亿元,其中多模态大模型市场规模为156.3亿元,数字人、游戏等场景应用表现亮眼,增长势能显著。随着行业加速发展,大模型的市场竞争逻辑也在发生转变:从技术或产品的单点对决,转向涵盖生态构建、技术研发、行业赋能等多维度的体系化较量。技术演进方面,多模态认知和具身智能等前沿领域正成为关键发展方向。在此背景下,如何依托CBDG四维生态(消费者、企业、设备、政府)把握市场增长核心逻辑,实现技术价值向商业闭环的有效转化,成为大模型企业高质量发展的核心命题。
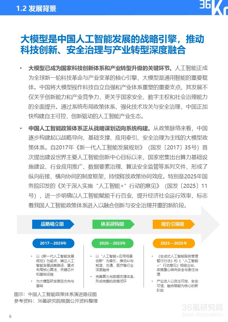
中国将大模型视作科技自立自强和产业体系重塑的重要支点。目前,中国大模型产业政策正在形成“创新驱动、基础强化、场景牵引、安全治理”四位一体的发展格局。一方面,通过顶层设计与政策协同,为大模型提供了持续演进的制度环境;另一方面,通过算力、算法、数据、安全等要素的系统推进,建立创新驱动与责任治理并重的发展路径。

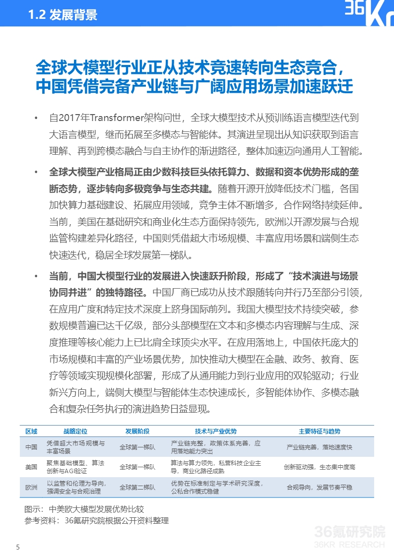
依托中国市场特点与国家政策导向,消费者、企业、设备、政府(CBDG)四大维度构成中国大模型发展新范式。四大维度形成高效运转的飞轮效应,理解CBDG是把握中国大模型市场增长逻辑的关键。以CBDG分析可知,中国大模型企业的竞争格局正在发生深刻转变,从技术和产品单点对决转向全方位的体系化竞争,核心是生态构建、技术研发、行业赋能、商业变现、创新拓展五大能力的全面较量。五大能力共同界定了大模型企业在当前市场的战略地位和未来发展潜力。


当前,中国大模型领域已进入体系化竞争阶段,市场呈现出多元且复杂的竞争态势。市场参与者主要可划分为以下五类主体:以全栈布局构建护城河的互联网/科技巨头、以技术锐度著称的专注于模型的新贵、以行业纵深创造价值的垂直领域深耕者、在转型中寻求突破的AI 1.0转型者,以及作为创新源头的科研机构。其中,部分企业通过多维度能力建设取得跨越式发展,如科大讯飞凭借其百万量级的开发者生态、在语音与多语种技术领域的持续突破、政企市场的规模化落地能力以及在具身智能等前沿领域的创新布局,构建了全面的综合竞争优势,位居行业玩家第一梯队。


本报告重点研究问题如下:
更多精彩内容,详见《2025年中国大模型行业发展研究报告》,点击下载链接,提取码:mmej








































