IT之家 12 月 26 日消息,伦敦国王学院的研究人员开发了一种基于 AI 的“衰老时钟”,可以通过分析血液代谢物数据预测个体的健康状况和寿命。
衰老时钟可以帮助发现健康状况下降的早期迹象,从而在疾病发作之前,采取预防策略和干预措施,还可以让人们主动跟踪自己的健康状况,做出更好的生活方式选择,并采取措施保持更长时间的健康。
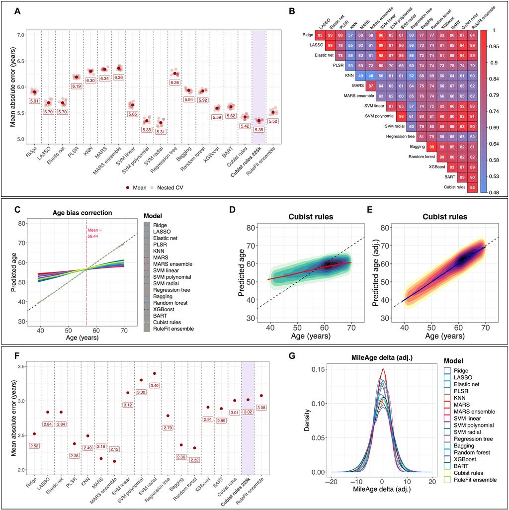
研究使用了英国生物样本库超过 22.5 万名参与者的血液标记数据,这些参与者在招募时的年龄在 40 至 69 岁之间,训练和测试了 17 种机器学习算法,发现非线性机器学习算法,特别是 Cubist 回归模型,表现最为出色。



科学家在本次研究中引入了“MileAge”代谢组年龄,通过观测血液新陈代谢过程中产生的小分子(例如食物转化为能量时产生的小分子),来评估生物年龄。而 MileAge delta 是指 MileAge 与实际年龄的差值,用于指示生物衰老处于加速还是减速状态。
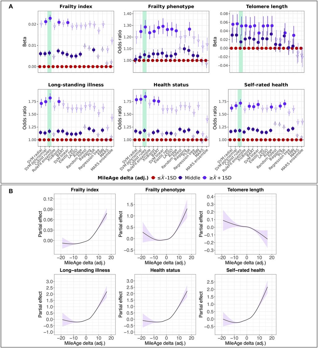
研究发现,MileAge 大于实际年龄(即生物年龄加速)的个体,通常身体更虚弱,更容易患慢性疾病,自评健康状况较差,且死亡风险更高。他们也拥有更短的端粒(细胞衰老的标志),与动脉粥样硬化等老年疾病相关。

IoPPN 国王奖研究员、该研究的主要作者朱利安・穆茨 (Julian Mutz) 博士表示:
代谢组学衰老时钟有可能帮助我们了解哪些人在晚年可能面临更大的健康问题风险。
与无法改变的实际年龄不同,我们的生物年龄是可以改变的。
这些时钟为生物医学和健康研究提供了生物年龄的替代衡量标准,这可以帮助塑造个人的生活方式选择,并为卫生服务机构实施的预防策略提供信息。我们的研究评估了用于开发老化时钟的各种机器学习方法,表明非线性算法在捕获老化信号方面表现最佳。
IT之家附上参考地址
Can Your Biological Age Be Reversed? AI Aging Clocks Reveal New Insights
Metabolomic age (MileAge) predicts health and life span: A comparison of multiple machine learning algorithms
