腾讯Q4业绩是在AI背景下绝对重磅,但实际结果并不算好,当晚ADR未涨未跌,似乎还能体现资金纠结的一面。但绩后第二天主要资金分布的港股市场,腾讯跌了近4%,直接表明了资金不满的态度,带崩港股直接开始了一波调整。

来源:Longbridge, Dolphin Research
那么主流资金到底对哪里不满意?
海豚君认为,和业务本身无关,主要问题是在接下来的资金分配问题上: 800亿的回购和平均900亿的Capex的“初始计划”,实际上腾讯无意中“得罪”了两波人:
1)看中股东回报的价值投资者;2)国产算力产业链投资者。
为什么说是“初始”计划?因为海豚君认为这并不是腾讯2025年最终的资金分配,无论是回购还是资本开支的投入。不仅在于,管理层在电话会上说Capex留了200亿的Buffer,海豚君还认为,真正预留的空间还有更多。
但产业链投资者也无需太过激动,腾讯如果加大资本开支,并非产业全链条受益。腾讯不同于阿里,阿里大部分的算力需求都是外供,主要基于客户需求来采买芯片。但腾讯买来的算力主要用于自身ToC业务,但商业变现还需一定时间。因此就算计划投入同等规模的千亿Capex,腾讯的账要算的更仔细,钱要看准了花。
反之,海豚君认为,看中内生成长的投资者,应该消除一些顾虑,积极找适配风险收益的低位,加码这个最有可能诞生ToC AI Agent且最有希望占据AI超级入口的头号种子选手。
以下是详细分析
腾讯对2025年资本开支的预算是收入的low-teens,按照目前9%的收入增长预期,也就是对应着最低720亿,最高1080亿元的资本开支(Capex)。再收缩一下范围,也就是中位数900亿左右。
这个数字,到底算多还是少?市场争论不休,双方各执一词,但说到底取决于自己的屁股坐哪儿。
要海豚君说,至少在腾讯视角,这个预算增速实际并不算少,虽然表面上没有阿里的3年3800亿喊得激情澎拜,但并不妨碍这是腾讯这几年“最舍得花钱”的一次。
1. 实际翻番的资本开支
乍一看,今年900亿的Capex中位数,相比去年的768亿,只增长了17%。但要知道,Q4 Capex一口气拉爆到了367亿,是临时需求激增导致的紧急备货,同时也不排除是高端芯片限购升级下的提前抢订(这部分采购的芯片主要用于训练)。
不管是哪种因素导致,都不影响Q4的情况是特例。海豚君估算,如果按照此前的投入力度,应该全年也就是原先指引的高个位数收入占比下的规模,即500-550亿左右,也就是2024年实际比预算“多花”了200多亿。
因此如果按照腾讯自己的投入节奏来看,今年实际对应900+200=1100亿的资本开支,相比去年的500-550亿,其实是翻番的节奏。这对于过去几年到处收紧口袋的腾讯而言,这种投入力度已经算腾讯近十年罕见。

但遗憾的是,线性推演的市场预期早已跑在更前面:
对于Q4/2024全年的投入,结合四季度腾讯买卡的新闻,市场预期相应抬高了100亿,和更新后的预期相比,实际beat了100亿(=200-100)。
2025年的资本开支,腾讯的指引落在800-1000亿区间,如果加回Q4多花的100亿,那今年的预算也只是900~1100亿。这仍然要比算力产业链投资者们,通过对标阿里、字节的Capex,心中期望的1200亿要低的多,更不用说,更乐观的直接盲拍到了1500亿。显然,相比于阿里的“顺势而为”,腾讯的“谨慎”太令人扫兴。
2. 但回购打折,总量不增反减
少花了钱,那么腾讯的股东们高兴了吗?
然而也没有。算力上比预期少花的钱,并未相应加在股东回报(回购+分红)上,反而整体股东回报还比去年少了200亿港元(1210亿vs 1440亿 )。
在点评中海豚君也强调——“萎缩的股东回报,在市值走高后,收益率意味着会大打折扣。腾讯去年的千亿回购吸引了不少价值投资者以及追求稳定收益的险资,如果后续回购不加码,仅2.5%的股东回报,投资吸引力已经今非昔比。”
在价值投资者视角,自然也是不满的——你可以增加Capex,但不能因此砍掉我的收益。譬如,Meta和Google在这两年扩大Capex预算时,同时也对价值投资的股东做了“大礼包式”的安抚——大额回购+首次派息。虽然相较于万亿美金的市值来说,两家的股东回报也不高,但好歹回报规模的绝对值是增加的。

但有意思的是,结合<(1)-(2)>,如果看股东回报和资本开支的总额,腾讯的总资金规划反而是萎缩的:
去年的1440亿HKD+768亿RMB,合计2093亿RMB的“总经营外现金支出”,与今年的2013亿元(1210亿HKD+900亿RMB)相比,似乎腾讯的资金配置反而有点“小心翼翼”了起来。
这显然不符合常规判断。
毕竟,如果明年还有9%的收入增长,12%-15%的净利增长,那么经营性现金流应该也有个同比例的扩张。为什么还要对经营之外的支出那么苛刻呢?
在电话会上,管理层提及,资本开支会有个200亿的缓冲带,这个200亿来自股东回报减少的200亿。但问题是,从股东回报+资本开支整体对外现金支出的视角,也就是2213亿,相比去年增长不到6%,仍然低于今年的潜在利润/经营现金流增速。
那么,腾讯把多余的钱花到哪里了?
2023年底,当腾讯宣布1000亿港元回购计划的时候,海豚君在《腾讯再举枪:一二三,谁是木头人?》中讨论过腾讯的资金配置问题。我们主要简单算了一笔账,并得出结论:
腾讯要从容地满足正常经营和千亿回购的,需要对投资组合进行高效管控,包括ROI驱动的新增对外投资,以及及时处置存量资产池中的资产来满足对外投资所需的现金流。
这和2022-2023年减持京东、Sea、美团搞实物分红不一样,千亿回购需要的是真金白银,而且最好是美金,这样少了外汇管控的不便。后来我们也看到了腾讯过去1年的减持动作,非上市的不太好追踪,但上市公司部分,就已知的比如Nubank、蔚来、BOSS直聘以及Reddit,都是美股上市标的,减完可以立即拿到美金用于回购。
那么2025年,在腾讯额外需要多增加资本开支的情况下,基本经营、对外投资、资本支出、股东回报以及偿债付息等这五个关键的资金需求上,管理层又是如何配置的呢?当下的配置背后,又隐含了管理层怎样的战略思考?
对标同样是因为AI开启巨额投资的社交巨头Meta,在资金配置思路上与腾讯又有什么差异呢?
(1)Meta:价值成长兼备的配置思路——多赚就多花,投资自己、回馈股东
Meta整体资金配置思路是收支同步,即在经营面不错的时候,资金支出也会同比例扩张,最终控制净现金变动在很小的区间范围。除了2023年净现金增加异常,主要是偶发性开源节流的效果(美国经济前低后高+中国跨境电商/游戏公司的广告增量,同时在股东的要求下减少对VR的投入)。
在具体的现金净流出上,Meta主要花在了软硬资产的投入、股东回报。尤其是在2021年大幅提高股东回报之后,两项主要支出几乎一半一半。这实际上是最合理的配置思路——经营赚到的钱,要么投入发展,要么分给股东。

(2)腾讯:精算ROI的配置思路——多赚但少花,投资内外平衡
腾讯的资金配置则与Meta有很大差别,从净现金变动来看,腾讯更希望保持现金净流入大于净支出,尤其是2022年互联网集体“勒紧裤腰带”之后,腾讯集团内的经营效率有了比较明显的提升,净现金增加占比也在持续升高。
在具体的资金支出上,2021年是一个分水岭。
2021年之前,腾讯最大的资金流出就是对外投资,其次才是投资自己。股东回报则更是从2022年起才初有起色,直到市场估值极度被压制的2024年,股东回报才勉强接近现金流出的一半。
而软硬支出上,撇开2H24、1H23、2H20几个异常时期的数值,历史数上似乎并不完全跟随经营面波动,相比其他支出的大涨大跌,更像是腾讯稳如狗的锚定了一个绝对规模区间,比如2020年至今每半年变动区间在200-300亿。


上述这种配置思路,无论是2021年之前,还是2022-2024年,其实都体现了腾讯管理层“审慎”的资金管理态度:
a. 2021年之前,腾讯是投资人思维。虽然这个时期腾讯内部业务高速发展,因此不在乎现金是否净流出,配置态度比较积极,但管理层喜欢从“回报率”的角度权衡内外部投资的偏好,将内部团队的投入成果和外部企业放在一起比较ROI,也是另一种赛马机制的诠释。因此有时候会出现,相比直接投资自己做业务扩张,也更偏向于利用生态流量的数据优势,对外掐尖式投资。
b. 2022年后的两年,腾讯是会计人思维,大思路是“节流”,因此直接一个更加谨慎、精打细算的会计员思维,修剪业务的不同分支,使其更加聚焦,减少资源浪费。
问题是,在国内AI Agent注定要大展拳脚的2025年,腾讯在资金使用上还会是原来的“审慎”态度吗?
海豚君认为,腾讯仍然是逐步出牌的节奏,但给自己留下了高至350亿的后手。这350亿的后手,其中200亿是公司认定的属于资本开支的buffer,但剩下的150亿用于打满回购的可能性也不高,还是用于投资优先,无论是对内还是对外。

原因在于两点:
(1)美元存款储备有限,直接换汇用来回购下,资金进出摩擦成本较高
(2)AI是“微信级别”的大机遇,投资ROI可能更高
下面海豚君来分别阐述。
前两年,行情极端承压时,中概互联网掀起一股“分红回购”潮,用真金白银来为自己站台。这显然是一个成熟企业,表达看好自身发展的最好举措。
但当真正开始落实时,一个尴尬的问题也来了。中概企业中,大部分公司的主营业务都在中国,正常经营下,花的是人民币,赚的也是人民币,这没毛病。
但中概由于在境外上市,回购需要的真金白银是美元或者港币。如果没有充足的外币:
a. 换汇时不仅要遵守外汇管理局的资金进出规定;
b. 同时因为涉及到VIE架构,境内运营实体(子公司)赚的资金要汇出到境外控股的上市实体(母公司),也需要缴纳一笔5%-10%的预提分红税(视作子公司向母公司的分红行为)。
c.更不用提,市值波动较大需要临时回购时,还需要忍受一些汇兑损益的成本。
除非有境外业务(运营实体),能够直接赚取美元的话,才没有上述的烦恼。因此我们看到,去年的阿里等中概公司在宣布完大幅提高回购后,都临时发过美元债。
1. 腾讯的美元哪里来?
但相比于其他中概资产,腾讯获取美元的方式会更多样一些:
(1)无损失:海外直接创收
腾讯也有国际业务,主要收入来源是海外游戏收入,2024年创收580亿人民币,合80多亿美金。但在2021年“被迫” 执行加速出海战略之前,腾讯的海外游戏收入最高也就一年40亿美金。如果剔除30-50%的开发商分成,那么实际上也就是不到30亿美金的净收入。

(2)低息成本:外借美元
没有美元创收,那就需要向外部“借”了。在借美元上,腾讯主要通过两个渠道进行:
1)发行美元债
这也就是阿里、京东临时换美元回购的主要操作方式,但具体执行上存在区别。
正是之前的“投资者”战略,需要外汇去做全球化的投资,腾讯颇有“远见”地对外汇资金来源做了提前规划。2014年腾讯推出了《全球中期票据计划》,该《票据计划》授权,腾讯可以以相对优惠的利率条件(相对当时的市场利率),不定期地向高盛、汇丰等国际投行组成的财团发行多币种债券,来获得所需外汇。
《票据计划》最初只有50亿美元额度,但很快就逐年调高到今天的300亿美元额度。而在这十年中,腾讯一共发行了257亿美元票据,另外30亿港元票据。
由于这些票据基本上都是5年以上,最高40年期限的债券,一旦发行,就锁定了多年的利息成本,因此非常考验腾讯的长期业务规划眼光。实际上,腾讯确实很会“择机”,发行时点基本选择在全球利率较低的时间,比如2014-2015年,2018-2019年以及2020-2021年,并且锁定的周期越来越长。而在2022年全球加息周期开启之后,腾讯就暂停了发行动作。
截至2024年末,腾讯发行在外未到期的美元票据本金余额为195亿美元。


2)直接向国际投行借款
除了长期票据之外,腾讯还会和国际银行直接借外汇。其中长期美元为主(在整体外币借款规模中占了90%以上),短期则是多币种借款都有,临时应急的需求居多。一般而言,腾讯签的都是浮动利率,同时利用利率掉期合约对冲部分利率变动带来的损失风险。

(3)不得已的最后一招:资产净卖出
一般而言,外借美元就可以满足腾讯的外汇需求,毕竟主业的市场还是以中国大陆为主,正常经营和常规投资无需太多的美元。但如果碰到非常时刻,外借成本太高的情况下,除了换汇承受更多的税费损失外,腾讯还可以通过变卖资产(尤其是美股上市公司)的下策来获得美元。
众所周知,腾讯投资是常胜将军,投资收益率令人艳羡。买入卖出基本遵循一套严格的估值算法,不到万不得已,是不会强行割肉只为套现美元的。
但这毕竟也是一个渠道。尤其去年开始,千亿回购的压力下,对投资组合的“自给自足”提高了要求,即不会额外动用主营的经营现金来增加追加投资标的。从2024年的执行情况来看,腾讯投资部门甚至“超额完成目标”——资产处置规模大于增加的投资。

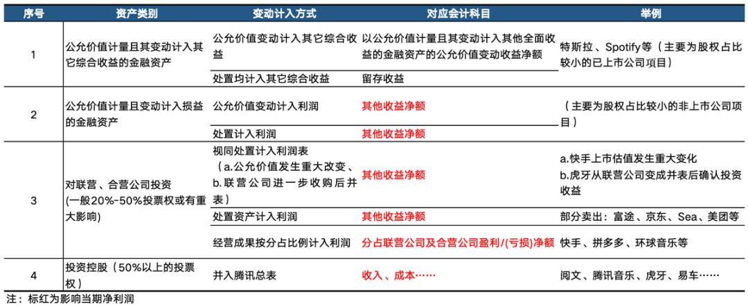
从部分上市公司披露的腾讯持股占比来看,腾讯去年主要对Reddit、NuBank、蔚来等公司进行了减持。但从处置的资产类型来看,参照下图,2024年抛售的大部分还是非上市公司——以公允价值计量且其变动计入损益的金融资产。

2. 储备的外汇够回购吗?
无论是借来的还是资产抛售换来的美元,总归是要花出去的。
从最终腾讯持有的美元存款来看,存款余额逐年走高,但2024年末美元存款余额近170亿美元(折合1222亿元人民币,均为短期),明显少于这几年积累的美元债务(借款+票据)357亿美元。

虽然357亿美元中,一年内待偿还的只有40亿。这显得170亿的短期存款对比40亿的债务,绰绰有余。
但扣除40亿短债后130亿美元的存款,加上今年海外游戏收入预计可以留存约35亿美金(=90亿毛收入*(假设40%的开发商分成+20%的海外渠道费”),合计也就是165亿美金的可用款。
另外如果投资组合依然是自给自足模式,不做净卖出的假设,那么这165亿美金的即用款(随时可用,按7.2汇率,约1200亿人民币),是理论上可以直接用于回购(无需通过换汇,并额外付分红税的方式)的最大额度。
但腾讯实际上肯定不会这么操作,留存一定的美元储备是必要的,无论是用于最早26年的还债还是其他经营相关的临时需求。因此如果按照过去2022-2023年的情况,留存一部分美元的话,比如80亿美金(600亿人民币),那么就出现了至少25亿美金的回购缺口(允诺800亿回购,也就是110亿美金,存款耗用85亿,还剩25亿)。
由于全球融资利率还偏高,从腾讯凡事追求ROI和性价比的过往操作来看,海豚君认为当下大规模外借的动力并不高。因为只要接近5%,且人民币短期没有升值动力的话,那这里面加上给投行的手续费等摩擦成本,都不如直接换汇来的划算了(需上缴预提分红税5%)。

因此这个缺口,盘来盘去就两个来源来补,一个是直接换汇,一个就是减持能够收到美元的投资组合,比如持股比例较高的拼多多、富途等,以及估值不低或存在重复持股的公司,比如Spotify、Sea。
当然这里面,腾讯会优先筛选出未来发展潜力不大的标的。鉴于当下川普关税搅乱了市场,腾讯投资组合中大多数的资产都属于估值偏低状态,海豚君这里不再像之前的系列文章一样列出死亡名单3.0。
我们相信,擅长择时和择股的腾讯,就算选择甩卖资产,估计也会等一波修复,慎重精选标的后,才会真正动手。因为这其中涉及到被投公司市值波动的问题,需要和对方管理层做深入沟通,以便对方做好及时的应对。
而如果在此过程中,美联储进一步开启降息周期,那么后面等着直接借美元则更能皆大欢喜。
总而言之,目前手中130亿的美元净现金(扣除要偿还的短债),以及有望稳享35亿美元的海外游戏创收(扣除开发商、渠道分成),是腾讯可以不用着急在高利率周期借美元的底气。参考去年阿里去年底发行的美元票据,利息成本(4.875%~5.625%)显然要比腾讯历史融资成本要高。
但与此同时,一方面美元储备也并非完全充足,另一方面,历史上看,同为高成长时期,腾讯与Meta相比,对股东回报在主观意愿上就不算高。因此,去年的千亿回购,更像是业务上没发展+大股东连续抛售下的“托底之举”,并不能视作一个未来将常态化增加回购的主观态度转变。
除此之外,腾讯今年的回购意愿(无论是主观还是被迫),从这次关税引发全球股灾的小视角也能或多或少的看出来:
——关税发布后的4.7,腾讯市值单日跌了12%,但腾讯并没有像2023年底的网络游戏新规、2025年初的美国防部制裁名单两个事件窗口期那样,当天显著加大回购力度。

这个时候再回到最开始的问题,海豚君给出答案。150亿元人民币的“备用”资金,最可能分配方式——继续加码业务投资(包括资本开支),而非回购。
对于这一轮的AI变革,实际上从去年底以来,腾讯就已经一改2023年以来“观望跟随”态度。或许是看到了元宝流量一路走高,或许是看到了Deepseek V1版本已经带来的“算力通缩”趋势。
而春节期间DeepSeek一炮打响之后,腾讯终于不藏了,全面高调宣发,将整个集团生态的顶配流量资源都给到了“元宝”。 如果说当初的“元梦之星”是给了十亿级别的资源,那么“元宝”一定是百亿级别。回想上一个值得全集团下场并得到一号位Pony站台的产品,还是微信。
海豚君认为,对于腾讯而言,做下一个超级Agent是势在必行。这可能也不仅仅在于看好AI发展,更关键的是守住流量第一入口的位置。
AI一定会诞生出一个超级入口,类同于十亿用户级别的微信。但这个超级入口是不是出自腾讯,相信没人会拍着胸脯下判断。毕竟,在过去十年,谁也没想到在绝对优势的微信严防死守下,抖音能够靠新的内容形态(视频信息流)和沉迷算法(隐私侵入式的精准推荐),来击破“两微一端”的社交防守链(当然“一端”的今日头条是抖音自家兄弟),位列另一个10亿级别的“社交+内容”平台,加上TikTok也撕开了Meta的社交,甚至可以看齐微信。

也就是说,新杀手随时会诞生。谁胜出的概率最大?海豚君来聊一聊自己的几个主观判断,不怕打脸、仅供讨论,毕竟AI时代没有100%。
判断一:AI超级入口不会出现新势力
海豚君对于AI超级入口的定义,并不在于这个AI入口是无所不能。恰恰越想“无所不能”,下场越有可能变成用户口中的“鸡肋”。
对于垂类Agent,我们认为中小企业甚至独立工作室的机遇并未减少。但通用级别的超级Agent,更能落地的产品形态是——在解决通用检索的功能基础上,还能作为背后千万个垂类Agent的统一调用前端。简单而言,也就是一个AI Agent时代的“应用商店”。
因此,回到AI Agent上,超级入口的决赛圈,也只能是这些巨头。原因有二:
(1)场景需求大于模型跑分。当史诗级里程碑DeepSeek的出现,一定程度上拉齐了国内大厂们的AI起跑线,至少大模型卷跑分的意义快速下降。
这给过去砸重金投入做自有大模型的平台来说,是很难受的。资源浪费倒是小事,关键是面对DeepSeek和自家大模型,如何平衡的问题。
前端加一个DeepSeek很简单,但背后的团队部署会很拧巴。毕竟,大厂们不可能完全放下自家大模型的开发,但在算力等基础设施、推广位资源有限甚至排他的情况下,怎么去做内外部的分配,是一个很大的问题。
但能够确定的是,当由国家下场做宣传的DS,帮忙做了用户教育的第一步(截至2025年2月,AI chatbot月活合计2.58亿,渗透率已经超过20%,这个普及速度远超当初的短视频),那么接下来的竞争核心,从技术切换到了抢占用户的使用场景时,就又回到了巨头们最擅长的事情。这样一来,反而筑高了大厂们现有的流量入口优势——有基础流量更容易赢在起跑线,比如豆包。
在抖音十亿级别的流量资源扶持下,模型跑分并不是最优的豆包,花了一年时间就已经和同行们拉开了明显差距。

(2)资本门槛可能并未降低。已有入口的大厂同样有这样的防守需求,也会更加主动的去加速推动用户渗透,甚至更准确是抢用户的过程。而一款超级Agent,随着用户粘性的升高,推断调用量会同步指数级增加。
这种需求背后所需要的算力成本以及用户推广成本,看看阿里、腾讯、字节在这一块的资本开支规模量级就知道,这还是一笔巨款。也就是说,DeepSeek推动的“算力通缩”,可能反而加速了大厂们亲自下场的脚步,实际并未瓦解决赛圈的资金门槛,这导致中小厂乃至前期需要靠资本输血的独角兽非常难受。

判断二:终局对抗即腾讯vs字节
前面我们说,超级入口,一要有流量,二要有能够调用垂类Agent的号召力和基础设施,而平台自己,则有足够的资本去承担前期的用户习惯培养。
无论是流量还是调用能力,就目前来看,如果平台能够直接“拿来主义”无疑是给这场竞争增加了胜算。
中国AI决赛圈的几个巨头,在ToC这里具备做超级入口潜力的玩家,具备上述能力的,一只手能数得过来,腾讯、字节、阿里、百度:
(1)有10亿级别且高粘性流量的,也就是腾讯和字节。
(2)有调用能力的(能够让垂类Agent愿意把自己的API接口交出来的平台),主要就是有小程序的微信(腾讯)、支付宝(阿里)、抖音(字节),以及类似的百度中间页。
不过提一嘴,由于支付宝仅有功能调用,并不具备用户聊天+搜素信息的使用场景,用户习惯很难再去打磨,因此阿里AI ToC上在选择将宝押在了“夸克超级框”。
但具体落地上,巨头们之间也存在区别:
(1)内外大模型资源分配:更看重赛马ROI,并已经熟练平衡内外部相同赛道项目同台竞争下的资源配置的腾讯,毫无例外,在当下对DeepSeek更加看重。
百度其次,作为第一个推出大模型的All in AI公司,要放弃自研是完全不可能的,这是传统搜索故事衰落后的唯一支柱。只不过原入口太弱,不得不需要DeepSeek作为必备噱头引入。
但阿里和字节,选择坚持相信自己。
阿里在C端虽然选择了流量更弱的夸克,但并未引入DeepSeek。字节的豆包中也没有嵌入DeepSeek。
海豚君认为,内外大模型同时开发,短期总是会考验管理层的资源分配和团队人员的平衡能力。在调整过程中,很可能会有人员的动荡,从而打乱产品推进节奏。阿里、字节没有这个问题,但也是建立在本身模型还不错以及母体公司持续导流的情况下。腾讯会遇到问题,但考虑它有比较多的赛马经验,因此可能最终并不会出太大的问题。
(2)前端产品形态打法:这四家基本可以分为两个阵营。
腾讯和字节的打法类似,依靠自己社交流量根基,AI+赋能和独立App同时推进。
阿里和百度打法类似,更多的是依赖搜索引擎流量做赋能,虽然百度也有独立App,但在本身传统搜索流量也在被慢慢侵蚀下,文心一言App已经跑出第一梯队。
AI+赋能显然是考虑到场景结合下终极产品形态。目前独立App的出现,海豚君认为,很可能只是一个过渡期的选择。
实现一个真正实用型Agent,需要很多背后内容、第三方应用的融合,以及界定超级Agent和垂类Agent分别能够完成的任务节点,这需要持续的多方测试、讨论过程。因此当下立即融合并推出来,一方面伤害用户对产品的初始印象,另一方面可能也会影响原先产品的用户体验。
因此最终超级入口,会依附在现有产品上的可能更大。这就需要各家拿出自己的拳头产品来比拼,从功能调用的流量分布来看,显然微信>抖音>百度>夸克。但流量的粘性和产品力,决定了这场决赛,字节同样有能力追赶并胜出。
一旦形成超级Agent,这不仅仅意味着传统搜索的消失,也更意味着应用商店没有存在的意义。这Agent可以存在于任何物理设备上,代替千万个应用成为与用户一对一交互的最频繁入口。
缩短了用户与所实现功能(终端商户)之间的跳转链条,并拥有最集中的流量分配权——它不能完成的任务,也由它来决定调用哪一个垂类Agent。而当用户一旦习惯一个知晓自己所有喜好的AI助手,那么这个迁移成本也将是巨大的。当产业链越短,价值越集中在离用户最近的那一端。
总而言之,2025年的AI Agent是一个腾讯最有潜力收获,但失败的话也会面临的威胁也最大的产业机遇,因此砸上最高级别的资源也在所不惜。用腾讯惯行的公式来说,相比于直接回购分红,显然投资当下的自己会获得更高的ROI。
2025年,不要期待腾讯的保守托底,而是期待腾讯在AI上打出更多的牌。当然留后手的原因,也表现了腾讯管理层的危机意识。
除非贸易战期间真的有极端情况发生,比如这两天财政部长贝森特打嘴炮的退市要挟,亦或是限制投资,这可能会在短期因流动性带来股价承压,从而让管理层选择临时回购救场。
先预告下,同样是出于谨慎考虑,近期海豚君会专门对中概资产进行梳理,采用非常时期的非常思维来演绎最坏情况下的投资机会,届时也会对腾讯做更清晰的价值判断更新,敬请期待。
