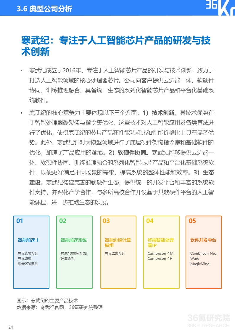
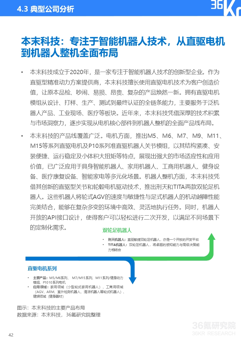
2024年,在各大企业纷纷角逐大模型之际,具身智能却“异军突起”,成为推动人工智能向物理世界深度渗透的重要力量。据不完全统计,2024年上半年,具身智能概念创业公司超50家,融资事件频发。同时,在上海世界人工智能大会、世界机器人大会、云栖大会现场,具身智能机器人也备受瞩目。
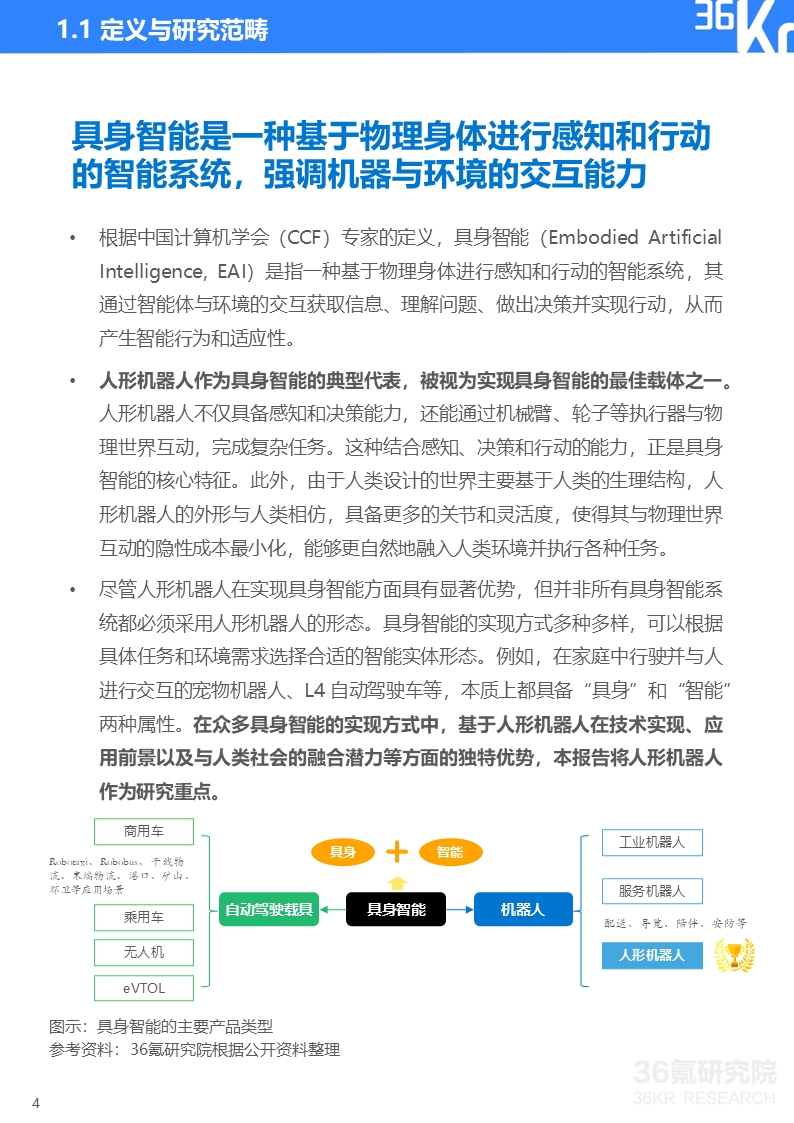
根据中国计算机学会(CCF)专家的定义,具身智能(Embodied Artificial Intelligence, EAI)是指一种基于物理身体进行感知和行动的智能系统,其通过智能体与环境的交互获取信息、理解问题、做出决策并实现行动,从而产生智能行为和适应性。人形机器人作为具身智能的典型代表,被视为实现具身智能的最佳载体之一。但是,并非所有具身智能系统都必须采用人形机器人的形态。具身智能的实现方式多种多样,可以根据具体任务和环境需求选择合适的智能实体形态。
具身智能的产业发展历经多个阶段,自1950年代图灵提出人工智能可能的发展方向为其概念奠定基础后,1980至1990年代经历早期探索与理论发展,罗德尼·布鲁克斯和罗尔夫·普费弗等人的研究提供了重要理论支撑。2000年代初,具身智能研究开始融合跨学科方法和技术,进入跨学科融合与技术突破阶段。近年来,具身智能受到广泛关注,正逐步走向产业应用。

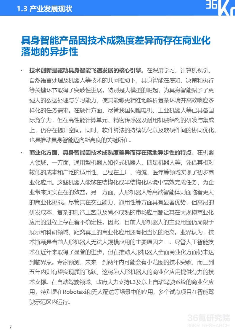
在机器人领域,通用型机器人如轮式、四足机器人已凭低成本和广泛适用性在工厂、物流、医疗等领域实现初步商业化。而人形机器人等高端智能体面临更大商业化挑战,高昂的研发成本、复杂的制造工艺及不成熟的市场应用限制了其大规模商业化。专家预测,未来三到五年内人形机器人技术有望实现质的飞跃。
人形机器人在产业应用上取得显著进展,在制造、新能源、医疗等多领域的应用需求不断上升。多家企业已发布人形机器人产品或迭代版本,并取得技术突破。但目前仍面临规模化挑战,这主要归因于技术难度大、制造成本高昂及商业化难度高。业界预测,随技术瓶颈克服、产业链完善及成本降低,人形机器人市场有望快速增长,2035年中国市场规模有望达到3,000亿元。

本报告重点研究问题如下:
• 具身智能的定义是什么?经历了哪些发展阶段?目前处于哪一阶段?
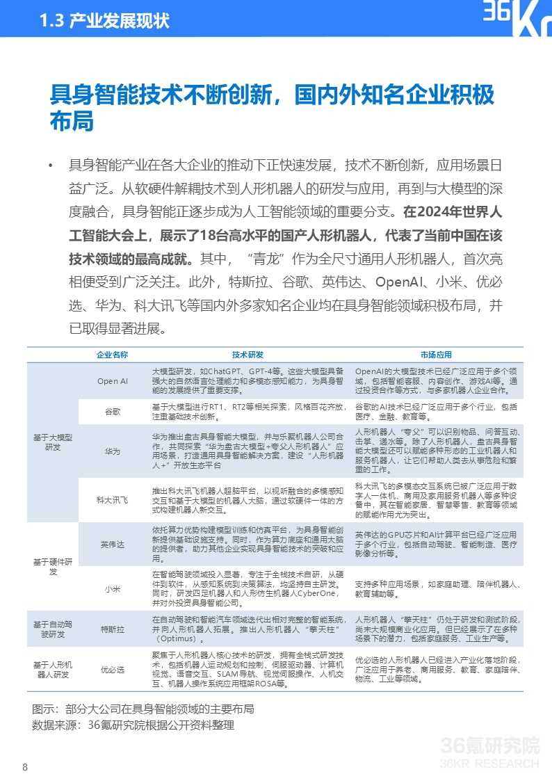
• 目前具身智能的发展现状是怎样的?行业主要玩家是怎样布局的?
• 具身智能的产业链构成是怎样的?哪些领域最具价值?
• 具身智能产业内有哪些头部公司值得关注?
• 具身智能未来的发展趋势是怎样的?
更多精彩内容,详见《2024年具身智能产业发展研究报告》,点击下载链接,提取码:xpzc























































