应用现状:随着“百模大战”逐渐落幕,行业竞争重心转变,企业级AI从技术探索期全面转向规模化应用期。得益于大语言模型能力的快速跃升,新一代AI应用已在智能客服、知识库问答、内容生成等知识密集且交互相对开放的场景中率先取得规模化突破。
关键问题:在新一代AI应用的规模化落地过程中,企业也面临着更加复杂的挑战。其应用成果不仅依赖于单一的技术突破,更在于构建系统性、端到端的落地能力。
应用层:Agent成为当前企业级AI应用落地的核心载体,拆解最小任务单元,利用Function Call、MCP、Skills等方式,促进Agent与企业业务流程的深度整合。
支撑层:以场景为中心进行模型选型,构建Data+AI的数据底座与面向AI的数据安全体系。
基础设施层:AI算力基建向多元异构演进,国产替代背景下软硬件深度协同优化重要性凸显。
组织层:高 层推动的顶 层设计、员工维度的角色升级共同推动企业的AI转型。
厂商落位:目前企业级AI应用领域主要有应用软件、技术服务及解决方案、云服务和AI模型四类厂商,部分深耕垂直场景,部分聚集平台能力,形成分层协作、动态竞合的格局。
发展趋势:1)大模型 由单一的Transformer架 构 向多架构并行迭代演进 ,未来可通过组合架构灵活、高效适配不同场景;2)A I有望深度 介入并重 构企业流程,人机协作模式将发生转变;3)AI在科研领域可形成技 术底座、核心 能力、 科研流程、价值输出的闭环,帮助企业提升竞争力; 4 )物理AI演进将拓宽AI应用的价值边界,形成更完整的智能业务链;5)AI原生应用将向全新的流量入口、交互方式、应用架构和业务逻辑演变。
重点关注企业作为采购和使用主体,以GenAI技术驱动的新一代AI应用
在大模型、AI Agent等技术快速发展的当下,越来越多的企业将数智化转型作为提升核心竞争力的关键,AI技术在企业级场景中的落地应用也成为各方关注的焦点话题。本报告所指企业级AI应用,重点关注由企业统一采购、部署和管理的AI应用,兼顾由员工个人采购或选择、但实际服务于工作场景的情况。技术层面,本报告聚焦以大语言模型为代表的生成式人工智能即GenAI为核心驱动的新一代AI应用,旨在探究AI技术如何帮助企业精准解决特定业务痛点、重塑工作流程,并最终转化为可量化的商业价值。

以高质量数据集为支撑,推动人工智能由单点突破向全域赋能转变

公共服务、能源、交通运输、医疗卫生等人工智能+行业政策持续加码
2025年,我国围绕“人工智能+”密集出台系列政策,在能源、交通运输、医疗卫生等重点领域全面推动人工智能技术融合与应用落地。政策聚焦于释放数据要素价值、构建行业大模型体系、推广智能体应用等方向,并设定了到2027年在各领域实现典型场景广泛覆盖与深度赋能的具体目标,旨在以人工智能为核心引擎,驱动相关产业创新升级与高质量发展。

从模型中心转向Agent驱动,工程化能力成为持续交付关键
对比2025年与2024年人工智能成熟度曲线,AI-Ready数据和AI Agents是当前发展最快的两项技术,前者为AI应用提供高质量的数据,后者让AI在理解人类意图的基础上具备执行复杂任务的能力,标志着AI应用正在从辅助工具向自主决策跃迁。在实际落地的过程中企业的关注重心正逐渐由GenAI、基础模型等底层技术向可持续的AI应用交付转变。

应用层融资事件占人工智能行业比例超五成,AI+医疗成热门吸金赛道
根据IT桔子数据,截至2025年12月15日,中国人工智能产业领域全年共有融资事件772起,融资轮次偏早期。同时人工智能产业的投资热点正在从底层模型转向应用层,AI应用层融资事件数量占比超50%,资本更青睐能将AI技术落地到具体场景的项目。从行业应用情况来看,2025年AI+医疗成为热门吸金赛道。

政策、技术、需求三重驱动下,企业级AI应用进入商业价值验证期
随着“百模大战”逐渐进入后半场,人工智能产业的竞争重心转变,企业级AI应用也由从技术探索阶段全面转向规模化落地阶段。政策、技术和企业真实需求是本次转型的核心驱动,“人工智能+”国家行动形成强力牵引,技术突破使得AI应用成本大幅降低,经济与竞争压力迫使企业利用AI提质、降本、增效。供需双方的关注点从单点技术试点,深入到与核心业务流程的深度集成和可衡量的投资回报,市场重心从可行性验证转向商业价值验证。

现阶段重点聚焦流程增效、知识增幅和价值创新三大方向
当前,企业级AI应用主要聚焦于价值递进的三大核心方向。一是流程增效,通过替代重复劳动直接降本,技术成熟且ROI明确,是规模化落地的主力。二是知识增幅,借助AI激活企业知识资产,赋能人才进行高效决策与分析,虽实施门槛较高,但正成为价值创造的新高地。三是价值创新,以GenAI重塑产品与客户体验,探索全新商业模式。企业需对自身业务痛点与数据可用度进行综合判断,决定不同场景AI落地的优先级。

率先在知识密集型场景规模化落地,推动办公效率提升与服务体验增强
得益于大语言模型能力的快速跃升,新一代AI应用已在智能客服、知识库问答、内容生成等知识密集且交互相对开放的场景中率先取得规模化突破。而在更加严肃的企业级场景中,GenAI技术往往面临可靠性挑战。将其推理规划、多模态感知优势,与传统机器学习、规则引擎等相结合,将推动AI技术向企业核心运营与分析决策环节的渗透。

数据、人才与价值量化等问题是制约规模化落地的三大瓶颈
企业级AI应用在规模化落地过程中,普遍面临系统性痛点。一方面,数据基础薄弱与治理体系缺失,导致模型训练缺乏可靠基础。另一方面, 业务价值缺乏可量化度量体系,无法与企业核心经营指标挂钩,难以支撑企业的长期投资决策。而缺乏兼具技术能力与业务洞察的复合型人才,则阻碍了技术能力向业务场景的价值转化。


随着AI技术的爆发式发展,AI技术正从锦上添花的辅助工具,演变为驱动企业业务创新与效率变革的关键力量。但在新一代AI应用的规模化落地过程中,企业也面临着更加复杂的挑战。其应用成果不仅依赖于单一的技术突破,更在于构建系统性、端到端的落地能力。
本报告将从应用层、支撑层、基础设施层和组织层四个维度,对企业级AI应用落地中的关键问题展开研究,力求帮助企业将AI技术转化为实际的商业价值。

多推理框架与工具调用,实现从思考到行动的跨越
AI Agent以大语言模型为核心推理引擎,利用其对话、推理、规划能力,通过与外部工具调用相结合,形成能够感知环境、自主决策并执行行动的智能体。它突破了模型仅能被动回答的局限,将模型的推理能力转化为对业务流程的实际操作能力,因而成为当前企业级AI应用落地的重要载体。由Anthropic推出的Model Context Protocol(MCP)开放协议,提供Agent与外部数据源、工具通信的标准化方案,极大降低了集成开发的复杂性,进一步加速了Agent在企业端的落地。

构建“AI+工程+人工”三元体系,通过流程切分保障Agent可靠性
由于GenAI技术在准确率的瓶颈,AI Agent应用如自主执行超过5步的连续复杂流程,在对可靠性要求严苛的企业级场景中往往会直接失效。因而企业级Agent落地需构建“AI技术+软件工程+人工干预”的三元支撑体系,合理平衡自主性与可控性。在初期阶段,企业可优先考虑价值明确的场景,如步骤繁琐、重复性高的劳动密集型场景,信息过载、易出现处理延迟的效率瓶颈型场景。在融入Agent人机协作机制的基础上,同步推进企业流程的优化与重构。通过将复杂流程切分为可验证的最小任务单元,降低单一环节误差的传导风险。对于ERP、CRM等既 有业务系统,可将其功能封装为API或MCP Server,供Agent工作 流调用 。

两者协同构建Agent的认知底座,为情境化理解与持续学习提供支撑
知识系统与记忆系统共同构建起 AI Agent 的认知底座,为其赋予情景化理解与持续学习能力,提升 Agent 在业务场景中的应用效果。知识系统以 RAG (检索增强生成)结合企业知识库,为 Agent 注入垂直领域专业知 识等事实性信息,解决大模型知识静态、过时缺乏企业私有信息的痛点。记忆系统则通过分层、结构化的生命周期管理,为 Agent 保留与用户的交互经验、任务执行状态及场景化偏好等。海量工具调用与长链推理上下文不仅严重制约 Agent 的性能与成本,更会导致模型能力的下降。利用上下文 工程对知识、记忆进行最优组合与精简提炼,将能够帮助 Agent 精准获取所需的信息。

从模型绑定向Skills模块化演进,提升Agent在复杂任务中的确定性
从Function Calling到MCP,再到AgentSkills(智能体技能),AI Agent的能力经历了从紧耦合、模型绑定向模块化、可复用的变迁。Skills通过打包结构化的指令、脚本和资源文件夹,允许Agent在场景匹配时自动调用,从而提升在处理特定、复杂任务时的表现。其核心价值在于,将复杂的业务流程和领域知识封装为稳定可靠的自动化单元,进一步让AI Agent从黑盒模型向可编程系统转变,从而能够更灵活、更精准,也更深入地集成到企业的核心业务流程中,为企业在效率、决策、创新等多个层面创造竞争优势。

以场景需求为导向,多维度权衡模型效果、性能与成本
在AI应用的实际落地过程中,多为AI应用厂商帮助企业客户进行的GenAI模型的选择。模型能力的评估涉及应用效果、性能指标以及使用成本三个维度。模型能力的强弱需结合企业的具体场景进行综合判断,在保证效果和性能达标的基础上,追求最优性价比。
同时,考虑GenAI存在的幻觉问题和不可解释性,应优先将GenAI应用于对语言理解、意图识别及推理规划等优势领域,而在准确性要求更高的场景与决策式AI结合,从而提升在企业级场景的可用性。

高质量数据集筑基,将业务数据与知识转化为企业独特的AI竞争力
AI-Ready的数据集是指经过采集、加工等数据处理,可直接用于人工智能模型开发和训练,能有效提升模型表现的数据集合。在企业落地AI应用的过程中,往往面临着数据碎片化、应用难度高的痛点,即使拥有数据,也难以将原始数据转化为可用的数据资产相比于传统数据管理,面向AI时代的高质量数据集更具体高价值应用(紧密贴合场景)、高知识密度(信息浓缩有效)、高技术含量(处理过程专业)的特征,尤其是来自于企业内部、承载业务知识的高质量数据,将成为企业构建独特AI竞争力的关键。

重构数据管理体系,构建多模态、实时响应的Data+AI一体化平台
AI时代数据治理正呈现出被动跟随到主动规划、静态管理到实时响应、单一结构化到多模态管控的三大趋势,倒逼企业重构数据管理体系。当前企业数据平台建设面临传统数据平台对非结构化数据支持不完善、数据互联互通困难、数据质量参差不齐等问题。AI-Ready数据平台搭建通过夯实多模态、实时数据处理基础,构建打通Data与AI的一体化平台,最终依托AI应用将数据价值赋能于业务场景。

防范数据风险传导,构建从输入到输出的全生命周期主动安全治理体系
在人工智能安全体系中,数据层的安全至关重要,数据层的任何风险都将直接内化为模型的风险。数据层风险主要包括数据的合规性与完整性缺失、数据污染、敏感信息残留、标注质量缺陷等,贯穿数据采集、清洗、标注等多个环节,而AI应用还将引入智能体交互、多样化通信协议等全新的风险入口。面向AI的数据安全体系需实现从被动防护转向主动治理的转变,将技术手段与管理措施结合,构建覆盖数据输入、处理、输出的全链条防护能力。企业应根据自身业务场景与数据特点,识别优先级高的数据风险,采取分阶段实施策略。

GPU主导地位稳固,国产芯片聚焦互联与推理优化实现差异化突破
当前,GPU芯片已经从面向通用计算场景的图形处理器发展为驱动AI训练与推理的智能算力载体。尽管亦有Google TPU、AWS Trainium/Inferentia等非GPU芯片出现,但GPU仍然占据AI芯片的主导地位。同时,行业竞争的焦点由单芯片算力转向超大规模集群的系统级效率。国际领先的AI芯片大厂凭借前沿制程、全栈软件生态和全场景覆盖,构建了强大的先发优势与市场壁垒。国内厂商则聚焦自主可控,在特定技术维度如互联带宽、集群规模、推理优化等方面进行突破,通过差异化能力与国际大厂形成错位竞争。中外产业在基础工艺、市场需求与供应链安全上的差异,共同推动着全球AI算力基础设施的多元化发展。

软硬一体协同优化,AI Infra成为提升国产算力可用性的关键
AI Infra强调通过软硬件一体化的协同设计,对计算、存储、网络资源进行系统级调优,将原始算力高效、稳定地转化为模型性能与业务价值。相比传统IT Infra的支撑工具属性,AI Infra对于大模型的效果上限和成本下限有着决定性作用,因而成为AI时代竞争的关键要素之一。在国产化背景下,其重要性不仅体现在对模型性能的极致压榨,更在于连接底层国产化算力与上层模型应用,提高国产芯片的可用性,加速推动国产化替代。

企业管理层的投入深度与决心直接决定AI应用的成败与价值高度
麦肯锡2025年研究报告指出,在AI高绩效组织(即AI为息税前利润贡献超5%的企业 )中,高达48%的高层管理者展现出对AI战略的强烈“主人翁”式承诺,这一比例为普通组织的三倍。《哈佛商业评论》的相关调研同样表明,近半数受访高管认为领导力是驱动AI投资回报的首要因素。
企业能否将AI从技术试点转化为规模化价值,关键取决于高层管理者的深度参与和有效领导。究其根本,AI转型是涉及战略、资源与组织的系统性变革。管理层应能推动战略与业务的深度融合,统筹调配关键资源,并主导流程再造与文化重塑,引导企业跨越从实验到规模化应用的“死亡谷”,实现可持续的商业回报。

从技术交付转向员工赋能,通过提升用户采纳度释放AI实际价值
现阶段,AI应用的成败关键已从技术可行性转向用户采纳度。于企业而言,即便AI技术本身具备优势,若企业员工不愿使用、不掌握使用方法或无法有效运用,该技术仍难以创造实际价值。因此,企业需要从以技术为中心的项目交付转向以员工价值为中心的运营,切实从员工视角出发,回应员工在使用中的顾虑、满足其核心需求。同时通过长期的技术赋能促进员工个人能力成长,让员工在积极拥抱AI应用的基础上,自发地推动企业的流程优化与创新。

业务人员向AI协作者转型,技术团队从后台支撑走向前台价值赋能
为成功推动企业级AI应用的落地,组织内部人员的角色与能力需实现根本性转变。业务人员应能够精准识别业务痛点,并将其转化为可被AI解决的具体问题,从而超越被动的工具使用,成为主动的AI协作者。这不仅要求业务人员懂业务,更要求其掌握必要的协同技能,以推动方案的落地实施。技术团队则需从后台的开发交付角色,走向前台,成为价值赋能者。其任务不仅是提供技术工具,更需要深度融入业务场景,参与设计端到端的智能化流程,并通过全程陪跑确保技术能力切实转化为业务成果。

超越传统财务模型,建立分层、动态评估战略收益与全周期成本
AI项目ROI评估的核心挑战在于其价值难以用传统财务模型精确衡量。间接与战略收益难以量化,全生命周期的隐性成本容易被低估,评估本身需要从追求精确数字转向应对管理价值实现过程中的不确定性。现阶段针对企业级AI应用,可以考虑放弃追求单一、精确的ROI数字,转而采用分层、动态的评估框架,通过对AI投资组合的评估,审视企业整体AI投资的价值回报。

部分深耕垂直场景,部分聚集平台能力,形成分层协作、动态竞合格局
目前企业级AI应用领域主要有应用软件、技术服务及解决方案、云服务和AI模型四类厂商,形成分层协作的动态竞合格局。
应用软件厂商中,成熟企业如深演智能、云徙科技等依托特定业务或行业深耕优势,延伸布局AI应用及Agent开发平台;初创企业如海纳AI等围绕单点场景进行AI能力突破,形成对企业既有系统的有效补充。技术服务与解决方案商服务属性更强,通过定制、实施到应用的一体化解决方案撬动大中型客户。
阿里云、百度智能云、火山引擎等云服务商与AI模型厂商在模型能力方面存在交叉,但两者发展路径有所区别:云服务商以模型+平台拉动底层资源消耗,应用侧主打标准化产品,AI模型厂商则以服务+应用推动模型商业化,更偏向提供定制化服务。

算力与研发是主要成本来源,探索由订阅制向效果付费的转变
企业级AI应用厂商的投入主要集中在算力与研发两个层面,两者合计占比通常可达70%及以上。其次为数据准备成本,部分厂商需采购外部数据,该部分占比与厂商类型、业务场景存在强相关。
收费模式方面,永久许可与订阅是应用软件最为成熟的两种模式。考虑到私有化部署的定制项目中涉及持续调优服务,当前订阅模式的占比最高。部分厂商将 AI 能力融入既有产品功能,通过提升客单价向存量客户推广;部分则将 AI 应用设为独立收费模块,供客户灵活选购。现阶段,效果付费模式在中国企业级市场仍面临较大落地阻力,仅在营销、运营等少数结果导向型场景中有所应用。由于 AI 应用的价值评估是其落地的核心瓶颈,厂商与客户需共同构建价值评估体系。随着该体系的逐步完善,未来效果付费的渗透率将有望得到提升

大模型规模效应趋缓,Agent、空间智能与高效算法成为关注新焦点
苏茨克维指出大模型的规模堆砌已近瓶颈,且存在实际应用的“锯齿状”缺陷,认为超级智能应是高效学习算法而非成品心智;卡帕斯预判2025-2035年是智能体的十年,同时批评当前AI靠“暴力破解”提效,AGI落地仍需约十年;李飞飞强调构建世界模型以实现AI对物理世界的交互,并预测Transformer架构或五年内被替代,看好空间智能作为全新模型架构的潜力。

模型架构走向多元化,RNN、CNN创新架构助力实现效率与性能的平衡
当前大模型呈现出多元架构并行迭代的趋势。过去大模型高度依赖Transformer的注意力机制,而新型的RNN架构(如Mamba-2、DenseMamba)通过状态空间模型、门控机制突破长序列建模效率,CNN架构(如OverLoCK)则以卷积创新兼顾精度与轻量化。模型架构的百花齐放发展,将使得企业能够面向不同场景灵活搭建高效的架构组合,实现效率与性能的平衡。

从任务自动到流程自主,重新定义企业流程与人机协作模式
当前,企业流程自动化正在从基于预设规则的、静态自动化,迈向由AI驱动的、动态自主化。随着AI技术与流程的深度融合,AI应用将逐渐演变为能够理解、执行、优化乃至重构端到端业务流程的智能体。 从局部效率提升(L1)到跨系统协同(L3),到自主重构流程(L5),本质是AI从工具属性向流程管理者属性的转变。未来,AI将具备自主启动流程、自主重构与编排的能力,在运行中实现风险自治与持续优化,并通过闭环反馈不断迭代。在此模式下,人类将被从繁琐的操作中解放出来,聚焦目标设定与结果监控,成为整个流程中的战略决策者。

实验室里的AI革命,通过降本、提速与跨界融合重塑企业研发竞争力
AI在科研领域的价值可落地为降本、提速和破界三个方面。1)降本:利用AI的虚拟实验平台替代部分实体实验,可以有效减少实验室耗材、设备投入,降低研发试错成本。2)提速:由AI自动完成文献调研、实验数据降噪、分子/材料设计,将传统数月级的研发周期压缩至周甚至日级。3)破界:借助AI的跨学科知识融合能力突破单一领域的研发瓶颈,通过AI构建科学知识图谱,沉淀内部研发数据与行业知识,实现研发经验的跨项目、跨团队复用。未来,AIfor Science将成为科技型、研发驱动型企业的核心竞争力。

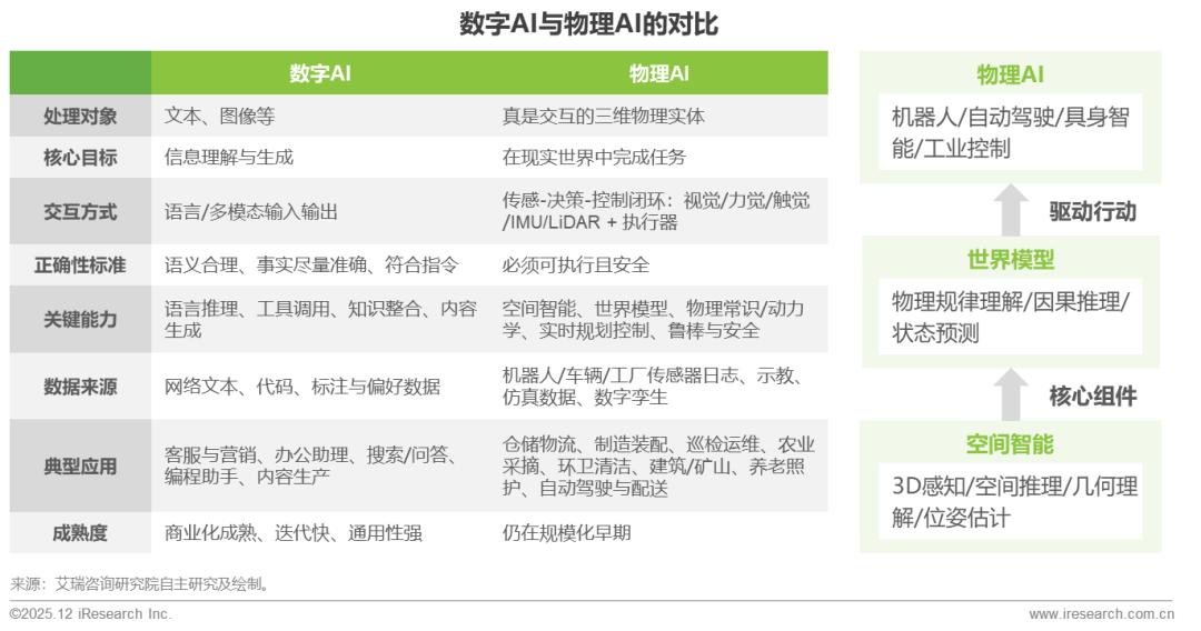
从信息处理迈向物理交互,物理AI连接数字智能与实体业务闭环
现阶段以语言大模型为代表的数字AI属于信息处理型AI,聚焦文本、图像等的理解与生成,而物理AI则是物理交互型AI,依托空间智能的感知能力、世界模型的物理规律认知,实现现实世界的任务执行。企业的生产(如制造装配)、服务(如仓储物流)、运维(如巡检维修)等核心环节都是物理实体交互场景,多数业务价值也最终落在物理世界中的执行。物理AI作为连接数字智能与实体业务的桥梁,能够覆盖更加完整的智能业务链,形成感知、决策、行动一体化的闭环。

流量、交互、架构与逻辑的转变,将推动企业级AI应用的价值重构
我们目前对AI原生(AI-Native)的理解,是一种以大语言模型为核心驱动力,以Agent架构为实现范式,以自然语言和多模态交互为主要体验,旨在通过意图理解和生成式能力,为用户提供高度个性化、目标导向服务的全新应用形态。其中,大语言模型+Agent是实现复杂任务和工具调用的关键,而自然语言和多模态交互改变了用户体验,能够提供高度个性化、目标导向的服务,将推动企业级AI应用由固定化工具向定制化解决方案转变。

