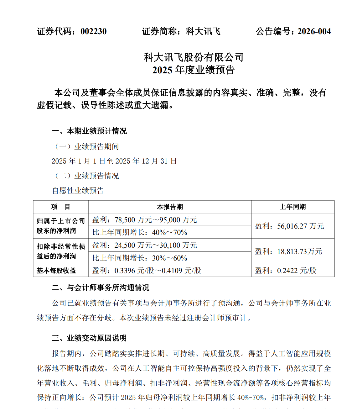
凤凰网科技讯 1月28日,科大讯飞发布2025年度业绩预告。预计2025年归属于上市公司股东的净利润为7.85亿元-9.50亿元,比上年同期增长40%-70%。

业绩变动主要系人工智能应用规模化落地不断取得成效,“讯飞星火”大模型在C端落地不断加速。
大模型行业落地方面,2025年科大讯飞大模型相关项目的中标数量和金额在全行业统计中再次获得双第一,科大讯飞大模型相关项目中标金额23.16亿元,超过第二名至第六名的总和。
同时,“讯飞星火”产业生态进一步加强,讯飞开放平台开发者数量突破1000万,其中,海外开发者56.4万。2025年全年新增开发者数量超过224万,其中大模型开发者新增127万,开发者数量持续高速增长,加速行业赋能步伐。
