引言
党的二十大提出实施积极应对人口老龄化国家战略,强调将积极老龄观、健康老龄化理念融入经济社会发展全过程,核心在于延展老年群体的能力边界和参与空间,引导老年阶段被视为仍可学习、参与并创造价值的重要人生时期。在这一过程中,AI素养逐渐成为支点性能力。随着人工智能深度嵌入医疗、公共服务和消费领域,老年人能否理解、使用并判断AI信息,直接影响其需求表达、社会参与和风险防范能力。
在老龄化与智能化加速叠加的背景下,老年人是否具备基本AI素养,已不只是技术普及层面的问题,而是关系银发力量能否被有效赋能、银发经济能否被持续激活的基础性议题。当老年人能够主动获取信息、理性选择服务、防范数字风险,其消费行为和社会参与将更具主动性和持续性,银发经济也将从产品服务的被动供给转向以群体能力激活为基础的长期发展模式,成为推动整个社会经济发展的重要力量。
过去一年多,复旦大学老龄研究院、复旦大学AI向善与数智养老研究中心与腾讯SSV时光实验室、腾讯研究院共同发起了一项为期一年的行动——教100位老年人使用大模型。在此基础上,项目团队同步走进全国13个省市、48个社区,累计面对面访谈237位老年人、社区工作者与老年大学教育者,形成覆盖不同地域、不同需求的一手实证资料。
这份报告试图回答三个问题:老年人究竟想要什么样的AI课?当下老年人接触AI课程的途径有哪些?面向未来,我们应该提供什么样的AI课程?
我们期待,当越来越多老年人说出“我想学AI”时,社会能够提供真正理解他们需求的学习渠道,让老年人在持续学习中释放能力、扩大参与,进而将个体成长转化为银发力量的整体跃升,为银发经济注入长期而稳定的内生动力。
在老龄化与数智化的双重浪潮下,AI学习已不只是老年人“老有所学”的生活点缀,更是其实现自我提升、参与银发经济建设、释放自身价值的重要方式之一。基于长达500个小时的面对面深度访谈,我们梳理出老年AI学习者的六大类型,其学习诉求超越单一娱乐消遣,超半数受访者的学习动机与能力提升、价值变现、社会再参与深度绑定。
63岁的林阿姨是这类群体的典型。初中毕业的她最初为帮外孙检查作业接触AI,随后发现AI能辅助学英语、做手抄报、提炼新闻摘要、学习养生知识,如今已将AI融入日常学习生活。这类学习者往往也是社区里的“AI小老师”,学会新功能后会主动教给身边的同龄人,在知识输出中巩固所学、收获价值感,是社区银发数字人才培育的“种子力量”。
66岁的李叔叔因孙子教他用AI把风景照转成水墨画接触AI,熟练掌握文生图后,每天琢磨提示词创作趣味图片分享到微信群。这类群体对新鲜事物充满好奇心,不怕试错,在学习过程中获得愉悦感。对他们而言,AI是低门槛的创作工具,不仅能解锁无限创意,更成为其社交互动的重要载体,从这个意义上说,“玩”不仅是消遣,也是连接。
69岁的岑阿姨,是社区文艺骨干,抖音粉丝两千多。她学AI是为了让自己的视频更高级。她学会了用剪映加特效,用AI生成背景音乐,最近在研究数字人,“我想捏一个美美的我,给我的粉丝们唱歌”。
这类学习者大多是社区里的活跃分子,退休后把舞台搬到了线上,希望发出去的视频有人点赞,做的图片被人夸。当然,还有很大一部分老年人,他们的“舞台”就在日常生活里。朋友聚会时能拿出AI修复的老照片给大家看,家庭聚餐时能用AI生成一首诗送给老伴,老同事群里有人问个问题,自己能甩出一个漂亮的AI回答。对他们来说,这种有面子的时刻,和被点赞的快感殊途同归,都是在向身边人证明:我还行,我还跟得上,我还是那个“有点东西”的人。
72岁的赵阿姨近两年一直在探索手机赚钱的路径,刷到AI创业相关内容后,希望通过AI抓住时代机遇,哪怕赚点零花钱,也是自身价值的体现。访谈中我们发现,超半数老年人学习AI的驱动力是价值变现:有人想用AI炒股赚钱,有人想用AI做网红,有人看到网上铺天盖地的AI变现广告,不愿错过机会。
这类群体有明确的学习目标、充足的学习动力和付费意愿,是AI应用课程的核心受众。其“逐利”表象的背后,是老年人参与银发经济、实现再就业的诉求。同时,老年人对优质AI课程的付费需求,也让老年AI教育本身成为银发消费市场的重要组成部分。
70岁的祁阿姨,一年多的时间,已经把AI当成了刚需。老伴患帕金森多年,腿脚越来越不好,去医院、做饭、查资料,样样都得她操心。她学AI,是为了用AI查菜谱、看病例报告。这类人群的AI使用,具有实用主义色彩。他们不关心AI能生成多好看的图、能做多炫的视频,关心的是AI是否能给自己的生活、自己的家庭帮上忙。他们对效率敏感,对花哨无感。在他们眼中,AI就是工具箱里的新成员,有用就学,没用就放着。
从众的老伙伴这类学习者内部,其实可以再分出两种不同的心态。
一种是“焦虑着从众”。62岁的周叔叔,最近总在短视频上刷到“AI时代来了,不懂AI就要被淘汰”的内容。他不太明白AI到底是什么,但越刷越慌,“我就怕以后出门买个菜都要用AI,我不会怎么办?”
另一种是“松弛着从众”。67岁的刘阿姨被朋友推荐一起下载了大模型。她之前没想过学AI,也不知道学了能干嘛。但邻居说好用,她就跟着操作,旁边的人怎么做,她就怎么做。问她学得怎么样,她说:“还行吧,就当出来玩玩。”
事实上,从众型学习者是老年AI教育的普惠性覆盖对象,其中多数人可通过体系化教学转化为兴趣型或价值创造型学习者,成为银发人才队伍的潜在力量。

在回答“老年人需要什么样的AI课之前”,我们必须追问一个更根本的问题:在人生的晚年阶段,学习一门全新的技术,对于老年人而言究竟意味着什么?
这个问题之所以重要,是因为它迫使我们跳出“教什么”“怎么教”的技术性讨论,进行深层的思考:老年人的学习需求从何而来?为何呈现如此多样的形态?那些看似“想学AI”的表层意愿背后,隐藏着怎样的现实处境与心理诉求?唯有理解这些,我们才能真正设计出“懂他们”的课程,而非只是“为他们好”的课程。
许多老年人的学习热情,源于对年轻时未竟的求知梦、兴趣梦的补偿。他们成长于教育资源匮乏的年代,诸多想学的内容、想做的事受时代限制无法实现,而AI大幅降低了学习与创作的门槛,让他们得以圆年少时的梦。这种不受年龄限制的求知与成长,既是积极老龄观的核心体现,也为老年人参与社会生活、融入银发经济奠定了认知与能力基础。
一位70岁的阿姨曾对我们说:“年轻时候想学画画,没条件。现在用AI,我写几段话就能生成一幅画,也算是圆梦了。”当那些被压抑的求知欲、被搁置的兴趣、被遗忘的梦想,在晚年被重新唤醒,或许比年轻时更加动人。
离开工作岗位之后,生活从忙碌归于平静,但这不只是时间如何打发的问题,而是关乎生命阶段的转换。
在职业生涯的几十年里,人的时间是被外部框架赋予秩序的:上班下班、项目周期、年度考核。这种社会时间规划了我们的个人时间,让每一天都有可预期的位置,让每个行动都有所谓的社会价值。而当退休到来,这个外部框架骤然撤去。清晨不再有必须起床的理由,周一不再与周五有别,时间变成一条没有标记的河流,只是“在”那里,平铺直叙,无从着力。当老年人从社会时间跌入纯粹的个人时间,难免感觉到悬浮与恐惧。“爱玩”的老顽童们用AI创作、娱乐、记录,表面是找乐子,其实是在重新为时间注入可感知的内容,让那些被悬置的生命力,重新找到可以投注的对象。
走向“老”后的生活,不可避免遭遇的是一种身份的缺失。在此之前,人的身份是被“做什么”定义的——做什么工作,担什么责任,被什么人需要。这种身份嵌在社会关系之中,有明确的位置和定义。而走向“老”,意味着从这张社会网络中逐渐抽身。你不再被要求做什么,人的价值只有存在本身。
人很难仅仅依靠“在”来确认自己。存在需要被确认、被看见。这正是自我表达的意义:自我确认和自我认同。学习一门全新的数智技术,为这种确认提供新的可能,表达的门槛被大幅降低,从前需要专业技能的事,如今用AI可以生成;从前需要特定场域才能获得的关注,如今在数智空间里触手可及。
在这个空间里,老年人的身份可以重新成为“主语”。现实中的身份可能是“谁的爸妈”“谁的爷爷奶奶”,这正是自我表达之于老年人的意义:在新的空间里,重新成为自己。
容易被贴上“财迷”标签的老年人,其实最需要被理解。他们追逐“AI变现”“副业赚钱”的“逐利”心态背后,往往蕴藏着中国家文化的观念:恩往下流。
在中国家庭的代际结构中,资源天然向着下一代流动。父母省吃俭用供子女读书,老人帮忙带孙辈不计报酬,不是因为不爱自己,而是因为在他们认知中,“往下给”才是天经地义。在这个文化逻辑里,给予者才有位置,被需要才有尊严。反之,如果成为纯粹的接受者,哪怕子女毫无怨言,老人自己也会生出一种隐秘的不安:我是不是成了负担?
这就解释了为什么赚钱对老年人有如此强的吸引力。他们希望自己还不是纯粹的接受者,而是能“给子女减轻点负担”“少给儿女添麻烦”,背后隐藏的是一种家文化中的利他性。在这个意义上,AI成了一个有趣的代理者,它承诺一种可能,让那些体力跟不上的老人,仍然有东西可以“往下给”。
还有一类老年人的学习动力,呈现出一种防御性姿态。这种焦虑并非源于当下工具使用层面的不足,而是指向一个被想象出的未来场景:当人工智能全面嵌入日常生活之时,自己是否会像过去面对每一次技术迭代那样,再次陷入手足无措的境地。
要理解这种焦虑,有必要回溯这一群体在过去数十年间穿越技术变革的历程。从功能机到智能手机,从现金支付到扫码支付,从窗口排队到手机预约挂号,每一次社会的“数字化”转型,都迫使他们在缺乏充分准备的情况下跨越新的技术门槛。在这一过程中,他们积累的不仅是碎片化的操作经验,更有大量难以言说的挫败感:“为什么别人一学就会?”“为什么我刚弄明白,它又更新了?”长期的技术排斥体验,逐渐形塑了他们对新技术的防御性接纳心态。当老人担忧“以后出门买个菜都要用AI”时,其恐惧的并非是AI技术本身,而是再次成为“被时代抛下的人”。
因此,这种学习动力看似指向未来,实则深植于过往。每一次技术跃迁留下的挫败记忆,都转化为推动下一次学习的潜在动能。在这个意义上,学习AI对于这部分老年人而言,是一种典型的预防性投入,他们投入有限的时间与精力,以期换取未来生活中不至于再度被动的心理保障。这种基于过往经验的前瞻性学习行为,恰恰体现了老年人面对技术变迁时所展现出的适应智慧与生存韧性,也为他们更好的融入数字社会奠定了必要的心理准备。
老年人需要的AI课,首先必须是从他们的生活场景中生长出来的课程。那些被职场奉为圭臬的“实用”技能,比如用AI写工作总结、优化PPT,在老年人眼中往往格格不入,因为它们与日常经验毫无交集。真正能引起共鸣的课程,应当回应他们真实的生活痛点:
如何用AI快速查询医保政策、养老政策?
如何让AI帮忙读出药瓶上的小字,解决眼花看不清的烦恼?
如何用AI查询出行路线,规划旅游行程?
如何用AI制作一条精美的短视频、一首动人的老歌?
如何用AI代写遗嘱,把那些说不出口的嘱托提前留存?
......
心理学中的社会情绪选择理论指出,人们对时间的感知会影响目标选择:年轻人觉得未来漫长,愿意为长远回报投资;而老年人感知时间有限,更看重当下的情感满足和即时收益。因此,真正适合老年人的课程,应当是那些贴近生活、解决当下问题、带来即时满足的课程。而那些需要长期投入、延迟满足的内容,与老年人的时间感知模式天然存在张力。
因此,课程的第一节课就应该让他们看到,AI能为自己做什么。这种目标导向、场景驱动的即时反馈,是激发学习兴趣的关键。
老年群体技术使用上并非整齐划一,他们在数字素养、学习动机和技术接受度上存在显著差异。有的老人只想掌握最基础的功能,学会用语音助手查天气、设提醒就心满意足;有的老人则希望探索AI的创意潜能,用AI生成照片、修复老照片甚至创作视频、诗歌、音乐等。若将这两类学习者放在同一课堂,前者会因内容过难而挫败,后者则因内容太浅而失望。因此,分层教学不是可选项,而是必选项。
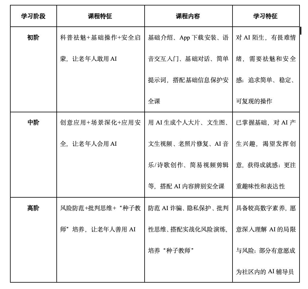
根据我们对老年学习者的调研数据,可以将老年人AI课程的学习者划分为初阶、中阶、高阶三个层次,每个层次的课程特征、课程内容和学习特征如下,目前大部分老年人仍处于初阶至中阶:

数量上,初阶学习者占据绝大多数,他们需要的课程是缓慢、重复、容错率高的,每一步操作都要拆解到“傻瓜级”。同时,教材必须大字、大图,少用术语,多用生活化比喻。
中阶学习者虽然人数较少,但学习热情高涨。他们不再满足于和AI基础的“问与答”,而是希望用AI创造属于自己的作品。这类课程需要提供丰富的模板和范例,鼓励个性化表达,例如“用AI把自己变成电影主角”“让老照片里的亲人动起来”。
高阶学习者数量最少,但这类课程对老年人至关重要,能够帮助老年人建立对AI的适度信任和批判思维。随着AI技术深入生活,老年人更容易成为AI欺诈的目标。因此,高阶课程必须将重点放在风险识别与安全防范教育。同时,这批学习者可发展为“种子教师”,协助社区内的初级教学,形成可持续的学习生态。
需要注意的是,安全意识与风险防范能力培育需贯穿课程全学段,而非仅作为高阶内容,让老年人从接触AI开始就建立“慎用”思维。初阶渗透基础安全,如不随意输入身份证、银行卡信息等;中阶强化应用安全,如辨别AI合成的虚假图片、视频等;高阶聚焦专项风险防范,如识破AI语音诈骗、AI虚假理财宣传,培养对AI内容的批判性思维,且各阶段均搭配老年群体真实受骗案例讲解,更易理解。
分层教学的意义在于,让每个老年人都能在适合自己的节奏中学习,既不因内容过难而放弃,也不因内容过浅而无聊。课程设计有足够的弹性,允许学习者根据自身兴趣和能力自由流动。
老年人需要的AI课,不是一场场孤立的讲座,而是一段有始有终的学习旅程。调研中,多位老年人表达了对碎片化教学的无奈:“今天这个老师来讲这个,明天那个志愿者来教那个,内容也没什么关系。刚熟悉了这位老师,下一次课又换了新人。”这种“打一枪换一个地方”的教学模式,会让本就对技术心存疑虑的老年人更加无所适从。老年人需要的,恰恰是连续性的课程与稳定陪伴。
连续性,是老年人AI课程的底线要求。所谓连续性,包含三重含义:
一是内容的系统性,课程应有清晰的知识图谱和递进逻辑,从基础操作到创意应用到风险认知,环环相扣,而非零散的知识点拼盘;
二是教学的稳定性,由固定的教学团队负责全程授课,确保教学风格、语言习惯和师生关系的连贯性;
三是课后的可持续性,课程结束后仍有渠道答疑解惑,让学习真正融入生活。
老年大学是目前老年人AI课最主要的学习场域。在这一年多的追踪中,我们走访了多所老年大学,收集了全国30个省份、直辖市的国家老年大学分部的课程清单。这份课程名录不仅勾勒出当前老年人兴趣偏好的基本轮廓,也映照出AI教育在现行老年教育体系中的真实位次。
从课程结构来看,书画、声乐等传统课程仍占据主导地位。在大多数老年大学的课表中,书法、国画、声乐、舞蹈等课程动辄开设数十个班级,报名往往供不应求。一位老年大学教务人员表示:“这些课程最受欢迎,因为学员们年轻时缺乏学习机会,现在终于有时间弥补遗憾。写写字、唱唱歌,生活便有了充实感。”
与此同时,与新技术相关的课程开始零星出现,但整体上仍属“锦上添花”的补充性内容。在传统课程的缝隙中,可以见到“手机摄影”“短视频制作”“智能手机应用”等课程名称。进一步检索可见,“人工智能班”“银龄AI应用实践”“DeepSeek与生活班”等AI专题课程亦在少数学校尝试开设,但数量极为有限。数据显示,在数千条课程记录中,明确标注“AI”或“人工智能”的课程仅有34条。以某省老年大学为例,其课程总数超过50门,而AI相关课程仅设1门——“银龄AI班”。追踪AI课程的实际落地情况发现,多数课程仍处于探索试水阶段:有的仅开班一次便未续开,有的则因报名人数不足而取消。一位曾参与“AI家居装饰设计班”教学的老师回忆:“最初设想是服务有装修需求的老年人,但报名者寥寥。后来调整为‘手机生活应用班’,融入部分AI内容,反而吸引了一定生源。”
当前老年大学的AI课程普遍面临“过浅”与“过偏”的双重困境。“过浅”,是指许多课程实质上是智能手机应用教学的延伸,停留在部分美图软件的AI功能、视频剪辑的自动字幕等工具性操作层面,学习者对人工智能是什么并不了解,也无法知晓相关操作可能带来的风险点。“过偏”,则表现为少数专门开设的AI班直接套用面向年轻人的课程体系,涉及专业语言、算法原理、模型架构等内容,与老年学习者的认知基础和生活经验相对脱节。一位曾参加某老年大学“人工智能班”的学员反馈:“第一节课讲大模型是怎么训练出来的,专业术语完全听不懂,第二节课就不愿意再去了。”这一困境的背后,是老年教育师资的结构性短板。一位老年大学校长坦言:“教师队伍自身仍在学习AI,如何教授老年学员?目前只能开设浅层课程,或外聘师资,但外部教师不仅贵还普遍缺乏老年教学经验。”

材料1:国内各地老年大学开课情况数据分析图表

表1.各类别课程占比对比

表2.各省份课程数量排名(前十五名)
社区因其地理邻近性、低门槛和免费属性,成为许多老年人接触AI的“第一站”。然而,实地探访多个社区的AI教学实践后发现,这一路径的实际效果与理想预期之间存在落差。
课程多为临时性活动,碎片化是常态。街道、居委会或社会组织偶有举办AI科普讲座,内容通常局限于最基础的入门操作,如App下载、语音输入、简单对话等等。单次讲座时长一至两小时,结束后即告散场,缺乏后续衔接。一位社区工作人员坦言:“我们有意开展系列课程,但志愿者资源有限,能邀请到讲师完成一次讲座已属不易。”
师资高度依赖志愿者,流动性大,专业性参差不齐,缺乏课程统一标准。社区课程的讲授者多为大学生志愿者、社工或热心居民,他们虽怀有公益热情,但普遍缺乏针对老年群体的教学经验,更谈不上系统化的课程设计能力。常见情形是,志愿者更替频繁,教学风格和内容难以持续,学员刚适应一位老师的节奏,下一节课又需重新磨合。
课后支持缺失,学习效果难以巩固。社区课程极少配备课后答疑渠道,微信群、操作手册、回看视频等配套资源几乎为零。老年人课上理解的内容,回家后往往遗忘,遇到问题无从求助。一位78岁男性学员反馈:“课堂上老师教了步骤,回家自己操作时就卡住了。打电话问社区,答复老师是外请的,下次来还不知道什么时候。”

与社区教学的“有心无力”形成对照,市面上一类线上付费课程则呈现出“有力无心”的特征,它们精准捕捉老年人的学习焦虑与期待,却将其转化为商业变现的工具。此类课程通常以直播或录播形式在短视频平台投放广告,近四分之一的受访者表示曾接触到此类推广信息。广告内容往往夸大AI的“造富”能力,将学习与“抓住时代机遇”“流量变现”直接挂钩,通过“天选之人”“限时名额”等话术制造焦虑与紧迫感。
然而,这类课程往往存在四大问题:
一是安全风险高。线上推销的AI课往往来源不明,机构资质无从查证。老人付费后可能面临个人信息泄露、连环推销甚至诱导投资的风险。有受访者表示,报名后不断接到更高价课程的推销电话,从“启蒙班”到“进阶班”层层加价。
二是线上学习方式与老年人习惯存在冲突。录播或大班直播的形式下,老人只能被动观看。遇到操作卡顿无法即时提问,步骤没跟上无处求助,学得好坏无人知晓。缺少同伴交流和现场指导,这种孤独的学习方式注定高流失率。
三是价格不透明、退费无门。从几百元到上万元,定价随意无标准。老人冲动付费后想退费,往往面临“概不退款”的霸王条款和推诿拖延。
这类推销诱导的泛滥,显示出老年AI学习市场的乱象:安全无保障、内容不匹配、方式不适老、价格不透明。更隐蔽的伤害在于,一次次“围猎”正在消耗老年人对学习的信任。这份信任的消耗,是整个老年教育生态需要共同承担和弥补的代价。
子女,本应是老人最方便的老师。但深入访谈后我们发现,这场代际之间的技术传递,至少藏着三重困境。
首先是耐心不足,这是最直观也最普遍的痛点。有53位老人在访谈中提到,子女教东西时语速快、跳过原理直接讲操作,一旦跟不上,换来的是不耐烦的代劳式解决。老人渴望的是慢慢来、可重复的陪伴,而子女给的是点到为止的任务交付。结果是老人不敢再问,只能选择搁置不用。
其次是许多老年人的子女也不会用AI。一个常被忽略的现实是,老年人的子女本身就是四五十岁的中年人,可能自己都说不清大模型是什么、怎么用。这种“教不了”的窘境,比“没耐心”更普遍也更无解。
并且家庭教学天然存在“天花板”。即便子女熟悉AI,家庭内部的教学也往往停留在最浅层:下载App、演示一两句对话、简单问答。它能帮老人迈出“第一步”,让AI从陌生变得可触摸,但无法提供系统性的教学,无法实现分层递进,更无法回应老人进阶学习的渴望。
因此,家庭反哺更适合作为学习的“起点”,帮助老年人建立对AI的初步认知,而真正的系统性掌握,仍需专业课程承接后续的学习期待。
在所有学习路径中,一种由老年人自发组织的共学小组展现出独特潜力。在上海某社区,一位退休教师掌握AI查资料、写发言稿等技能后,开始在社区服务中心“开班授课”。最初只有两三位参与者,逐渐发展到十余人。小组成员围坐一起,互问互答,互教互学,课后还延续茶叙交流。一位参与者表示:“跟他学,不怕问傻问题,他讲得慢,还会用我们听得懂的例子打比方。”
这种同辈间的“数字互哺”,为老年人营造了安全的试错环境。在同伴面前,他们不担心反复操作被笑话,不怕暴露自己的“无知”。当学习融入社交,技术便获得了情感的温度。此类共学社群无需昂贵设备,也无需专业师资,只需要一位愿意分享的“种子学员”和一个可供聚集的物理空间。这种内生型学习模式,为低成本、可持续地推广老年AI教育提供了有益启示,也为培育基层“银发人才”和激发社区“银发力量”开辟了可行路径。
需要注意的是,城乡老年人之间长期存在的基础性条件差异,在人工智能学习情境中进一步凸显,这从根源上决定了两类群体面临着的不同数字困境。
首先,是媒介素养的差异,许多农村老人仍卡在“接入层”。城市老人的学习起点,通常是“已有智能手机,如何用AI”。而许多农村老人,尤其是高龄者,他们尚且没有一部属于自己的智能手机,或仅有一台用于接听电话的老年机。即使有智能手机,也常因流量资费、操作恐惧或不识字等因素成为摆设。
其次,是可触达资源的差异,农村老年人的AI教育面临支持的缺失。城市的老年教育资源网络虽不完美但已存在多元尝试的形态。但在乡村,这些路径大多难以实现:体系化课程难以下沉到村,社区缺乏组织培训的人力和经费,青壮年外出务工也削弱了家庭支持。市场机构更因成本原因极少覆盖于此。结果就是,许多农村老人面临的不是资源“好坏”的问题,而是资源“有无”的问题。
这种城乡之间的基础性落差意味着,在乡村,AI教育的推广需首先构建支持系统,从解决“接入”问题开始,并探索与乡村社会结构相结合的本土化推广路径。忽视这一差异,可能使技术普及反而加深不同地域老年人之间的发展鸿沟。
那么,一门真正适合老年人的AI课,应该长什么样?在受访老人的反馈中,我们渐渐描出轮廓。
单次课程的体量首先要“小”,小到可以慢慢消化。单次课讲解不超过三十分钟,只攻克一个具体生活场景下的应用。拒绝宏大叙事与晦涩术语,让技术隐形,让功用显现。
课堂人数要“少”,少到每个人都敢开口。采取“1+N”微型诊疗式教学,理想配比为1位主讲带5-8位学员。小圆桌式的布局能消解讲台的权威压迫感,确保每位老人的困惑都能被即时捕捉。在极低的人员比中,那些“怕弄坏手机”或“怕问错问题”的心理负担,会在同伴的低声讨论中自然化解。
谁来教?最好是“自己人”。所谓“自己人”,可以是社区里学得快的“种子学员”,他们从系统性课程中走出来,最懂同龄人的困惑;也可以是退休教师、社区工作者,他们熟悉本地文化和方言,懂得用老人的语言体系解释AI逻辑。年轻人则作为助教穿插其中,负责搞定设备故障、安抚挫败感。这种“老老互动”带头、“青老共建”托底的模式,让课堂不仅是知识传递,更是一场跨代际的社交。更重要的是,教学团队必须稳定,只有稳定的陪伴才能生长出安全感。
怎么学?遵循“三明治”结构。五分钟温故,十分钟新知演示,十分钟手把手带练,五分钟集体复盘。允许老人在同一个操作上反复“掉链子”,把错误当作课堂的彩蛋。课后不留纸面作业,只留一个使用AI的小任务,比如帮家人查一条政策,或者用AI写一句生日祝福。让学习在真实情境中延续,让技术真正融入生活。
安全培育全程化,是课程的核心底线标准。学习AI不止于掌握使用技巧,安全防范意识与能力培育必须作为必修内容贯穿课程全流程、各阶段,成为课程设计的底层逻辑。每节课可预留3-5分钟安全小贴士,用通俗的语言和案例强化记忆,让“慎用AI”的思维深植于心。
课程体系分层化,适配不同数字素养的学习节奏。分层教学不是可选方案,而是课程标准的重要组成,需构建阶梯式、弹性化的分层课程体系,贴合老年人从“敢用”到“会用”再到“善用”的学习规律,且各阶段内容递进、节奏适配。
线下共学的温度无可替代,课堂之外的支持系统同样重要。老人最容易“课上听懂,回家就忘”,因此每节课后都要发放大字版操作指南,步骤拆解到“傻瓜级”,配以截图和箭头标注。课程视频长期保存,并同步到微信群,方便随时回看。班级群由助教驻守,答疑之外更鼓励分享作品。
城乡设计本土化,在统一标准下因地制宜。统一的课程标准是基础,落地时需结合城乡差异做本土化适配。农村课程建设需首先补充智能机基础操作、网络基础等数字启蒙内容,解决农村老人的“接入层”问题。教学形式采用更轻量化的短课时、高频次、流动式教学,利用村文化礼堂、赶集日开展教学,适配农村老人的农务节奏。
除了感性的故事与心态的转变,AI课究竟为老人的生活质量带来了哪些可衡量、可复现的实质性改变?本研究通过对12位老年学习者进行为期4天的随机对照实验(小样本的预实验)与自身前后对照研究。
在数字风险日益复杂的当下,老年人的技术焦虑往往源于对未知风险的本能回避。预实验表明,AI素养能够将这种被动防御转化为基于理性工具的“批判性认知”。

数据中最具震撼力的发现之一就是:消失又重现的12秒。这表明老人跨越了直觉驱动的冲动反应,建立了逻辑审慎的认知防御机制。
案例:65岁的张伯伯(实验组成员)张伯伯曾因“焦虑型从众”心理,总怕跟不上时代而在网上盲目操作。在模拟测试中,他收到一条带有AI拟真音效的“孙子出车祸”语音,他沉默了约15秒,随后冷静地调出AI助手询问验证身份的方法,并表示要给儿媳发了微信。张伯伯感叹:“这十几秒钟,我心里其实在打架。但我突然想起课上讲的‘慢一点’,这口气缓过来了,骗子的套路就露馅了。”
在诈骗话术日新月异的今天,帮助老年人建立起“慢思考”的逻辑屏障,才能让老年人从数字世界的边缘人转变为具备掌控感的主人翁。
对于承担繁重家庭责任的“务实型”老人,AI素养直接对应着生活质量。当生理机能下降时没事你慢慢来这两天肯定会很忙没事的那个反正也没有说实效性那么高,AI充当了老年人的“外挂大脑”和“感官延伸”的角色。

案例:70岁的祁阿姨(个案访谈):祁阿姨需要照护患病的老伴,每天要面对五六种不同颜色的药片。实验干预后,她学会了用AI拍照识别药瓶上细如蚊足的禁忌说明,并让AI生成了语音提醒。她感叹道:“以前我最怕医生写病历,一张张单子太多了,看得我心慌。现在我往AI里一拍,它告诉我什么时候该吃什么,不该吃什么。”这种技术干预使她的ZBI负担得分显著下降,从“心力交瘁”回归到了“有序生活”。
越是生活负担重的老年人越是看重即时收益,AI素养教育对他们而言更像是是一场“效能革命”,它弥补了生理衰老带来的失控感,帮他们夺回对“当下生活”的掌控权。

随着人工智能日益基础设施化,AI素养已不仅是老年人的“兴趣选择”,更成为其持续参与社会生活、表达真实需求、维护自身权益的重要基础能力。这一能力的有无,直接影响银发群体在公共服务、消费决策与风险防范中的主动性、稳定性与长期性。
因此,老年AI课程的意义,也不止于教学本身,而在于一种能力基础设施的建设。通过适老、分层、连续的课程供给,将分散的学习意愿转化为群体性的能力积累,有助于推动银发力量从潜在资源走向现实动能,为银发经济形成更具内生性的长期支撑。
当老年人能够理解并运用AI,更理性地表达需求、参与创造、作出选择,银发经济也将不再依赖被动刺激,而建立在能力赋能之上。这正是老年AI教育的长远价值所在:不是“教会多少工具”,而是持续扩展银发力量的参与边界,激活一个更加可持续的银发经济生态。
