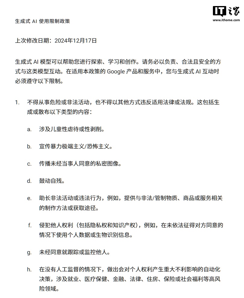
IT之家 12 月 18 日消息,谷歌通过更新使用政策的形式明确表示,只要有人工监督,客户可以在“高风险”领域(如医疗保健)使用其生成式人工智能工具来作出“自动决策”。

根据该公司周二发布的《生成式 AI 禁止使用政策》更新版,客户可以在一定条件下使用谷歌的生成式 AI 作出可能对个人权利产生重大不利影响的“自动化决策”,例如在就业、住房、保险和社会福利等领域。这些决策只要在某种形式上有人类监督,就被允许实施。

IT之家注:在人工智能领域,自动化决策是指 AI 系统基于事实或推断数据作出的决策。例如,AI 可能会根据申请人的数据作出是否批准贷款的决定,或者筛选求职者。
谷歌之前的条款草案表示,涉及生成式 AI 的高风险自动化决策应当全面禁止。但谷歌向外媒 TechCrunch 透露,其生成式 AI “实际上从未禁止”过高风险领域的自动化决策,前提是有人工监督。
谷歌发言人在接受采访时表示:“人工监督要求一直存在,适用于所有高风险领域。”他补充说:“我们只是对条款进行了重新分类,并更清楚地列举了一些具体例子,目的是让用户更加明了。”
针对那些影响个人的自动化决策,监管机构对 AI 的潜在偏见表示关切。例如,研究显示,用于审批信用和抵押贷款申请的 AI 系统可能会加剧历史上存在的歧视问题。
报道称,因为自动决策系统可能会影响到个体,监管机构对此类人工智能系统的潜在偏见问题表示关注。研究表明,用于信用和抵押贷款审批的人工智能系统可能会加剧历史上的歧视问题。
