4月10日,芯耀辉科技股份有限公司(以下简称“芯耀辉”)首次公开发行股票并上市辅导备案获受理,辅导机构为国泰君安。这家国产半导体IP大厂,正式开启上市征程。

来源:证监会官网截图
公开信息显示,芯耀辉于2020年6月在上海成立,公司致力于半导体高速互连技术及先进半导体IP的研发与服务,赋能芯片设计和系统应用,通过自主研发IP产品,以响应快速发展的芯片和应用需求,全面赋能芯片设计,并致力于服务数字社会中的数据中心、智能汽车、高性能计算、5G、物联网、人工智能和消费电子等各个领域。据悉,公司之所以命名为芯耀辉,寓意为焕发中国芯的耀眼光辉。
芯耀辉核心业务包括IP授权和IP综合服务,其中IP授权业务拥有覆盖主流高速接口IP,并提供底层制程定制化,集成设计自动化赋能到系统验证、产品集成等全流程的支持;IP综合服务业务帮助客户更容易集成IP,快速量产芯片。
作为国产IP黑马,芯耀辉在成立仅四年多的时间里,已构建出涵盖PCIe、Serdes、DDR、HBM、D2D、USB、MIPI、HDMI、SATA、SD/eMMC、Foundation IPs以及Interface IP Controllers的一站式完整IP平台解决方案,覆盖当前最前沿的协议标准。
芯耀辉还拥有一支经验丰富的国际芯片顶尖人才组成的创业团队。创始人曾克强,曾任职新思科技中国区副总经理,拥有20多年在通信和半导体行业丰富的销售、运营和管理经验。联合创始人兼CTO李孟璋,拥有20年半导体行业知名大型跨国芯片设计企业研发和产品量产经历和12年大型跨国研发团队管理经验。曾在德州仪器、晨星半导体、紫光展锐等做研发和管理工作。此外,在2021年初,曾先后担任新思科技全球研发副总裁及Intel全球副总裁的安华,宣布加入芯耀辉,担任芯耀辉全球总裁。
芯片IP是大规模数字芯片的基础构建单元,是芯片设计的核心组件。随着芯片设计复杂度的提升,Chiplet技术已成为半导体产业在摩尔定律逐渐减缓下的共识性选择,IP服务这一技术的商业化逐渐受到资本重视。
天眼查信息显示,芯耀辉成立至今已完成五轮融资,包括真格基金和大数长青投资的A轮;高瓴创投、红杉中国、云晖资本和高榕资本联合投资,松禾资本、五源资本、国策投资和大横琴集团等机构参投的A+轮;经纬创投、澳门大学发展基金、小村资本等机构投资的B轮;以及格力金投、兰璞创投投资的C轮和博裕资本、鲸芯投资加持的C+轮。

来源:猎云网
从融资历程来看,芯耀辉在成立的第一年就完成三轮融资,累计融资额超10亿元。2023年,新财富发布了中国50家半导体独角兽企业榜单,芯耀辉作为中国接口IP龙头企业上榜,也是榜单中唯一一家IP公司。
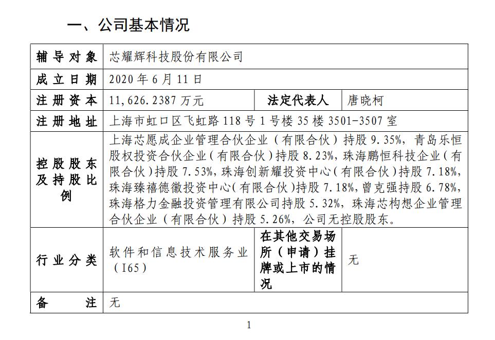
股权结构方面,由于股东众多,芯耀辉股份相对分散,公司无控股股东。据悉,上海芯愿成企业管理合伙企业(有限合伙)持股 9.35%,青岛乐恒股权投资合伙企业(有限合伙)持股 8.23%,珠海鹏恒科技企业(有限合伙)持股 7.53%,珠海创新耀投资中心(有限合伙)持股 7.18%,珠海臻禧德徽投资中心(有限合伙)持股 7.18%,曾克强持股 6.78%,珠海格力金融投资管理有限公司持股 5.32%,珠海芯构想企业管理合伙企业(有限合伙)持股 5.26%。
此外,天眼查信息显示,红杉持股比例为3.4664%,高瓴创投持股比例为3.4664%,高榕创投持股比例为3.8732%。
在当前风口上的AI上,芯耀辉面对人工智能市场迅速崛起,推出的UCIe,HBM3E以及112G SerDes等高速接口IP均广泛应用在Chiplet和人工智能领域,UCIe技术解决了Chiplet的芯片内D2D互联问题,HBM则提升了高带宽内存与芯片间的互联效率,而112G SerDes则实现了芯片间的高速互联,显著提高了集群效率。
