芯东西1月8日报道,刚刚,上海GPU龙头天数智芯在港交所挂牌上市。
发行价每股144.60港元(约合人民币129.92元),开盘价上涨31.54%至每股199.2港元(约合人民币170.9元),截至10点左右,天数智芯股价为每股157.4港元(约合人民币141.367元),市值为400.30亿港元(约合人民币359.53亿元)。

股价图
天数智芯成立于2015年12月,是国内首家实现训练与推理通用GPU量产的企业,是国内算力芯片产业升级的头部企业。
根据弗若斯特沙利文的资料,在中国芯片设计公司中,天数智芯是首家实现通用GPU训练芯片量产的公司、首家实现通用GPU推理芯片量产的公司。
天数智芯的GPU量产进程稳扎稳打,已驶入发展快车道。
如今按收入计,包括天数智芯在内的三家中国公司已跻身中国通用GPU市场五大参与者之列,其中天数智芯排名第5,市占率达到0.3%。2024年中国训练型通用GPU市场五大参与者中,4名参与者为中国公司,天数智芯按收入排名第4;2024年中国推理型通用GPU市场参与者按出货量的排名如下,天数智芯排名第4。

从上至下:中国通用GPU市场排名、中国训练型通用GPU市场排名、中国推理型通用GPU市场排名
从具体的财务数据来看,2022年至2025年上半年,天数智芯营收分别为1.89亿元、2.89亿元、5.40亿元、3.24亿元,净利润分别为-5.54亿元、-8.17亿元、-8.92亿元、-6.09亿元,研发支出分别为4.57亿元、6.16亿元、7.73亿元、4.51亿元。

2022年至2025年上半年天数智芯营收、净利润、研发支出情况(芯东西制图)
半导体行业早期高研发、长周期、规模化量产难等特性决定了行业早期投入往往伴随着亏损,但天数智芯当下商业化进展证明,其已迈入技术投入、收入确认、利润改善、继续加大投入的良性成长循环,长期价值可期。
站在国产GPU从可用到好用的关键转型期,天数智芯凭借稳扎稳打的技术、商业、生态布局,扎根国产通用GPU赛道,成为驱动国产算力自主替代的先锋力量。
天数智芯是国内通用GPU头部企业。
如今其已经形成包含通用GPU芯片及加速卡,以及定制AI算力解决方案(包括通用GPU服务器及集群)的产品矩阵,将硬件与专有软件栈相结合,以满足客户在训练及推理场景中的特定需求。

凭借这一全栈化的产品布局与技术优势,天数智芯斩获多项商业化关键里程碑,稳居国产通用GPU量产落地第一梯队。
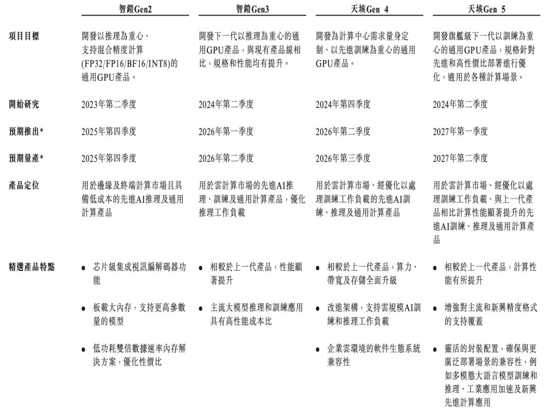
目前,天数智芯已量产并销售两款天垓训练系列产品天垓Gen 1、天垓Gen 2,两款智铠推理系列产品智铠Gen 1及Gen 1X ,并发布第三款天垓产品Gen 3,预计今年第一季度量产。
从整体的出货量来看,截至2025年6月30日,已向来自各行业超290名客户交付超过5.2万片通用GPU,在金融服务、医疗保健及运输等领域实现超900次部署应用。
2022年至2025年上半年,其产品出货量分别为7800片、1.27万片、1.68万片、1.57万片。其中,训练系列产品的出货量三年半间分别为7700片、7000片、7000片、6200片;推理系列的出货量分别为38片、5700片、9800片、9500片。
可以看出,该公司2025年上半年的出货量已经接近2024年全年,其产品交付能力与市场认可度正在持续提升。
在细分场景,其训练系列产品的出货量已经维持在相对稳定的水平,推理系列产品出货量增速明显。如今,AI已渗透到千行百业的实际应用中,无论是智能客服、自动驾驶的实时决策,还是智慧城市的数据分析,都需要规模化的算力支撑。天数智芯推理系列产品出货量的爆发式增长,正是踩中了这一产业节奏,与市场趋势高度契合。
综合毛利率是衡量企业持续盈利能力的核心指标之一。
2022年、2023年、2024年和2025年,天数智芯的综合毛利率分别达到59.4%、49.5%、49.1%、50.1%,处于行业较高水平。
其毛利率稳定在50%左右,训练系列产品是其核心利润来源,推理系列毛利率波动,根据招股书信息,天数智芯会根据市场趋势调整产品定价等,扩大其销售规模。

站在AI算力国产化的产业视角看,天数智芯的发展路径恰好踩中了国产通用GPU从技术验证走向规模化商用的关键节点,其布局的AI训推、高性能计算等业务,正匹配了当下千行百业的算力刚需,实现客户数量与出货量的爆发式增长。
而这一成长轨迹,同样验证了其产品在产业端的商业可行性与长期价值。
芯片产业是典型的高研发、高投入、长周期的重资产赛道,从芯片设计、流片验证到量产落地,每个环节都需要持续投入巨额资金与顶尖人才。
资深技术人才梯队叠加持续高研发投入,这种长期主义式的资源沉淀,正是天数智芯在国产通用GPU领域构筑技术壁垒的底气。
截至2025年6月30日,天数智芯的研发团队由484名员工组成,其中超过1/3具备十年以上芯片设计及软件开发经验。该团队中包含架构、通用GPU IP及芯片设计、基础软件、AI算法、软硬件协同产品设计领域的专家。
2022年至2025年上半年,天数智芯的研发费用分别为4.57亿元、6.16亿元、7.73亿元、4.51亿元,分別占同期总收入的241.1%、213.1%、143.2%、139.2%。

这一坚实研发投入的背后,是天数智芯在通用GPU架构、软硬件协同等领域的技术突破,标志着其产品从可用迈入好用的成熟周期。
综合来看,天数智芯产品及解决方案的核心优势有三点:
高效能,可以在满足企业复杂计算需求的同时,最大程度降低效率损失;易迁移,其通用GPU加速卡全面兼容全球主流通用GPU编程生态系统及平台;高通用,支持从计算机视觉、语言识别到大语言模型及生成式AI等多样化AI工作负载。

这也正是其三代通用GPU架构持续迭代、软件栈持续优化的成果。
第一代:天垓Gen 1于2021年9月量产,作为中国首款实现量产的通用GPU产品,其证明了通用GPU核心功能国产化的可行性,打通了技术链路。2022年,智铠 Gen 1及Gen 1X推理系列相继问世,天数智芯随之构建起云边结合、训推一体的完整算力系统,成为国内唯一拥有该完整通用算力体系的提供商。
第二代:2023年第四季度天垓Gen 2量产,算力指标相比前代大幅提升,增强了主流场景适配能力,在国内外主流大语言模型训练与通用计算应用场景中完成部署。
第三代:天垓Gen 3于2024年第三季度发布,天数智芯在增强性能的同时,进行了体验优化、软硬件协同升级,为开发者完善开发工具链。

除此以外,天数智芯还构建了软硬件一体化的技术护城河,硬件端自主设计指令集、核心算子,实现全链路技术可控;软件端适配国内外主流深度学习框架,降低用户迁移成本。
天数智芯真正将国产通用GPU从可用、能用到好用、易用跑通。
与此同时,开放的生态同样关键。天数智芯的商业化进展正是建立在其全面的生态系统策略之上,其已全面适配国内外主流AI生态;开发国内首个通用计算应用开发及测评平台。打破海外GPU封闭生态壁垒,构建国产通用GPU自主生态,同样是实现规模化替代的关键。

作为又一家冲刺上市的国产GPU企业,以天数智芯为范本,我们洞察到了国产GPU的千亿机遇。
在算力产业狂飙的同时,天数智芯已经形成架构迭代、产品落地、生态适的完整链路,并在商业化、技术、生态构建方面构筑起护城河。
商业化层面,正如前文所示,其已经验证国产通用GPU商业化可行性,为行业提供了可复制的商业化范本。
技术路径方面,天数智芯坚持全栈自主研发模式,在架构设计、芯片研发、软件栈适配等关键环节实现自主可控,其一方面突破了国产通用GPU在性能、兼容性上的核心瓶颈,另一方面为行业技术突破提供了成熟范式。
最后是生态协同层面,该公司的生态布局通过兼容适配、协同共建的模式,为国产通用GPU突破国际生态壁垒提供了经验。
这三大核心竞争力,将成为天数智芯在算力需求激增浪潮中,承接行业红利的关键。
根据弗若斯特沙利文的数据,中国通用GPU市场的收入将由2024年的1546亿元,增长到2029年的7153医院,2025年至2029年的复合年增长率将达到29.5%。
对国产GPU厂商更为利好的预测是,该机构预测,国内通用GPU公司的收入增长将快于国外竞争对手,中国通用GPU市场国产化率已经从2022年的2%增加到2024年的3.6%,预计2029年将达到31%。
受益于市场扩张与国产化率提升的双重红利,天数智芯在通用GPU赛道的竞争优势与市场份额将稳步提升。
此前,国产芯片厂商长期受制于“卡脖子”技术瓶颈,叠加产业链协同不足、生态适配薄弱等问题,发展步伐屡屡受限。
如今,AI算力需求爆发式增长催生万亿级市场空间,资本向AI芯片、先进封装等赛道精准倾斜,叠加国产厂商在全栈自主研发上实现技术突破,国产化率持续攀升,曾经的发展瓶颈正逐步转化为破局机遇。
天数智芯的长期主义坚守,已通过技术突破、商业化落地与生态构建的层层推进,蹚出一条国产通用 GPU 自主化发展之路。
面对全球市场的竞争,以天数智芯为代表的国产GPU企业,正凭借硬核实力推动中国算力自主化进程,实现从跟跑到并跑、再向领跑的关键跨越。
这也充分印证了,硬科技突破没有捷径,唯有长期主义的坚守,方能重塑全球算力竞争格局。
