龙芯中科:预计2025年营收6.35亿元 净亏5个亿
11 小时前 / 阅读约1分钟
来源:凤凰网
龙芯中科发布2025年度业绩预告,预计营收6.35亿元,净利润亏损约4.49亿元,同比减亏24%-28%。公司坚持政策性和开放市场并行,工控类芯片营收快速恢复,探索技术授权新模式,毛利率回归良好水平。

快科技1月23日消息,今天,国产CPU企业龙芯中科发布2025年度业绩预告。

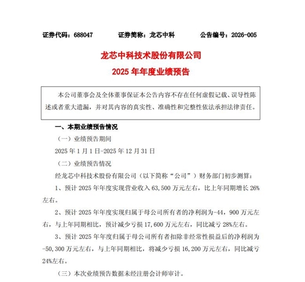
预计全年实现营收6.35亿元,归属于上市公司股东的净利润为-4.49亿元左右,扣除非经常性损益后的净利润约-5.03亿元。

尽管仍处于亏损状态,但同比减亏约24%-28%,业务呈现稳步回升态势。

龙芯中科在业绩预告中称,报告期内,公司坚持政策性市场和开放市场“两条腿”走路,把自主化优势转化为性价比和软件生态的优势,实现收入的量质齐升。

抓住安全应用市场恢复发展的机遇,发挥龙芯新一代嵌入式CPU性价比优势,实现工控类芯片营业收入快速恢复。

在办公系统及行业业务系统招标采购中取得良好进展:推进3C6000服务器典型应用落地,探索对外技术授权新商业模式,形成新的可持续收入增长点。

报告期内,公司毛利率逐步回归到良好水平。信息化领域对外技术授权的新业务毛利贡献较大,且与桌面CPU配套的低成本桥片逐步开始出货。