开年振奋一幕。
投资界-解码LP获悉,上海三大先导产业母基金发布第三批子基金遴选结果公示——共有17只子基金入选,拟投资金额共47.1亿元,基金总规模228.9亿元,放大倍数4.86倍。
设立于2024年7月,上海三大先导产业母基金的基金管理人为上海国投先导公司(上海国投公司全资子公司),不到两年已累计投决金额约410亿元,以约5倍的杠杆效应,撬动近2000亿元社会资本,堪称凶猛。这也是上海争抢新兴产业的生动写照。
申报踊跃。
投资界-解码LP了解到,上海三大先导产业母基金第三批子基金遴选于2025年7月28日正式启动,截至申报结束,共有53家机构踊跃申报。经过专家评审、立项尽调、现场答辩、正式投决等流程,筛选出符合“上海方案”的优质子基金。最终名单亮相——
集成电路行业第三批遴选子基金共有4只中选,合计拟投决总额14亿元,放大倍数为5倍。其中芯联资本、石溪资本是集成电路产业大链主直接做CVC,澜起科技是上海本地的芯片设计龙头企业,本次发起设立一只并购策略为主的基金;自贸区基金是上海本地国资管理人,深耕上海10年,背后浮现富乐德集团、先锋精科、赛美特等产业方的身影。

值得一提的是,这4只基金共计提供上海储备投资项目41项,拟投资金额合计超过30亿元,拟投资项目覆盖存储、AI芯片、核心零部件和材料、高端装备、先进封装等广泛赛道。与此同时,4只基金共计提供20个上海招引项目,其中包括6例企业总部拟迁址。
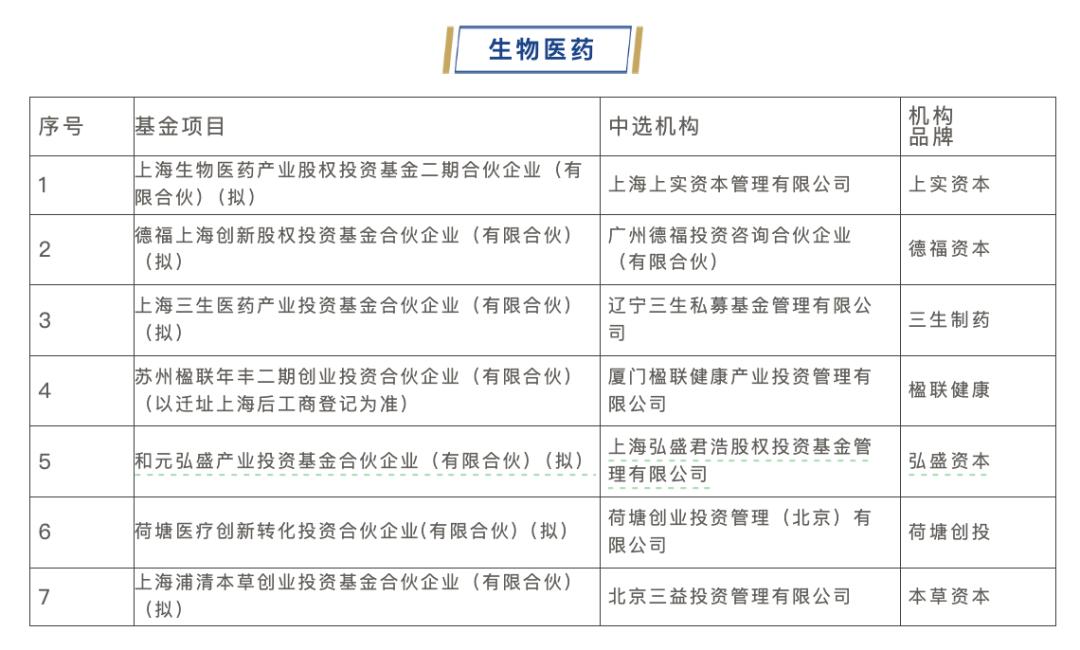
生物医药行业第三批遴选子基金共7只中选,合计投决总额17.4亿元,放大倍数为3.9倍。当中包括德福资本、本草资本为代表的生物医药垂类白马基金,还有以上海生物医药产业基金二期、三生制药基产业基金、楹联恒瑞基金、弘盛和元基金为代表的大型产业方/细分链主企业合作基金。

上述7只基金共计提供上海储备投资项目近30项,拟投资金额合计超10亿元,拟投资项目包括基因细胞治疗、核药、脑机接口、合成生物学等广泛赛道。此外,7只基金共计提供上海招引项目十余项。项目覆盖国内龙头上市公司投资/孵化公司,发挥上海生物医药全球化放大效应。
人工智能行业第三批共遴选中选子基金6只,合计投决总额约15.7亿元,整体放大倍数约5.8倍。首先是以凯辉、同歌为代表的行业链主CVC基金;二是以孚腾具身、临港科创、考拉基金及长三角数智为代表的早期培育型基金,重点面向具身智能、AI应用、AI4S等方向。

这6只基金共计提供上海储备投资项目44个,项目覆盖基础模型与算法、具身智能与机器人、AI4S、智能终端、AI应用等重点方向,同时共计提供上海招引项目40个,其中包括多例企业总部或核心业务迁址项目,以及一批设立子公司和研发中心项目。
如此一幕,是上海密集布局创投的一缕缩影。
创投圈依然记得,2024年3月上海市国资委宣布围绕集成电路、生物医药、人工智能三大先导产业,推动设立总规模1000亿元的产业投资母基金。此后,三大先导产业母基金正式启动,上海国投公司为三大先导产业母基金的管理人。
作为上海国投“母基金+子基金+直投”布局中的核心功能性平台,国投先导肩负着强化上海集成电路、人工智能、生物医药三大先导产业全球竞争力的重任。
如上海国投先导人工智能基金,目前已完成对AI算力、数据语料、模型、具身智能、端侧AI、AI+X等赛道的全栈式布局,投资了壁仞科技、库帕思、MiniMax、阶跃星辰、智元机器人等链主企业,以及启明创投、蓝驰创投、中科创星等头部子基金,构建了一个硬核的基金生态集群。
作为产业生态的赋能者,国投先导始终坚持“投早、投小、投硬、投重”的投资理念,将资金精准导入最具突破潜力的技术前沿,致力于打破科创企业早期融资难的景况。数据显示,在前两批公开遴选的25只子基金中,其已投项目中“早小硬”项目数量占比近60%。
活水灌溉之下,上海一直走在前沿产业的第一阵列,批量培育超级IPO。正如最近轰动创投圈的壁仞科技、MiniMax、沐曦等明星IPO都诞生于上海,此外“国产GPU四小龙”之一的燧原科技科创板IPO也刚刚获受理,这家超级独角兽同样崛起于上海。
不止于此,上海留给外界的印象越来越硬核。如在火爆的机器人领域,大家熟悉的智元、傅利叶、开普勒等明星企业总部落在上海;AI大模型方面,上海出现了刚刚融资50亿元的阶跃星辰以及无问芯穹等独角兽;脑机接口则诞生了脑虎科技、阶梯医疗等。
还有最近,上海的核聚变产业给人印象深刻,包括星环聚能、东昇聚变、诺瓦聚变、能量奇点、超磁新能等都扎根在上海。“到2035年,中国或将迎来可控核聚变发出的第一度电。做成这件事,似乎只能在上海。”能量奇点创始人杨钊曾如是说。一座“聚变之城”隐隐浮现。
凡此种种,上海争抢未来产业的决心不言而喻,一张关于前沿产业的行动地图正在徐徐展开。
