高介电常数介质陶瓷电容器具有极高的功率密度和超快的充放电速率,被广泛应用于新能源汽车、高功率脉冲电源系统等众多领域。但是,高介电常数往往带来低击穿场强及高介电损耗,从而导致介质电容器具有较低的能量存储密度(Wrec)及较低的充放电效率(h),严重阻碍了它们在电子器件小型化、轻量化和集成化方面的发展。

图1 (1-x)(0.80Bi0.5Na0.5TiO3-0.20NaNbO3)-xBa(Ni1/3Nb2/3)O3陶瓷的理论极化矢量分布、
P-E曲线(相场模拟)及储能性能
针对上述难题,西安交通大学电信学部电子科学与工程学院周迪教授团队提出采用熵驱动的局部多相极化态策略降低极性纳米微区(PNRs)尺寸进而实现超高储能效率的研究思路。团队首先采用相场模拟研究了(1-x)(0.80Bi0.5Na0.5TiO3-0.20NaNbO3)-xBa(Ni1/3Nb2/3)O3三元体系中微观极化矢量的排布和宏观电滞回线的变化,发现随着熵值的增加,长程有序铁电畴被逐渐打破成R-T型极性纳米微区,同时伴随着剩余极化的大幅度降低(图1)。进而在1.76R高熵组分中获得了6.8 J·cm-3的高储能密度(Wrec)和95.1%的高储能效率(η),且在300 kV·cm电场下宽温(20-140 ℃)、宽频(1-100Hz)和长循环(1-105)下保持优异的稳定性,展现出了该介质陶瓷电容器的巨大应用潜力。进一步,采用球差电子显微镜(STEM)观测到该体系立方基体中存在尺寸约为1nm的R-T型PNRs。立方相基体的存在能够抑制在施加电场时的极化切换和内部应力,同时又起到一种恢复力的作用,在电场去除后能够促使极化恢复到初始状态,从而延缓极化的饱和,进而实现近零的损耗(高η)(如图2所示)。

图2 1.76R高熵组分局部结构表征
传统材料开发依赖经验与试错实验,效率较低,难以在复杂成分空间中实现快速优化。基于上述极化结构调控机制,为进一步提升储能性能并加速材料优化,周迪教授课题组联合北京理工大学黄厚兵教授课题组,采用机器学习(ML)的方法,协同构建材料化学成分与铁电畴结构的耦合搜索空间,开发高效优化算法设计高熵储能介质陶瓷。

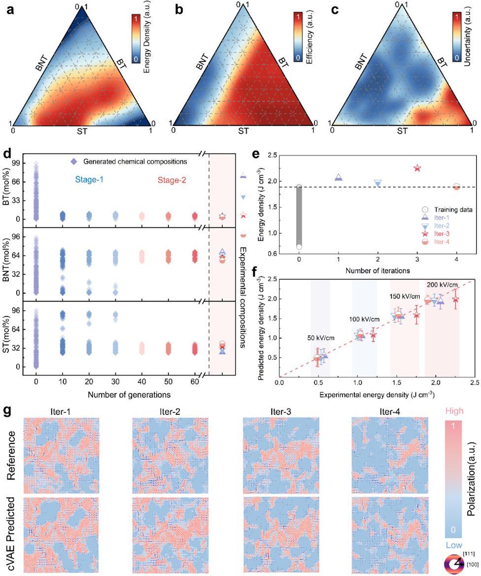
图3 储能铁电体陶瓷逆向设计框架示意图
受Landau-Ginzburg-Devonshire理论启发,本研究提出了一个逆向设计框架。将变分生成模型与主动学习优化相结合以加速低电场下具有增强储能性能的铁电陶瓷开发。通过将求解控制畴结构演化的时间相关金兹堡-朗道(TDGL)方程表述为模型潜空间内的条件采样,实现了化学和极化构型的协同优化(如图3所示)。首先,本研究构建了在200 kV/cm电场下Wrec、η和不确定度于BNT-BT-ST三元体系组分摩尔分数的相关性映射并预测了三元相图(图4a-c)。其次,研究采用非支配排序遗传算法(NSGA-II),进行了两阶段多目标逆向设计(图4d)。通过四轮主动学习驱动的闭环迭代,ML逆向设计框架成功识别了帕累托最优组分,在200 kV/cm的低场下表现出Wrec ~2.3 J/cm,~80%的优异性能。此外,潜空间采样生成的随组分演化的畴结构与数值模拟结果高度匹配,表明构建的生成模型能准确地捕捉畴结构的动态演变。

图4 BNT-BT-ST三元体系中的主动学习优化
以上研究成果分别以《熵调控的局部多相极化态在弛豫型铁电体中实现近乎零能量损耗》(Entropy-regulated local multiphase polarization states for near-zero energy loss in relaxor ferroelectrics)和《潜在空间中的主动学习实现储能用铁电陶瓷的快速逆向设计》(Active learning in latent spaces enables rapid inverse design of ferroelectric ceramics for energy storage)为题,在国际知名期刊《美国化学学会·纳米》(ACS Nano)和《自然·通讯》(Nature Communications)在线发表。论文第一作者分别为西安交通大学电信学部电子科学与工程学院博士生王震涛和席兆琛,共同通讯作者包括西安交通大学电信学部电子科学与工程学院周迪教授、京都大学机械科学与工程学院Takahiro Shimada教授和西南交通大学力学与航空航天学院刘畅副教授、北京理工大学前沿交叉学院黄厚兵教授。该工作得到国家重点研发计划项目、国家自然科学基金、陕西省国际合作项目等项目的资助,西安交通大学国际电介质研究中心和高性能计算平台提供了大量的测试表征和计算支持。
文章链接:
https://doi.org/10.1021/acsnano.5c22391
https://doi.org/10.1038/s41467-026-70792-7
