1、获刑10年,台积电泄密案宣判
2、中国科学院微电子所在硬件安全芯片领域取得重要进展
3、西电与量子科技长三角产业创新中心签署战略合作协议
4、中国科大揭示半导体表面位点特异的化学键成键和非绝热传能机制
1、获刑10年,台积电泄密案宣判
4月27日,中国台湾地区智慧财产及商业法院对备受行业关注的台积电2纳米先进制程泄密案作出一审判决,主犯、台积电前工程师陈力铭因窃取核心技术机密,被判处10年有期徒刑,多名共犯及涉事日企东京威力科创(TEL)均受到相应惩处,该案成为近年全球半导体行业技术泄密领域惩处最严厉的案件之一。
该案的曝光源于2026年初台积电内部智能监控系统捕捉到的异常操作。经查,曾任职于台积电12厂良率部门的陈力铭,离职后加入东京威力科创,为帮助该企业争夺台积电2纳米制程设备供应订单,于2025年至2026年初,勾结台积电3名在职工程师,通过远程登录内网、手机偷拍屏幕等隐蔽方式,窃取2纳米制程蚀刻参数、良率调校数据等核心机密,形成跨企业技术窃取链条。
法院审理查明,该案涉案人员达9人,涵盖台积电研发、生产多个部门,泄露的核心技术资料涉及十多项关键内容。除主犯陈力铭获刑10年外,3名在职共犯分别被判处2至6年有期徒刑,东京威力科创一名主管获刑10个月、缓刑3年,该企业被处以1.5亿元新台币罚金,凸显了司法机关对半导体核心技术泄密行为的零容忍态度。
作为全球先进制程的领跑者,台积电在2纳米技术领域的投入巨大,其技术优势直接决定全球高端芯片的供应格局,此次泄密事件虽未造成核心技术体系的根本性破坏,但也给行业敲响了警钟。对于企业而言,即便建立了完善的机密保护体系,内部人员的利益诱惑仍可能成为技术安全的薄弱环节,如何强化核心岗位人员管理、堵住远程办公等场景的防护漏洞,成为所有科技企业亟待解决的课题。
目前,该案相关涉案人员及企业均有权提起上诉,后续司法进展将持续受到半导体行业关注。此次判决的落地,既是对台积电技术权益的依法维护,也将对全球半导体企业的技术保密管理产生影响,为行业核心技术保护提供了司法实践参考。
2、中国科学院微电子所在硬件安全芯片领域取得重要进展
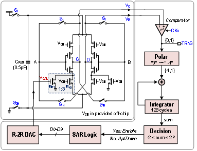
随着物联网设备的迅猛发展和广泛部署,其数量呈爆炸性增长。然而,这些设备往往部署在物理环境难以控制的地方,极易受到各种硬件级攻击,如电源噪声注入、电磁干扰、激光故障注入等,传统的软件安全机制难以有效防御。硬件安全芯片,尤其是作为密码系统“熵源”核心的真随机数生成器(TRNG),成为构建可信物联网安全基石的关键。如何在保证低成本、低功耗的同时,为海量物联网设备提供高能效、高鲁棒性且具备主动抵御注入攻击能力的真随机数生成器,已成为当前学术界与工业界共同关注的焦点难题。
微电子所抗辐照器件技术重点实验室联合清华大学、澳门大学,提出了一种可主动抵御电源噪声注入攻击的高能效真随机数生成器芯片架构。该架构采用悬浮电容供电,消除了锁存器熵源的短路功耗并提升了电源噪声隔离能力。基于65nm CMOS工艺,团队实现了0.066pJ/bit的高能效、强鲁棒性与抗攻击能力的真随机数生成器芯片,并通过NIST随机性测试。
该研究得到了国家自然科学基金的支持,研究成果以“A 65nm 0.066pJ/b Floating-Latch-Based True Random Number Generator Resilient to Power-Noise Injection Attacks”为题,入选2026年IEEE国际固态电路会议(ISSCC2026)。微电子所助理研究员成凯为论文第一作者,杨尊松研究员、黄云波副研究员为论文通讯作者。
文章链接:https://ieeexplore.ieee.org/document/11409134

图1 悬浮锁存器真随机数生成器电路结构

图2 芯片照片及与最先进真随机数生成器工作性能对比
3、西电与量子科技长三角产业创新中心签署战略合作协议
4月25日,校长高新波带队赴苏州访问量子科技长三角产业创新中心交流并签订战略合作协议。在中国工程院院士、中国电科集团首席科学家、量子科技长三角产业创新中心主任陆军带领下,高新波一行参观了量子中心展厅和实验室,双方举行座谈会,就进一步推进校企合作进行了深入交流。

陆军对高新波一行的到访表示热烈欢迎,并介绍了量子中心的基本情况。他表示,量子科技长三角产业创新中心由中国电科集团、苏州市政府、中国电科电子科学研究院及苏州市相城区政府四方共建;中国电科集团与西电同承红色基因,有着良好的合作基础,在国家大力加强量子科技布局背景下,愿与西电构建更紧密的合作关系,进一步汇聚双方优势资源、深化“一谋五共”合作,建立常态化合作对接机制,共同破解量子科技领域关键发展难题,实现互利共赢,更好服务国家重大战略实施。

高新波代表学校对量子科技长三角产业创新中心长期以来给予的支持表示衷心感谢,并介绍了学校办学历史与发展现状。他指出,西电在通信、雷达、微电子、人工智能等电子信息领域积淀深厚,与量子中心的产业发展方向高度契合,双方合作基础坚实、前景十分广阔。面向未来,希望双方进一步深化全方位战略合作,聚焦高水平科研平台共建、高层次创新人才共育、高质量重点项目共研等领域开展务实协作,协同推进关键核心技术攻关与科技成果转化落地,共同服务国家高水平科技自立自强战略需求。

量子科技长三角产业创新中心主任助理、中国电科电子科学研究院副总工程师徐益平与西安电子科技大学校友事务与对外合作处处长韩光代表双方签署战略合作框架协议。

量子科技长三角产业创新中心主任助理、科技委副主任杨云详,主任专项助理、产业发展部主任王维,工业母机部主任张祥,人力资源部主任王军浩,西安电子科技大学物理学院及相关职能部门代表参加了座谈签约仪式。
4、中国科大揭示半导体表面位点特异的化学键成键和非绝热传能机制
中国科学技术大学蒋彬教授课题组近期在半导体表面的非绝热动力学理论研究方面取得重要进展。研究成果以“Real-Time Coupled Electron-Nuclear Dynamics of Chemical Bond Formation on a Semiconductor Surface”为题,4月16日发表于国际著名学术期刊《美国化学会志》(Journal of the American Chemical Society)。
气体原子或分子在固体表面的散射与反应,是催化、能源转化以及半导体器件制造等过程中的核心微观机制。其中,化学键形成过程中涉及的电子与原子核耦合运动(非绝热动力学)长期以来缺乏清晰认识。相关研究较多的是金属表面,例如H原子与金属表面碰撞中绝大部分能量都转移到金属电子激发中,这也是气相H原子得以吸附在金属表面所必要的非绝热能量耗散过程。相关现象可以被简单的电子摩擦理论进行描述,其中H原子核运动时受到金属电子连续激发产生的平均阻尼,进而形成核到电子的非绝热能量耗散。
相比金属表面,半导体由于具有有限带隙,其电子激发与能量耗散机制更加复杂,使得相关问题更具挑战性。近年来,实验在Ge(111)-c(2×8)重构表面观测到氢原子散射过程中的显著非绝热效应:当入射能量超过表面带隙时,散射氢原子的能量损失呈现出明显的“双峰分布”,并表现出位点选择性特征。然而,传统基于Born-Oppenheimer近似的绝热动力学模拟以及基于电子摩擦理论的动力学模拟均无法对这一现象给出合理解释。

图1 Ge(111)c(2×8)重构表面结构
在此背景下,研究团队应用实时含时密度泛函理论(rt-TDDFT)与Ehrenfest动力学相结合的第一性原理方法,实现了对电子与原子核运动耦合过程的“实时”模拟。该方法能够在原子运动过程中同步描述电子结构演化,从而捕捉复杂的非绝热动力学行为。研究结果在氢原子平动能损失以及散射角分布等方面均与实验观测高度一致,成功再现了实验中发现的双峰能量损失特征。进一步分析表明,这一双峰结构来源于氢原子在重构表面不同Ge原子位点上的“位点选择性”碰撞行为:当氢原子与Ge表面的rest atom发生碰撞时,会形成瞬态Ge–H键,并触发超快的跨位点电子转移过程,从而产生显著的电子激发和较大的能量损失;而当氢原子与adatom相互作用时,尽管同样存在瞬态成键过程,但几乎不发生电子转移和电子激发,因此仅表现出较小的能量损失。这些结果表明,rt-TDDFT方法能够有效描述不同表面位点上化学键形成过程中显著不同的超快电子-核运动耦合动力学,为理解半导体表面非绝热能量传递机制提供了关键理论依据。

图2 理论模拟与实验平动能损失以及散射角分布对比。

图3 投影态密度与轨道分辨电子密度的时间演化过程。
化学与材料科学学院、化学国家高层次人才培养中心博士生史佳龙为该论文的第一作者,蒋彬教授为通讯作者。该工作得到了量子科学与技术创新项目、基金委杰出青年基金等基金的资助。
论文链接:https://pubs.acs.org/doi/full/10.1021/jacs.5c22902
(化学与材料科学学院、精准智能化学全国重点实验室、科研部)
