1、华勤技术创新 | 服务器高密度存储专利积累
2、芯碁微装“光学扩展模组和具有其的光学系统”专利公布
3、昂瑞微“一种芯片及其UserID检测电路”专利获授权
4、宁德新能源“一种电化学装置及电子设备”专利公布
5、华虹宏力“一种嵌入式肖特基MOSFET制作方法”专利公布
1、华勤技术创新 | 服务器高密度存储专利积累
随着数字化转型的加速,企业对高容量存储解决方案的需求不断上升,华勤技术在数据中心领域内多个主流技术方向进行了提前累积和布局。
华勤技术一项名称为“磁盘阵列装置及磁盘阵列系统” 的专利(ZL202221626617 .0),即是一项涉及高密度存储技术的研发成果。
01、技术原理与创新优势
该技术通过独特的设计,解决了传统磁盘阵列在布局数量上的限制。其核心原理在于①将电源单元的设计与磁盘阵列区分开布局,②改变了传统侧面坦克链走线的形式,释放侧面空间。电源单元设计成可旋转维护方式,既能在维护时旋转伸出主壳体,又能在工作时旋转进去固定,节省机柜深度空间。这种设计显著提高了磁盘阵列的布局数量上限,使其能够容纳最多的存储磁盘,从而满足日益增长的数据存储需求。

02、技术实现及应用
该技术实现的磁盘阵列装置在实际应用中,能够有效提升数据中心的存储效率和管理便捷性。随着数据量的激增,企业对存储解决方案的需求愈发迫切。通过采用本专利实现的磁盘阵列系统,可以在有限的空间内实现更高的存储密度,优化数据管理流程,从而提升整体运营效率。这一技术特别适用于云计算、大数据分析、数据存储等领域。
华勤技术于2017年开始布局数据中心业务领域,业务布局训练、推理、网络交换、网络节点、存储等全栈产品,一方面为国内云厂商提供规模化的全栈式产品,同时也打造具有竞争力的标品,服务于更多行业合作伙伴以及客户,兼容从云到端的各项需求。
此专利部分技术方案已在公司服务器产品上应用,并实现批量发货,在提升产品存储效率的同时确保了系统的稳定性和可靠性,受到客户认可及好评。当前,公司在该专利技术上的布局可实现同空间内,容纳业界最多的硬盘数量,达到业界最高存储密度,具备服务器领域颇具市场竞争力的创新技术储备。
这一专利不仅在存储领域的技术上实现了突破,更在服务器行业内树立了新的标杆。随着该项技术在实际多场景下的推广使用、升级迭代,将推动行业向更高效、更智能的方向发展。
2、芯碁微装“光学扩展模组和具有其的光学系统”专利公布
天眼查显示,合肥芯碁微电子装备股份有限公司“光学扩展模组和具有其的光学系统”专利公布,申请公布日为2024年9月24日,申请公布号为CN118688972A。

本发明公开了一种光学扩展模组和光学系统,光学扩展模组包括:空间光调制器,扩展镜组,扩展镜组设置于空间光调制器的一侧,扩展镜组通过主成像镜头、反射镜组或棱镜组形成多个展开光路;多个微透镜阵列模组,多个微透镜阵列模组设置于扩展镜组的远离空间光调制器的一侧并位于主成像镜头的像面上,每个微透镜阵列模组对应于一个展开光路;每个展开光路对应一个子成像透镜,每个子成像透镜和微透镜阵列模组一一对应设置,子成像透镜设置于微透镜阵列模组的远离扩展镜组的一侧。根据本发明实施例的光学扩展模组,具有提高了线路的曝光效率和降低了维修成本等优点。
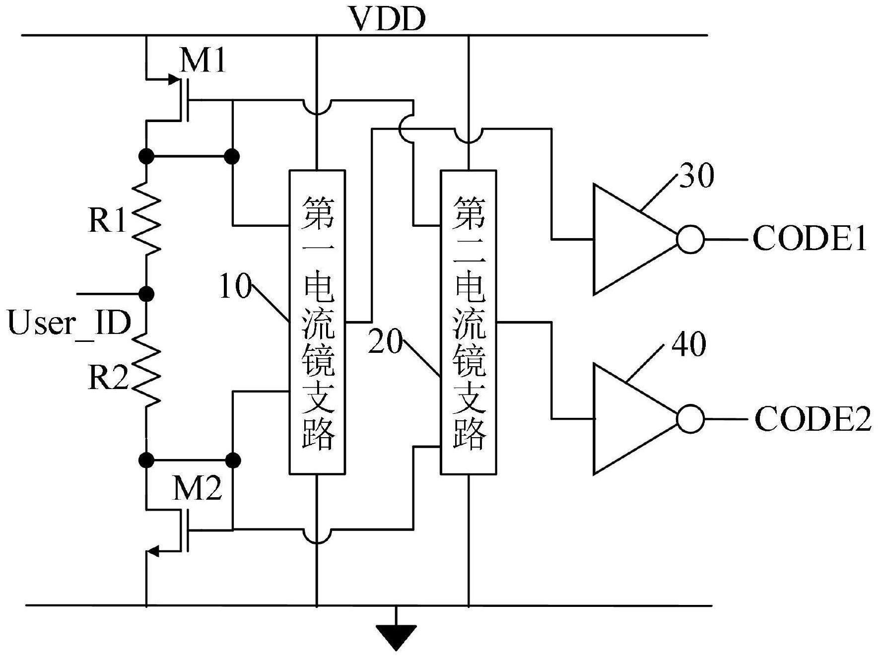
3、昂瑞微“一种芯片及其UserID检测电路”专利获授权
天眼查显示,北京昂瑞微电子技术股份有限公司近日取得一项名为“一种芯片及其UserID检测电路”的专利,授权公告号为CN114487762B,授权公告日为2024年9月24日,申请日为2020年11月12日。

本申请提供了一种芯片及其UserID检测电路。在该UserID检测电路中,第一晶体管和第二晶体管具有限流作用,从而可以限制流经两个电阻的电流,即在两个电阻不大的情况下也可以将该支路上的电流限制在较小值,进而在降低该UserID检测电路功耗的基础上,减小了该UserID检测电路的占用面积;并且,在该UserID检测电路中,用两个反相器和两个电流镜支路实现输出,取消了现有技术中的比较器和偏压发生器,从而使得该UserID检测电路的功耗和占用面积进一步减少。
4、宁德新能源“一种电化学装置及电子设备”专利公布
天眼查显示,宁德新能源科技有限公司“一种电化学装置及电子设备”专利公布,申请公布日为2024年9月24日,申请公布号为CN118693455A。

本申请涉及一种电化学装置及电子设备,所述电化学装置包括:壳体,具有腔体,且所述壳体包括壁面;其中,所述壁面设置有应力薄弱区。本申请中,设置于电化学装置壳体壁面的应力薄弱区为该壳体的薄弱部,当电化学装置在短路、高温、过充等条件下产生气体时,壳体内部的压力增大,在该压力作用下,应力薄弱区能够形成开口,该开口能够将壳体的内腔与电化学装置所处的外部环境连通,从而将壳体内腔内的气体排出,降低电化学装置内部产气导致的电化学装置膨胀变形、甚至爆炸的风险,提高电化学装置的安全性。
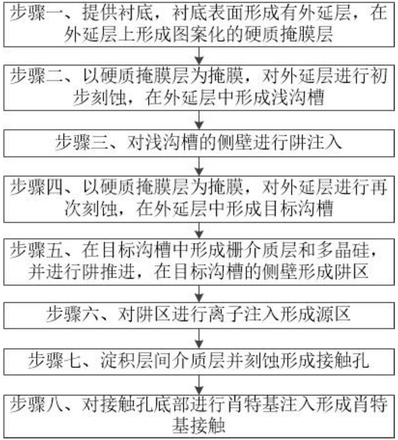
5、华虹宏力“一种嵌入式肖特基MOSFET制作方法”专利公布
天眼查显示,上海华虹宏力半导体制造有限公司“一种嵌入式肖特基MOSFET制作方法”专利公布,申请公布日为2024年9月24日,申请公布号为CN118692914A。

本发明提供一种嵌入式肖特基MOSFET制作方法,包括提供衬底,衬底表面形成有外延层,在外延层上形成图案化的硬质掩膜层;以硬质掩膜层为掩膜,对外延层进行初步刻蚀,在外延层中形成浅沟槽;对浅沟槽的侧壁进行阱注入;以硬质掩膜层为掩膜,对外延层进行再次刻蚀,在外延层中形成目标沟槽;在目标沟槽中形成栅介质层和多晶硅,并进行阱推进,在目标沟槽的侧壁形成阱区;对阱区进行离子注入形成源区;淀积层间介质层并刻蚀形成接触孔;对接触孔底部进行肖特基注入形成肖特基接触。本发明采用沟槽分布刻蚀,两步刻蚀之间增加侧壁阱注入,使阱区仅存在沟槽侧壁,而不在接触孔下方,从而在接触孔下方能进一步形成肖特基接触,达到提升恢复速度的效果。
