
2024年,中国云计算市场将呈现怎样的变局?
2023年,云计算市场发生了一些重大变化。2024年的市场将如何?
数智前线通过中国政府采购网、中国招投标公共服务平台、天眼查、企查查等渠道,梳理了2023年第四季度266个百万元以上的政企数字化中标信息。而第四季度展现的趋势,有助于预见2024年云市场的部分变局。
01 政务云转向“城市底座”
2023年第四季度,从行业来看,政府依旧是数字化出单最多的领域,阿里云、华为云、浪潮云、百度云、京东云中标的数字化项目中,来自政府的项目比例均超过了1/3,腾讯云也有约1/6的项目来自政府客户。此前,IDC数据也显示,2022年政务云整体市场规模为500.52亿元,已与互联网、金融一起,成为云计算Top3的行业市场。
尤其是浪潮云和华为云,在数智前线统计的数据中,浪潮云有近8成项目来自于政府数字化;而华为云虽然绝大多数项目通过合作伙伴参与招投标,但以它自身作为主体中标的项目中,也约有一半项目与各地的政务云有关,且不少都是千万元大单。比如济宁市大数据中心的“济宁市政务云服务项目一期”(预算金额3492.885万元)。
这些项目,涵盖了数字政府、智慧城市、智慧交通、智慧公安等多个细分领域。在招标单位上,则以各地大数据中心或信息中心等为主力军。
政府客户的用云需求也逐步走入深水区。一个重要趋势是,政务云正在向“城市数字化底座”转变。此前,城市中有政务云,由大数据局主管,承载政务数据;还有产业云,大多由工经信科委来主管,管理如工业互联网等行业数据。现在,各地数据产业集团的出现,可能会带动组织上的变化,将这两朵云打通。各地政府也在推动当地企业、医疗教育及科研等机构上到城市一朵云上。
02 要吃饱,金融烟草不能少
政府客户之外,金融依然是2023年Q4跑在前列的行业。数智前线统计的266个百万级以上的项目中,有超1/6均由金融客户贡献。尤其是腾讯云和百度云,二者至少分别拿下了15个和13个百万元以上的金融行业项目。
值得关注的是,统计中,字节跳动旗下火山引擎中标的8个数字化项目中,也有一半来自于金融客户。火山引擎也是2023年发展迅猛的一个云厂商。
这些项目的招标人,既有建行、交行、中行等国有大行,也有一些中小行或地方行,比如柳州银行,以及证券和保险公司。
而烟草行业也依旧突出,来自上海、湖北、四川、重庆、广东等多个省市的烟草公司,贡献了不少大单。但比起2023年上半年出现多个千万级别的大单,Q4的烟草项目价格普遍在百万元级别。
其中,阿里云、腾讯云均至少中标了5单,百度云也中标1单。其中,阿里云拿下了唯一一个Q4千万级别烟草项目,来自中国烟草总公司浙江省公司,价值8170万元的“杭州烟草数据机房配套软硬件设施设备建设项目(标段一:云平台软件采购)”。
03 北京,云第一大项目来源地
2023年Q4,数智前线统计的266个百万元以上政企项目中,位列出单数量前四的省市依然是北京、广东、上海和浙江,占比分别为26%、10%、9%和9%。这与2023年上半年的情况基本一致,四者贡献的单量远超其他省市,仅上海和浙江相较之前调转了位次。

可以看到,在阿里云、腾讯云、百度云、京东云、火山引擎的中标项目中,北京都是第一大项目来源城市,分别达到了17单、22单、19单、4单和4单。浙江和广东,则分别作为阿里云和腾讯云的大本营,各自稳居两家云厂商出单第二多的省份之位。
比如腾讯云在广东深圳,既有“平安南山”社会治理智能化平台项目(4159.35万元),也有中国银行深圳市分行“以单一来源方式采购TSF原厂维护服务项目”(252.6万元)、深交所的漏洞情报和现场支持服务采购项目(117.66万元)、深圳燃气的“5G业务与数据中台-智慧协同办公平台三期”项目(358.2万元)等。
而山东是浪潮云最大的出单大省,它有超5成的项目都来源于山东。
04 大模型,在拿单中崭露头角
在2023年Q4,大模型有哪些真实落地项目,是业界最关注的动向。大模型已在2023年第四季度的一些政企项目中开始露头。
根据公开项目信息披露,腾讯云,在2023年11月中标了“瑞金医院市数字医学创新中心医学大模型平台研发”项目(293万元),主要服务上海交通大学医学院附属瑞金医院的医学大模型研发服务和基于医学大模型的应用场景建设。
百度云,也在2023年11月中标了“中国邮政储蓄银行超大规模预训练模型金融场景应用系统软件开发采购项目”,并和MiniMax背后的公司上海稀宇科技有限公司一起中标了“中化信息云端私有化大模型及模型应用服务平台项目”。不过,这两个项目未公布具体中标价格,而未被计入百度云2023年Q4百万元以上的中标项目中。
还有一些市场上云大厂的大模型中标情况,因未在招标信息中明确,因此未被记录。
各家云厂商的共识是,将MaaS(Model as a Service)作为了自家服务体系的重要一层。但与此同时,不同云厂商之间也存在着不同的路径选择。华为云表示,混合云+大模型,会是政企深度用云和实现智能化的主流选择;阿里云则提出“公共云优先”策略,认为这是AI大模型竞争的必由之路。
在政府领域,全国各城市几乎都已将大模型列入到2024年的规划中。可以预见,2024年,各家云厂商中标的政企项目中,还将涌现出更多大模型带动的相关项目。
05 运营商云,增速放缓
2023年Q4,三大运营商持续拿下千万级甚至亿元级别的大项目。比如2023年10月,中国电信、中国移动、中国联通等组成的联合体,中标了1.6亿元的四川省大数据中心省级政务云服务项目。12月,中国移动广西公司在广西百色隆林各族自治县拿下了价值1.88亿元的隆林数字化智能管理服务项目……
在工信部1月24日发布的《2023年通信业统计公报》显示,2023年,运营商的数据中心、云计算、大数据、物联网等新兴业务共完成业务收入3564亿元,同比增长19.1%。其中,云计算和大数据收入较上年增长37.5%。
运营商云在行业中已跻身市场三甲。如IDC《中国公有云服务市场(2023上半年)跟踪》报告显示,在公有云IaaS厂商中,中国电信的市场位列第三,仅次于阿里云和华为。

不过,从2023年上半年开始,三大运营商云增速放缓,未实现前几年的三位数增速。运营商内部也坦言,2023年云计算增速比预期低。
除了市场因素,与运营商云业务更理性的发展相关。运营商通常作为总包商,会将软件、云、工程实施等各个板块包分出去,其收入来源则主要靠IaaS。在PaaS、SaaS上,能力很大部分与其他企业合作。如2023年Q4,阿里云从中国联通软件研究院拿下了四个“2023年中国联通软研院数字化底座联通云商用PaaS产品扩容项目”相关的子项目,合计采购总预算2195万元。
不过,三大运营商已加大自身PaaS、SaaS能力的动向。
06 阿里云,非运营商云中Q4中标最多
在几家非运营商厂商里,在我们统计的266个项目,发现其中千万元以上大单占比超1/5,阿里云、百度云、腾讯云、华为云、浪潮云、京东云、火山引擎分别占据了16单、14单、11单、8单、7单、2单和2单。
亿元级别大单共4个,其中一个为浪潮云中标的胶州市数字底座项目(二期)(2.696亿元),另外3个则均来自于阿里云中标项目,最大的一单为京能国际北京人工智能公共算力平台建设项目,标的金额9.16亿元,由阿里云独揽。
阿里云也是2023年Q4非运营商厂商中,中标最多的一家,单季度内获得了超70个百万元以上项目。

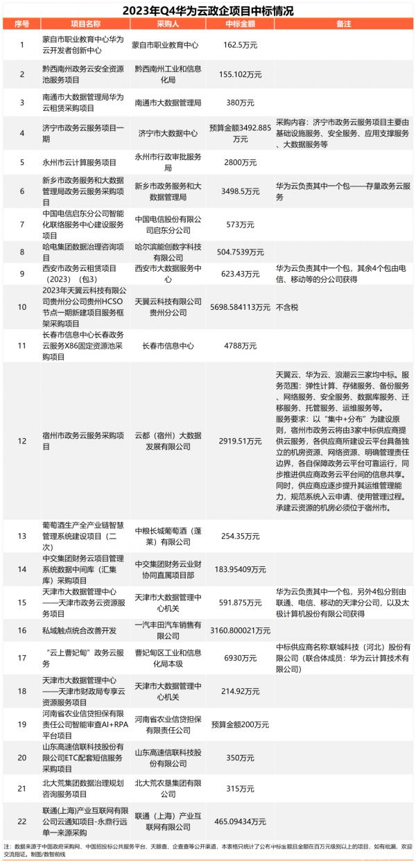
07 华为云,数个千万级政务云大单落囊中
由于华为云绝大多数项目是通过合作伙伴参与招投标,所以较难从公开信息对其中标情况进行全面统计,但华为云一直是政企市场的主要玩家,尤其是在一些大单政府项目上,华为云也常常会以自身为中标主体出现。比如2023年Q4,在数智前线统计的22个百万元以上中标项目中,华为云就拿下了至少8个千万元以上大单,占比高达36.36%。
其中,除了价值5698.58万元的“2023年天翼云科技有限公司贵州分公司贵州HCSO节点一期新建项目服务框架采购项目”,和一个3160.8万元的汽车领域项目,其余均为各地的政务云相关项目。这也是华为云的优势领域所在。比如济宁市政务云服务项目一期(预算金额3492.885万元)、永州市云计算服务项目(2800万元),又如与联城科技(河北)股份有限公司作为联合体,中标“云上曹妃甸”政务云服务(6930万元)。

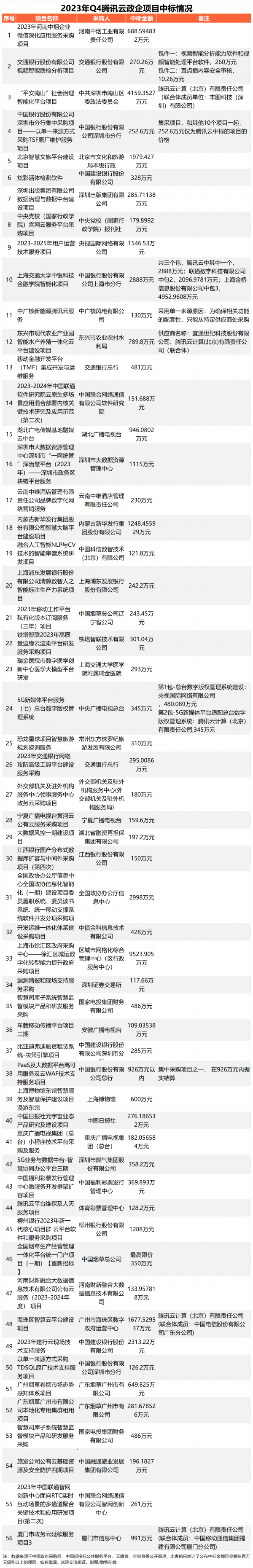
08 腾讯云,金融订单超过1/4
2023年Q4,金融为腾讯云贡献的项目数量占比超过了1/4,其中最大一单来自于“2023年建行云现场技术支持服务”项目,中标金额为2313.22万元。
国产数据库是金融客户采购腾讯云的重点内容之一,比如中国银行深圳分行,以单一来源方式,采购了126.2万元的TDSQL原厂技术支持服务项目;江西银行150万元的国产分布式数据库扩容与中间件采购项目(第四次),也由腾讯云获得。
值得关注的是,腾讯云已转型产品厂商,强调自研产品和被集成。其中,星海云服务器、数据库TDSQL、专有云TCE、音视频产品等是其核心产品。
腾讯云与运营商的关系已有所变化,其他云大厂也有同样变化。过去一两年,运营商作为总集方,在政企多个领域与腾讯云合作进行合作。2023年Q4,腾讯云和中国电信广东分公司组成联合体,拿下价值1677.53万元的海珠区智算云平台建设项目;腾讯云和中国移动福建有限公司厦门分公司组成联合体,拿下价值991万元的厦门市政务云延续服务项目3。

09 四朵云动向“热辣滚烫”
百度智能云2023年动向积极,这与百度在国内首个推出大模型紧密相关。它在2023年Q4至少拿到了63个百万元以上项目。这一季度,百度云有大量来自金融行业的项目,如北京银行、中原农险、交通银行总行、上海浦东发展银行等,其中的最大一单来自银联商务2024年私有云框架采购项目,包含了三个包件,总价值1625.45万元。
交通领域则出了不少千万级项目,包括鄂尔多斯市新能源智能网联交通示范区项目【智能网联路口及综合指挥调度子系统采购】(1571.07万元)、辽宁艾特斯智能交通技术有限公司区域发展数智展示平台等软件寻比采购(4006万元)、绍兴未来智驾基地相关百度展示设备采购项目(3000万元)等。

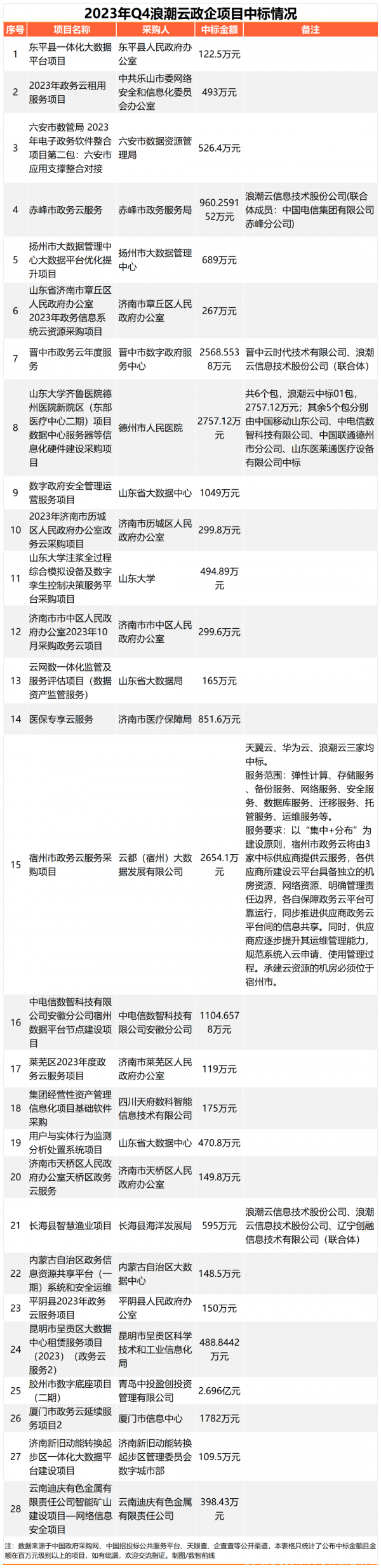
浪潮云在2023年Q4拿下了至少28个百万元以上项目,并斩获了不少千万元以上大单。浪潮云在政务云领域优势明显,尤其是在其大本营所在地山东青岛,不同层级的地方政府都成为了浪潮云的客户。比如2023年济南市历城区人民政府办公室政务云采购项目(299.8万元)、平阴县2023年政务云服务项目(150万元)。
企业层面,青岛也是浪潮云的主要拿单地,浪潮云Q4拿下的亿元大单,就来自青岛。

京东云在2023年Q4项目金额普遍在百万元级别,两个千万元大单,是中国联通台州市分公司牵头、京东云作为联合体成员,拿下的“路桥数智商贸综合服务平台(一期)(非政府采购项目)”(1288万元),以及与中国移动广西有限公司梧州分公司一起作为联合体中标的梧州市政务云平台服务项目(2068.44万元)。
从行业来看,政府和金融是京东云最主要的两大项目来源。而在政府招标的项目中,除了政务云,农业和电商的智能化也是主要方向。比如库伦旗农牧和科技局的“库伦旗2023年库伦荞麦生产供应及科技服务能力项目”(198.07万元)、大同市商务局的“大同市跨境电商综合运营服务平台”项目(500万元)。

火山引擎在2023年Q4拿下了8个百万元以上项目,这个数量已超出上半年两个季度的项目数总和(6单),并在千万大单上有突破,比如字节跳动创始人张一鸣的母校“南开大学数字南开基座及应用集成项目(一期)”一项,就为火山引擎带来9798万元的项目收入。火山引擎的提速,也引发了云计算市场几大玩家的特别关注。


