IT之家 1 月 7 日消息,在 CES 2025 上,三星正式发布了新款 Galaxy Book5 系列笔记本电脑,包括 Galaxy Book5 Pro 和 Galaxy Book5 360 两款产品。这两款新品均搭载了英特尔最新发布的、配备 NPU(神经网络处理器)的 Arrow Lake 酷睿 Ultra 处理器,并深度集成了 Galaxy AI 功能。

新款 Galaxy Book5 系列笔记本电脑的一大亮点是其强大的 AI 功能。其中,“AI Select”功能类似于 Galaxy 手机上的“即圈即搜”,以及三星电视上新推出的“Vision AI”功能,方便用户进行内容搜索和识别。另一项名为“Photo Remaster”的 AI 图像修复工具,则可以帮助用户修复模糊照片,甚至包括非常老旧的照片,让照片焕发新生。

通过 Microsoft Phone Link 应用程序,用户还可以扩展 Galaxy AI 的使用范围。例如,部分三星手机上的“实时翻译”和“语音转文本”等功能可以无缝迁移到 PC 端使用。三星表示,随着 Galaxy S25 系列的发布,还将有更多 Windows 11 PC 与 Galaxy 设备互联互通的功能推出。
此外,运行 One UI 7 的 Galaxy 平板电脑和手机用户,可以通过“附近设备”功能集中管理 PC 设置。用户还可以直接访问已连接的 One UI 7 设备中的文件,无需单独下载,从而实现三星手机、平板电脑和 PC 之间的无缝文件访问。
新款笔记本电脑还支持强大的多任务处理功能,方便用户在不同设备(包括 Galaxy 智能手机、Galaxy 平板电脑、三星电视或智能显示器)之间复制和粘贴内容。
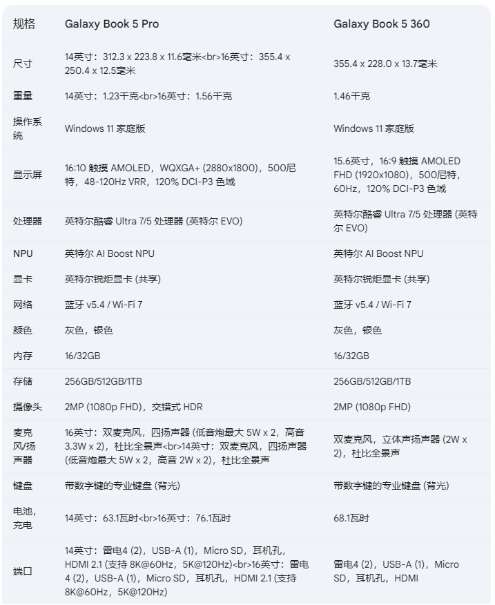
在硬件配置方面,Galaxy Book5 Pro 提供 14 英寸和 16 英寸两种型号,而 Galaxy Book5 360 则配备 15 英寸显示屏。顶配 Pro 机型的电池续航时间长达 25 小时,并支持快速充电,30 分钟即可将电量充至 35%。音效方面,新款笔记本电脑配备了经过杜比全景声调校的四扬声器,其中低音炮的尺寸从 Galaxy Book4 Pro 的 18 毫米增加到 38 毫米,音质表现更佳。Pro 型号还配备了 Samsung Knox 安全功能,进一步保障用户数据安全。具体配置见下图:

Galaxy Book5 Pro 和 Book5 360 将于 2 月起在包括加拿大、法国、德国、英国和美国在内的部分市场上市,未来还将扩展到其他地区。虽然三星尚未公布美国市场的定价,但 Galaxy Book 5 Pro 此前已在韩国上市,14 英寸型号为 1,768,000 韩元(IT之家备注:当前约 8865 元人民币),16 英寸型号为 2,808,000 韩元(当前约 14079 元人民币)。
CES 2025 消费电子展专题:海量数码新品发布
