智东西3月30消息,昨日晚间,深圳IoT独角兽Aqara(绿米联创,下称绿米)正式递表港交所。

绿米成立于2009年,是小米生态链重要玩家、国家级专精特新重点小巨人企业。其业务涵盖绿米品牌空间智能产品及解决方案的自有品牌以及为小米代工的ODM产品业务。招股书显示,该公司2021年9月D轮投后估值8.5亿美元(约合58.84亿元人民币)。
绿米所说的“空间智能”,是以传感器、中枢和控制器为基础,通过统一的语义系统把“设备控制”升级为对“空间状态与场景”的整体感知、决策与自动执行。
根据弗若斯特沙利文数据,按2024年收入计,绿米是全球最大的中国空间智能基础设施提供商,在中国同类厂商中排名第一,全球市场份额1.5%,排名第七。

目前,该公司的全球用户超1500万,全球累计激活设备超5600万台。在生态兼容性方面,其已经深入苹果、谷歌、小米、三星智能家居生态。截至2025年底,绿米已有超过340款产品接入苹果生态。

绿米与小米的关系密切。2022年至2025年,小米是绿米的最大客户,近三年来自小米的最大收入占比均超过32%。该公司总裁林震曾是小米高管。
在股权架构中,小米持股7.92%、美的持股约1.02%、中国电信旗下天翼资本持股约2.97%。
本次IPO募集所得款项将按以下比例分配:最大比例用于研发投入,以继续提升产品性能及空间智能应用场景的技术能力;其次用于扩大销售渠道及提升品牌知名度;其余部分用于补充营运资金及一般企业用途。
2023年至2025年,绿米的总收入分别为14.39亿元、14.89亿元和14.72亿元,录得净利润分别为-1.59亿元,-2.31亿元,-3.22亿元,招股书显示,目前亏损主要系可转换可赎回优先股公允价值变动所致。
研发投入方面,该公司三年的投入分别为1.73亿元、1.83亿元、2.34亿元,占收入的比例为12.0%、12.3%、15.9%。

▲绿米营收、净利润、研发支出变化(智东西制图)
目前,绿米的主要业务包括Aqara品牌空间智能产品及解决方案和ODM产品。其中Aqara品牌空间智能产品及解决方案的收入从8.99亿元增至9.47亿元,占总收入的比例从62.6%升至64.3%。该自有品牌由三类硬件构成,分别是传感器、中枢和控制器。
2025年绿米销售传感器所产生的收入为3.08亿元,在绿米品牌三类硬件中增速最快,两年内从17.8%的收入占比升至20.9%。中枢2025年收入1.13亿元,体量在三类硬件中最小。控制器2025年收入5.25亿元,是绿米品牌三类硬件中收入最大的,不过占比已从2023年的39.1%降到35.7%。
2023年至2025年ODM业务收入分别为5.19亿元、5.43亿元和4.97亿元,占总收入的33%至37%,是总收入中体量第二的板块,仅次于绿米品牌空间智能产品及解决方案。

绿米的毛利率水平,2023年至2025年,其整体毛利率分别为29.7%、33.8%、38.4%,三年累计提升近9个百分点。

目前,该公司研发团队460人,占公司员工总数48.9%。截至2025年底,其持有1262项已授权专利及549项待审专利。
从地区收入来看,绿米海外业务是主要收入增长来源,以绿米品牌空间智能产品及解决方案计,2023年至2025年间中国内地收入从5.20亿元降至3.18亿元;海外收入从3.80亿元增至6.29亿元,占比从42.2%升至66.5%。

绿米的业务来源有两类:自有品牌以及为其他公司代工。
自有品牌是Aqara品牌空间智能产品及解决方案,产品体系由三类硬件构成,围绕空间中的感知、决策与执行展开。绿米将三类硬件对应为不同功能角色,传感器承担“识别与感知”,中枢负责“认知与决策”,控制器完成“执行与重塑”,绿米应用程序(Aqara App)则在三类硬件基础上实现统一调度与协同。
截至2025年12月31日,绿米的产品矩阵涵盖50余个品类、逾2200个SKU,全球累计激活设备超过5600万台,Aqara App用户平均连接设备数量为20.02台。

▲绿米产品品类(图源:Aqara官网)
传感器是感知层,主要产品包括AI高精度场景传感器、智能摄像机、睡眠监测带、门窗传感器、人体传感器、温湿度传感器、烟雾报警器等。传感器的一个关键指标是超低功耗,约为同类产品的三分之一,以此换取数年级别的电池续航。

▲绿米产品图(图源:Aqara官网)
中枢是整个系统的本地算力节点,产品主要是智能网关和智能屏,负责协调设备间联动、保障低延迟响应,以及在断网状态下维持本地自动化运行。
控制器是执行层,包括智能开关及插座、灯控模组与灯具、智能门锁、窗帘电机、温控器等。
绿米一边做自有品牌产品,一边也给其他公司做产品,也就是ODM业务,主要是为小米开发生产定制产品。ODM客户(主要是小米)拥有这些产品在所有渠道和地区的独家销售权。
与苹果智能家居生态的整合是绿米海外市场的重要差异化优势。截至2025年底,绿米有15个产品品类下逾340款型号接入Apple Home,原生支持HomeKit安全视频、自适应照明、自适应温度及Home Key等苹果专属功能,在苹果零售店覆盖18个国家及地区的逾30款产品。
2022年1月,绿米推出全球首款支持Apple Home Key的智能门锁;2026年CES上推出的智能门锁U400,是市场上首款支持通过UWB技术实现Apple设备免提解锁的门锁。

▲Aqara App(图源:Aqara官网)
绿米在技术层面做的事,本质上是在传感器、中枢和控制器这套硬件之上,建了一个统一的软件语义层。这套架构的核心概念叫ORAP本体论框架,将空间里的对象、关系、动作和策略抽象为机器可理解的语义模型,再通过“空间图谱”在设备层、边缘层和云端之间同步维护一份关于空间状态的实时数据。
这样做的目的是让系统不再以单台设备为操作单位,而是以“房间”“区域”“场景”这类空间概念来理解和调度。建在这层语义之上的是遥测机制,持续收集从意图到执行再到结果的完整交互数据,使系统能够随时间自我优化。协议兼容方面,该公司通过能力映射将Zigbee、Wi-Fi、Matter、KNX、BACnet、Modbus等多种标准统一归入上述语义模型,这样上层逻辑无需感知底层协议差异,跨生态系统的设备调度得以在同一框架内完成。
绿米的核心技术集中在四个方面:
“识别与感知”融合了毫米波雷达、计算机视觉与分布式传感器网络,能够在本地处理完成人体行为识别与生命体征监测,不上传原始数据。
“认知与决策”强调边缘侧实时推理,通过自然语言处理桥接用户意图与设备执行,延迟在毫秒级。
“执行与重塑”解决的是如何在不改动传统建筑电气系统的前提下接入智能控制,并用分布式容灾架构保证在云端或中枢断线时依然能本地执行自动化。
“连接与融合”则是对ZigBee、Wi-Fi、Matter、KNX、BACnet、OPC UA、Modbus等十余种协议的统一接入能力。

▲绿米空间智能示意图
小米是绿米的单一最大客户,2023年至2025年,绿米来自小米的收入分别为4.716亿元、5.015亿元和4.770亿元,占当年总收入的32.8%、33.7%和32.4%,三年来这个比例几乎没有变化。2023年至2025年,绿米来自五大客户的合计收入分别为6.150亿元、6.291亿元和5.715亿元,占总收入的42.7%、42.3%和38.9%,2025年略有下降,主要是第二至第五大客户收入缩减。
除小米(客户A)外,五大客户的构成每年都有所变动,且客户规模与小米差距悬殊。客户B是绿米在韩国的经销商Aqara Life,绿米持有该公司19.5%的少数股权,因此招股书将其与小米一起排除在“独立第三方”的声明之外,这两家构成五大客户里的非独立第三方。
绿米来自客户B的2023年至2025年收入分别为5576万元、5471万元和4274万元,占总收入不足4%,且在下降。
2025年绿米的第三至第五名客户分别是:客户G,一家俄罗斯经销商(1900万元,占比1.3%);客户H,一家国内专注数字经济和算力服务的高新技术企业(1714万元,占比1.2%);以及客户I,一家中国主要线上零售平台运营商(1568万元,占比1.1%)。

2023年至2025年,绿米前五大供应商合计采购额分别占总采购额的21.7%、19.9%和19.3%,最大单一供应商的占比则从7.3%降至4.9%。
小米同样出现在绿米的供应商名单里,向绿米提供集成电路、模组和适配器,2023年至2025年采购额分别占总采购额的2.8%、3.8%和4.9%,金额从3040万元升至5023万元。
其他进入前五的供应商多为OEM代工合作伙伴:2023年最大供应商是一家生产智慧屏及智能硬件的OEM厂商,2024年换为一家生产门锁的OEM企业;此外还有专注于窗帘电机的OEM商、烟雾探测器制造商、空调配件厂商以及摄像机制造商,不同年份轮换进出前五,供应品类与绿米产品线对应。

2009年学自动化出身的游延筠创立了主营智慧楼宇业务的绿拓科技,这家公司正是绿米的前身。2014年入局小米生态链后,该公司正式改名为绿米,开启了在智能家居领域的探索。

▲绿米创始人游延筠(图源:百度百科)
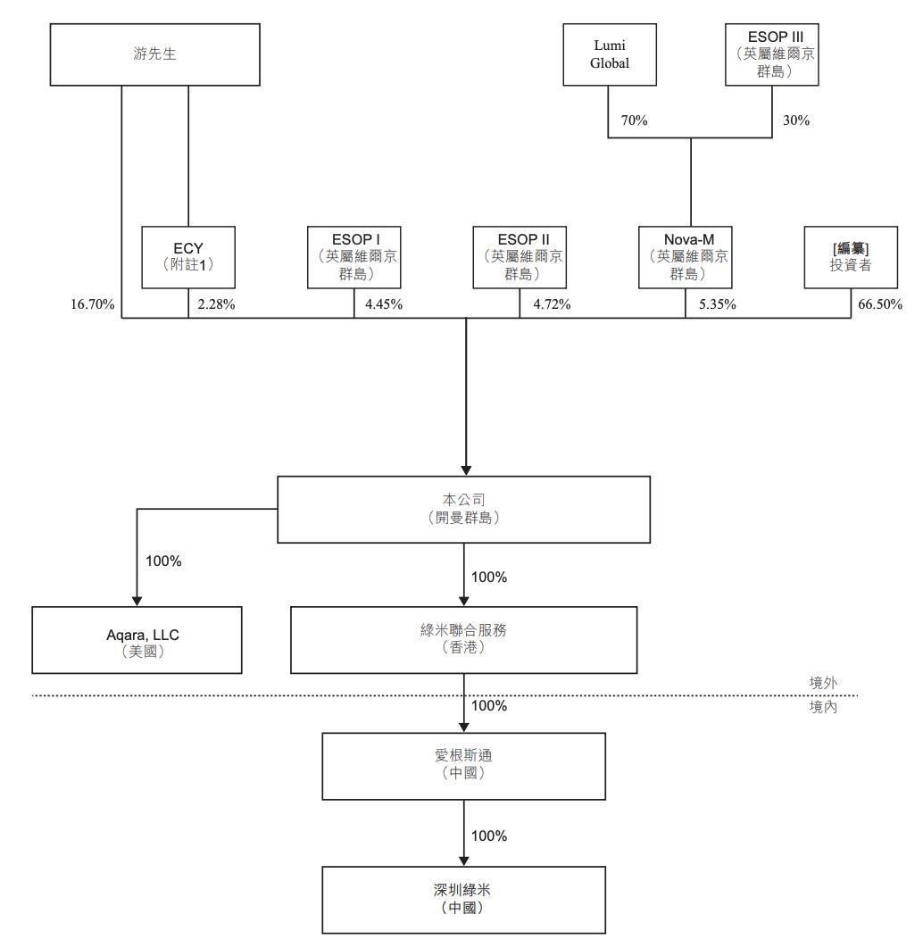
股权结构上,游延筠通过本人直接持股、ECY Investments LLC持股,以及与愉悦资本签订的投票递延协议,在上市前合计可行使约39.27%的投票权,是该公司单一最大股东集团。他女儿游晨希持有ECY Investments的经济权益但不持有投票权,游晨希本人同时以执行董事身份负责公司海外业务。
从股东名单看,产业方和财务投资者均有涉及。产业方中,小米集团通过Red Better Limited持股7.92%,是绿米最早的天使投资者之一,2015年即以约1190万美元参与天使轮及A轮投资;美的集团通过Mecca International (BVI) Limited持股 1.52%;法国电器集团SEB 通过 SEB Alliance持股约1.02%;中国电信旗下天翼资本持股约2.97%。
财务投资方中,体量最大的是愉悦资本(Joy Capital),持股8.35%;顺为资本持股8.37%,同为天使轮投资者,与小米渊源深厚;远东宏信持股约8.92%;凯辉创新基金(Cathay Innovation,中法合资)持股约7.17%;高榕资本持股约1.13%。

绿米的董事会由九名成员组成:四名执行董事、两名非执行董事、三名独立非执行董事。
执行董事方面,林震博士担任副主席兼总裁,他此前是小米电子产品副总裁,后转任东方明珠高级副总裁,2021年加入绿米;孔丽负责研发,曾任快手可穿戴产品项目负责人;游晨希负责海外销售,拥有哈佛商学院MBA学位,加入绿米前曾在美国三星、摩根大通和花旗任职。

▲绿米副董事长、总经理林震(图源:Aqara)

两名非执行董事中,杨俊来自远翼投资,是远东宏信系的投资代表;蒋文来自小米集团,目前在小米负责生态圈合作管理,从2022年起担任绿米董事,任期内持续代表小米在董事会中的利益。
三名独立非执行董事于2026年3月26日才获委任,均为本次上市前新引入:江天宇有投资银行和AI科技公司背景,沈楠此前在高途教育担任CFO,钟雪垠有资本市场法律背景,曾协助逾20家企业完成美港两地上市。
从近三年的经营数据来看,绿米在收入规模基本稳定的情况下,主动压缩ODM业务占比,将资源进一步集中到自有品牌产品与解决方案上,这一策略带动了毛利率持续提升,也使其业务结构更加聚焦。同时,该公司持续加大研发投入、扩充研发团队,并通过专利积累强化技术壁垒,在硬件与系统能力上不断完善,逐步形成以传感器、中枢和控制器为核心的产品体系。
放在更大的行业背景中,智能家居正从“单品互联”向“空间智能”阶段演进,厂商竞争也从硬件规模转向系统能力、生态兼容与场景落地能力。随着Matter等标准推进、苹果等生态持续开放,以及海外市场需求增长,具备跨协议整合能力和系统化产品能力的厂商将获得更多机会。在这一过程中,绿米所在的空间智能基础设施赛道仍处于扩展期,市场参与者不断增加,围绕平台能力、品牌认知和渠道建设的竞争也将进一步加剧。
