科技发展使增强现实(AR)成全球焦点,在多领域潜力巨大。2023 年全球 AR 头显出货量约50万台,2024年增至80万台,同比增长约63%,群智咨询报告预计2025 年将达130万台,2027年或成行业 “奇点”,头部品牌将推动其向完整显示和光机系统的 AR 眼镜转变,开启更多应用场景与市场机会。
当前 AR 出货量增长主因消费级 AR 眼镜市场扩张,如观影级和信息提示类产品的普及,像 Xreal Air、Rokid Air 和 Rayneo Air 系列用于视频观看与游戏娱乐。随着与人工智能融合加深,以及显示、芯片、光学等方案完善,AR 眼镜在医疗、教育、娱乐、消费等领域应用前景广阔。

图1 AR多元化应用
XREAL 作为全球领先的消费级 AR 眼镜企业,于 2024 年 12 月 5 日推出全新一代产品 XREAL One。它是畅销的 XREAL Air 系列继任者,借助行业首创原生 3DoF 空间定位与自研 X1 芯片,完成重大升级,开启消费级 AR 眼镜 2.0「芯」时代。完美的音效体验离不开艾为新款旗舰 Digital Smart K 的助力。XREAL 始终专注于为客户营造 “声” 临其境之感,XREAL One 定制全新声学器件并专业调校,充分挖掘扬声器与音腔潜力,使音效显著提升,扬声器振幅增 20%,低频提升 3dB,中低频更浑厚、响度更大、沉浸感更强。

图2 艾为芯Digital Smart K
艾为新款旗舰Digital
Smart K针对穿戴类产品实际的需求及痛点进行了全面升级,对于AR/VR产品比较关注的超低静态电流、超低噪声等参数要求,内置Noise
Gate功能,有效降低噪声与功耗。同时,采用Smart
Boost 升压技术,整体效率高达86%以上。针对各类IoT平台,艾为自研音效算法SKTune功能不断丰富演进,艾为新款旗舰Digital
Smart K全面升级DSP架构 ,内置丰富的音效及保护算法。

图3 艾为新款旗舰Digital Smart K DSP功能总览
关键硬件规格
6.25VSmart Boost 升压,整体效率高达86%
输出功率2.1W(THD+N=1% @8Ω负载)
低噪声:10uV
THD+N:0.006%
内置IV sense功能,实时监测扬声器温度&阻抗
NoiseGate 功能有效降低噪声与功耗:
噪声:<1uV
静态功耗:1.9mA
I2S/TDM接口:标准I2S,左对齐,右对齐,支持1~8slots

TDM格式图4 典型应用图
艾为Digital
Smart K 系列音频功放广泛应用在Xreal、Rokid、Rayneo、星际魅族等AR头部生产厂家,且持续投入研发资源,深耕AR领域,了解客户需求,为客户带来沉浸式的声学体验。

图5 艾为Digital Smart K 系列音频功放被广泛应用
Type-C PD协议芯片
XREAL One全新自研的X1空间计算芯片是本次产品发布最大的亮点,凭借X1芯片,XREALOne实现了随时随地的“空间显示”体验。无论是连接iPhone、Android设备、SteamDeck、WindowsPC、MacBook,还是任何通过USB-C视频输出的设备,用户都能享受跨生态系统的兼容性,体验始终如一的稳定AR效果。
USB-C视频输出离不开艾为之“电”---PD Phy的支持。欧洲理事会批准自2024年起各类在欧盟范围内销售的手机、平板、数码相机等电子设备必须统一使用Type-C充电接口,根据Type-C规范,采用Type-C充电接口的电子设备需搭载Type-C CC通道逻辑芯片以实现USB端口的连接状态检测、线缆方向确认以及检测到的设备角色确认的功能。

图6 欧洲理事会最终批准了“在欧盟范围内统一充电器接口”的法案

图7 典型应用图
关键硬件规格
支持USB PD3.0协议
TID: 8339
可以通过I2C将芯片配置为SRC、SNK或者DRP
集成了可配置OCP或OTP的VCONN 开关,用于给E-Mark供电
CC引脚最高耐压值:24V
支持死电池模式,未通电时作为SNK
支持VBUS检测与放电控制功能,可以避免VBUS电腐蚀老化损耗
支持Wake低功耗检测模式
WLCSP1.40mm×1.36mm-9B封装
DP显示功能大致分为三个步骤:Type-C检测,PD功率协商,Alternate mode进入。

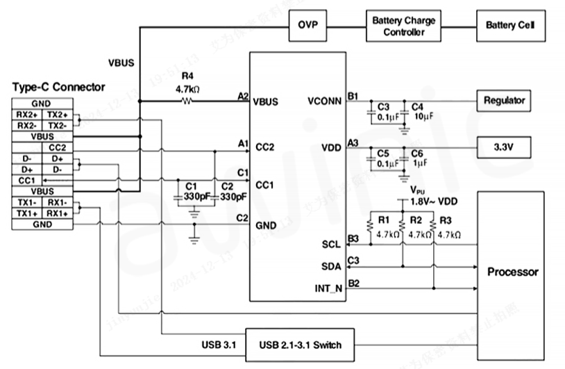
图8 Type-C的DP应用框图

图9 DP显示复用Type-C端口引脚示意图
CC1和CC2:用于设备识别,以及供电协商,DP模式进入配置
VBUS:用于向设备供电
TX1/2、RX1/2:用于DP显示视频信号传输
SBU1/2:用于DP显示音频信号传输
艾为PD协议芯片目前已经进入主流手机平台厂商参考设计,是为数不多可以通过USB-IF协会官方认证的芯片,为客户整机产品过IEC-62680认证保驾护航。
艾为与众多科技公司一起见证了AR从诞生到如今的蓬勃发展的阶段,与头部客户都保持紧密合作。随着META、谷歌、亚马逊等科技巨头都在布局AR产品,国内Xreal、Rokid、Rayneo等传统AR科技公司快速成长,以及百度、字节陆续推出将AR眼镜与AI数据大模型相结合的产品,AR眼镜结合AI大模型必定迎来新一轮的高速发展,搭载艾为“芯”的AR产品也将陆续与大家见面。艾为将一如既往地重视与AR眼镜客户的合作,积极创新,用心打磨产品,携手为全球市场带来更多“芯”产品和“芯”惊喜!
