
两年前,威马CEO沈晖发了个短视频,内容是“活下去,像牲口一样活下去”。
如今最能体会沈晖当时心情的,估计就是方运舟了。
作为哪吒汽车创始人兼董事长,他连续多次被限高,为了让哪吒汽车活下去,最近做了不少急救措施,比如推出经销商化债方案,在曼谷召开经销商大会等等。
最新消息是,哪吒汽车宣布拿到了100亿泰铢的授信额度,约合人民币21.5亿元。

从数额上看确实不多,但对于当下因债务危机,走在悬崖边缘的哪吒汽车而言,绝对算得上是一笔救命钱。
去年12月,方运舟就曾发表内部信表示,战略上聚焦海外,开启二次创业,显然东南亚市场成为哪吒目前为数不多的救命稻草。
钱不多但用处不少,比如可以盘活哪吒汽车的产能资源,然后通过海外市场的出口销量,来慢慢改善国内的经营困境。
不过,就国内的情况来看,哪吒还能坚持到“曲线救国”吗?
海外市场,可以说一直是哪吒汽车的希望,特别是东南亚市场。
2024年哪吒汽车的海外销量达到了3万辆,占总销量的近三分之一,而且泰国是哪吒的优势市场。
据泰国专业汽车媒体Autolife Thailand统计,2024年哪吒以近8000辆的成绩位列泰国新能源汽车全球品牌销量第三、新势力第一,细分市场占有率达到了11.4%。

这对于一家造车新势力的出海成绩而言,已经相当不错了,这也是为什么方运舟在发布会内部信时表示,将二次创业的重心放在了海外。
根据哪吒官方公布的信息,哪吒汽车在去年就已经完成了签约玻利维亚代理商、在巴西扩展经销商数量、在印尼雅加达开设新店等市场动作,不难看出,哪吒汽车早早就有把业务重心先转向海外的迹象。
而这次泰国金融机构的授信大概率也是基于哪吒汽车在当地的成绩,不过,拿到钱后哪吒汽车是需要达成目标的。
泰国子公司总经理孙宝龙在会上就立下了哪吒汽车在2025年泰国市场的flag——在泰国市场达成10000台+的零售目标以及泰国新能源销量排名Top2。

另外不光找到了投资方,哪吒汽车还和泰国当地代工企业BGAC签署了协议。BGAC计划将在未来5年持续为哪吒汽车提供生产支持,并计划于今年7月启动第2款车型——哪吒X的本地化生产。双方还将泰国作为哪吒汽车的东南亚出口基地,未来出口产能预计达50%。
有钱有产能,哪吒汽车就仍能吊住“一口气”。
需要注意的是,这100亿泰铢的授信额度,基本上和国内没有关系,主要是为了在泰国市场的批发和零售展开合作。
即便是这笔钱可以支援国内,对于哪吒也只是杯水车薪,截至目前,哪吒汽车官方虽然没有披露自身债务的具体数额,但从财务数据来看,截至24年4月,其流动负债高达122亿。
作为和“蔚小理”同一批成长起来的新势力车企,哪吒汽车从“爆发”与“跌落”几乎只经历了一年时间。

2022年,凭借10万元级、15万元级的哪吒U和哪吒V两款产品,彼时以15.21万辆的好成绩一举拿下当年造车新势力的“销冠”,力压“蔚小理”,成为新造车中的一匹黑马。
但自2023年起,哪吒汽车的情况便急转而下,销量暴跌,反而盲目扩大产能,产能与销量严重脱节的情况下,形成成本“无底洞”,资金链出现问题。
特别是在2024年下半年,哪吒汽车深陷舆论漩涡。先后曝出裁员、降薪、拖欠工资等消息,紧接着业务调整、国内工厂全部停摆,CEO换任的消息接连不断。
不久前,哪吒汽车还传出 “哪吒汽车研发团队将整体解散” 的消息,尽管哪吒汽车法务部紧急发布了声明,表示该传闻不实,但也明确表示了目前正在进行组织与流程优化。
一个不可否认的事实是,哪吒汽车在国内的处境,已经到了悬崖边。
如果把哪吒汽车一系列波折的原因归结起来,都指向一个问题——钱。
根据哪吒向港交所递交的招股说明书,2021年到2023年期间,哪吒汽车三年累计亏损了183.73亿元。
其实新造车出现亏损,在行业内不是什么奇怪的现象,但这些新造车和哪吒不同的是,还有现金储备能亏得起。
反观哪吒汽车,截至2024年4月,其账上就只剩下2亿资金了,从过往的融资记录来看,哪吒汽车的融资金额一路下滑,下滑幅度接近70%。

直到今年的1月24日,哪吒汽车母公司合众新能源汽车股份有限公司召开了股东沟通会,透露正在进行40亿—45亿元E轮融资计划,其中领投方将投资约30亿元,对应哪吒母公司的一半股权。
然而直到现在,这笔融资款也未到账,哪吒汽车表示,原定3月到款,但因风险延迟到了4月。
至于融资迟迟没能到账的原因,主要在于哪吒汽车的债务过高,如果这笔投资全部用来偿还债务就等于打了水漂,所以哪吒的当务之急是要先“自救”。
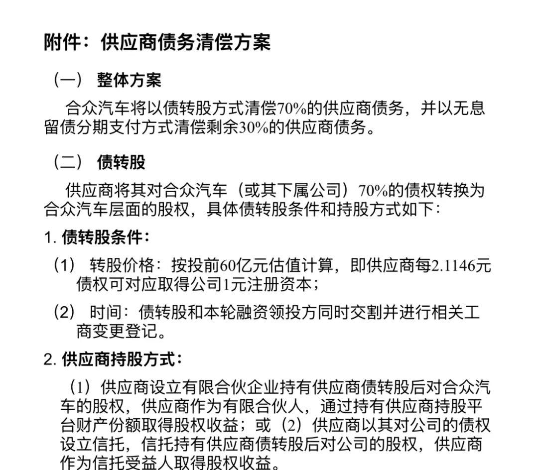
前不久,哪吒在上海总部召开供应商大会,计划实行“化债”大法——债转股。
所谓“债转股”是一种债务重组方式,债权人将其对债务人的债权转为股权,从而减少债务人的债务负担,同时增加其注册资本,优化企业的资产负债结构。

简单来说,就是把欠供应商的钱全部当成投入资金,欠款就相当于投资款,债主摇身一变成”股东”了。
这就陷入了一个死循环,哪吒汽车表示,如债务协议重组失败,投资款无法争取,公司大概率将进入法律重组程序,债权人尤其是供应商将面临惨重损失。
针对众多大小不一的供应商,哪吒汽车还提供了多个“化债”方案,据轩辕商业评论报道,目前主流的一个方案是,供应商70%的债权将转化为哪吒汽车母公司合众汽车层面的股权,剩余30%的债权则将作为无息留债以现金方式分期清偿。

债权平均分为15期,今年5月开始按每月1期的支付进度进行清偿。在债务清偿效果方面,哪吒汽车在方案中承诺,为供应商们提供3种债务清偿渠道,实现全额清偿,无损退出。
根据内部人士透露,这一方案得到了不少供应商的认可和支持,他们认为这是目前唯一可行的解决办法。有供应商称:“不接受也拿不到钱,债转股也是一种没办法的举措,不然就结束了。”
在刚刚召开的泰国经销商大会上,哪吒汽车联席总裁章晓栋在会上表示,公司的各项自救举措正在积极有效地推进中,供应商债转股效果明显,已为企业轻装上阵、更好地吸引外部投资奠定了重要的基础。
同时还宣布,融资如果顺利完成,其将转型为一家类似汽车界IBM的服务型公司。
不过债务化了,哪吒汽车就能持续活下来吗?
如今的哪吒汽车已然站在崖边,虽然已有“白马王子”,但源自供应商乃至用户们的信任危机,能不能让哪吒汽车站稳市场,还是一个巨大的问号。
