快科技1月4日消息,企查查APP显示,近日,赛力斯汽车有限公司起诉杨某一案更新,因被告杨某未按期履行生效法律文书确定的给付义务,法院对其采取限制消费措施。
案件流程显示,去年9月28日,赛力斯申请对杨某执行34129元,因为拒不执行,12月31日,赛力斯汽车又向法院申请限制杨某高消费。

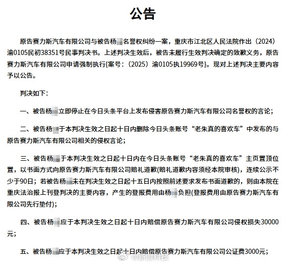
据赛力斯汽车此前发布的维权公告可知,上文杨某所持有“老朱真的喜欢车”账号,此前因在网络平台上发布侵权言论,遭到赛力斯汽车起诉。
经审理,法院判决“老朱真的喜欢车”在主页置顶位置,以书面方式向赛力斯汽车赔礼道歉,连续公示不少于90日。
同时判决杨某赔偿赛力斯汽车侵权损失3万元,以及公证费3000元。


