江淮汽车:预计2025年净亏损16.8亿元左右
2026-01-16 / 阅读约1分钟
来源:凤凰网
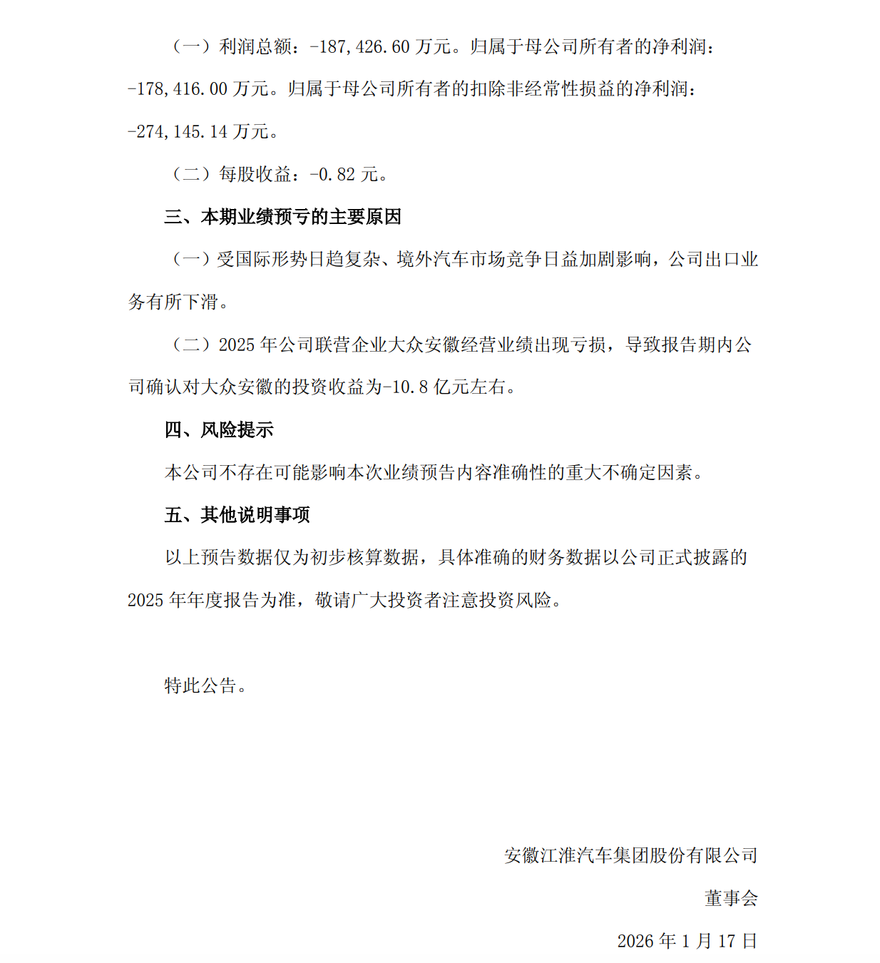
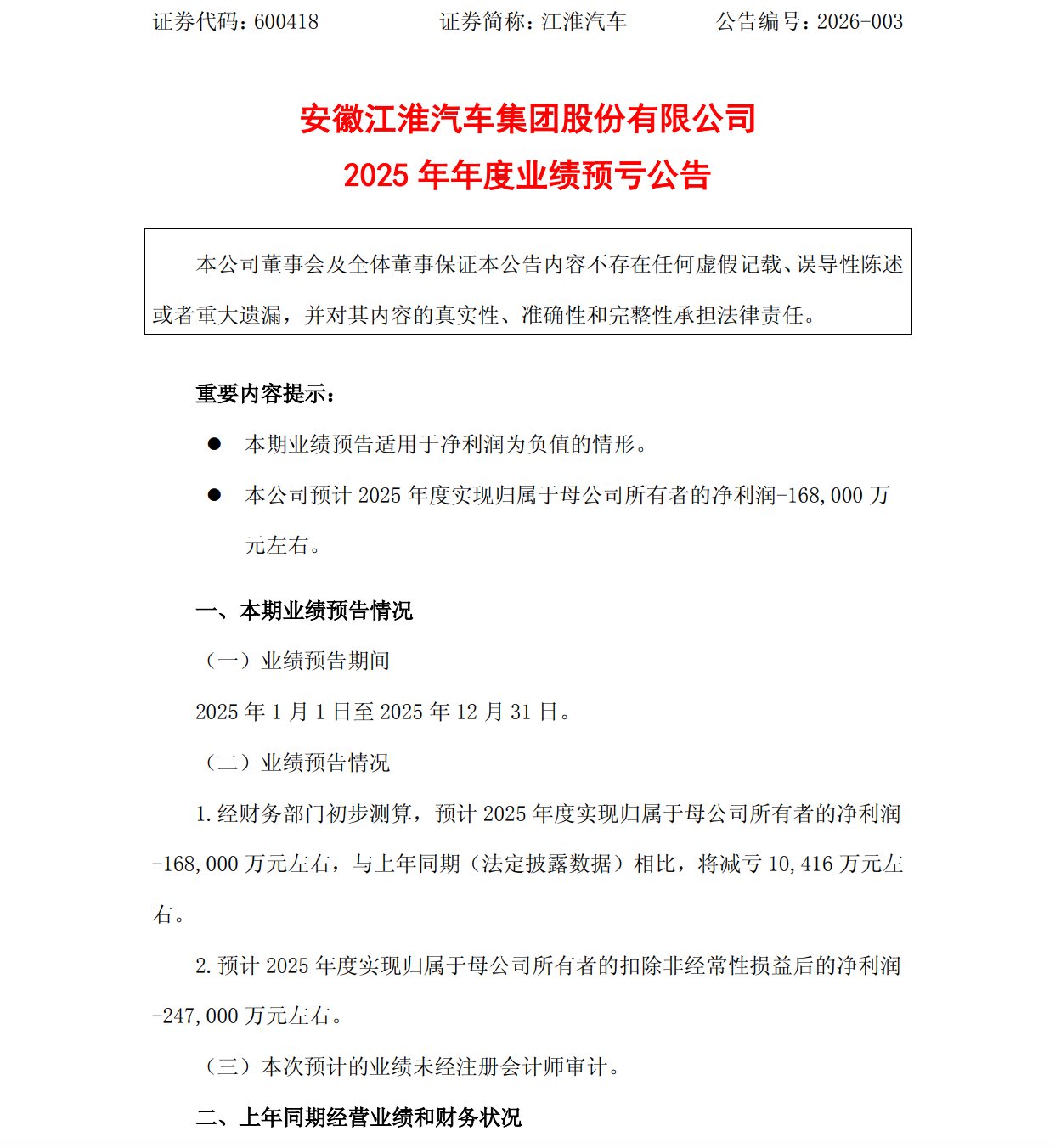
江淮汽车发布2025年度业绩预告,预计净亏损16.80亿元,受国际形势和境外市场竞争影响出口下滑,联营企业大众安徽亏损导致投资收益亏损10.8亿元。

凤凰网科技讯 1月16日,江淮汽车(600418.SH)发布2025年度业绩预告,预计归属于母公司所有者的净亏损16.80亿元左右,上年同期为亏损17.84亿元。报告期内,受国际形势日趋复杂、境外汽车市场竞争日益加剧影响,公司出口业务有所下滑;2025年公司联营企业大众安徽经营业绩出现亏损,导致报告期内公司确认对大众安徽的投资收益为亏损10.8亿元左右。