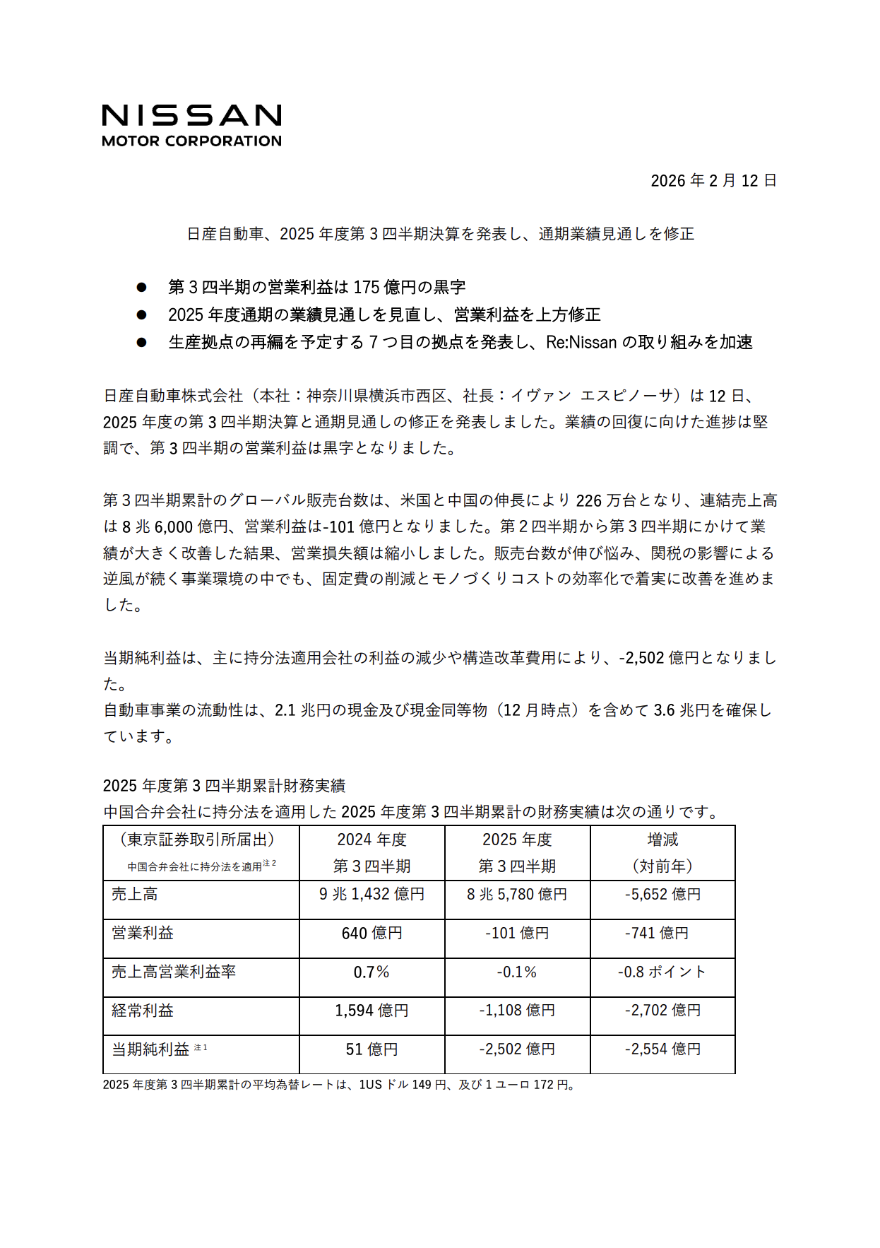
IT之家 2 月 12 日消息,今天下午,日产汽车发布了 2025 年第三季度财报及全年业绩预期修正。新闻稿提到,第 3 季度累计的全球销售台数因美国和中国的增长达到了 226 万辆,合并销售额为 8.6 万亿日元(IT之家注:现汇率约合 3880.49 亿元人民币),营业利润为-101 亿日元(现汇率约合 4.56 亿元人民币)。

日产该季度销售净额 3 万亿日元(现汇率约合 1353.66 亿元人民币),经营利润 175.5 亿日元,净亏损 283.0 亿日元。日产汽车预计全年销售净额 11.90 万亿日元,预计净亏损 6500 亿日元(现汇率约合 293.29 亿元人民币)。
日产汽车预计全年经营亏损 600 亿日元(现汇率约合 27.07 亿元人民币),此前预计亏损 2750 亿日元。此外,日产预计 2025/26 财年中国市场销量 65.3 万辆,优于此前预期的 64.5 万辆。
由于第 2 季度到第 3 季度业绩大幅改善,营业亏损额有所缩小。在销售台数增长乏力、关税影响带来逆风的经营环境中,依靠固定成本的削减和制造成本的效率化,稳步推进了改善。
