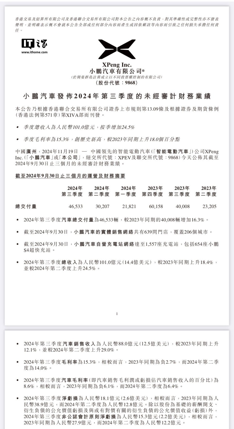
IT之家 11 月 19 日消息,小鹏汽车发布“史上最强财报”,2024 年第三季度总营收为人民币 101.0 亿元,较 2023 年同期上升 18.4%,并较 2024 年第二季度上升 24.5%;毛利率为 15.3%,创历史新高,相较而言,2023 年同期为负 2.7%,而 2024 年第二季度为 14.0%;净亏损为人民币 18.1 亿元,相较而言,2023 年同期为人民币 38.9 亿元,而 2024 年第二季度为人民币 12.8 亿元;小鹏汽车普通股股东应占净亏损为人民币 18.1 亿元,相较而言,2023 年同期为人民币 38.9 亿元,而 2024 年第二季度为人民币 12.8 亿元。


IT之家注意到,小鹏汽车 2024 年第三季度汽车总交付量为 46533 辆,较 2023 年同期的 40008 辆增加 16.3%。2024 年第三季度汽车销售收入为人民币 88.0 亿,较 2023 年同期上升 12.1%,并较 2024 年第二季度上升 29.0%。
截至 2024 年 9 月 30 日,小汽車的实体销售网络共有 639 间门店,覆盖 206 个城市。小鹏汽车自营充电站网络拥有 1557 座充电站,包括 654 座小鹏 S4 超快充站。
小鹏汽车预计第四季度营收 153 亿元人民币至 162 亿元人民币;预计第四季度交付量 87000 至 91000 辆,预估 73959 辆。小鹏汽车还给出史上最强的单季度交付指引,Q4 有望交付 87,000 至 91,000 台新车。

