把命交给DeepSeek,这届网友的胆子是真大。
前两天,我闲来无事躺床上刷热搜,刷到一个热搜词条:
AI 用几滴血预测百种病。

就是抽几滴血,然后医生用 AI 算法,对着血液里近 3000 种蛋白质的变化一通分析,就能预测疾病。
比如老年痴呆,最早能提前 15 年发现苗头。

这怎么听着那么像女版乔布斯「滴血验癌」的翻版呢?

这个「女版乔布斯」就是爆红美剧《滴血成金》的原型,名叫伊丽莎白・霍姆斯。

她开了一家血液检测公司,声称借助 AI 等高科技手段,只需在指尖上采几滴血,4 小时内就能完成两百项专业检测,并自动生成病情诊断报告。

不过后来,霍姆斯被锤数据造假,服刑 11 年,到现在还在吃牢饭。
这种 AI 滴血测百病到底靠不靠谱,目前还真不好下定论,毕竟缺乏大规模前瞻性临床试验。
不过,AI 问诊看病已经开始让医生直呼「天塌了」。
最近,广东一医学博士「孤芳自赏」发视频称,有患者拿着 DeepSeek 给出的治疗方案来质疑自己,气得他又去查了一遍指南,结果发现:
指南更新了……

无独有偶。
浙大二院胸外科副主任范军强主任医师,也分享了一个「DeepSeek 诊断肺结节」短视频。
视频中,他语音输入了一个患者信息:48 岁男性患者,右上肺部磨玻璃结节,8mm 左右大小,已经随访观察半年,无变化,请问这个诊断是什么?下一步怎么治疗?
DeepSeek 深度思考后分析了可能存在的病因,以及下一步处理建议,还罗列出了患者沟通要点,比如要告知风险,强调随访重要性等。

用范军强医生的话来说,「DeepSeek 给出的诊断和建议都跟临床非常接近」。

我们也上手实测了一下。
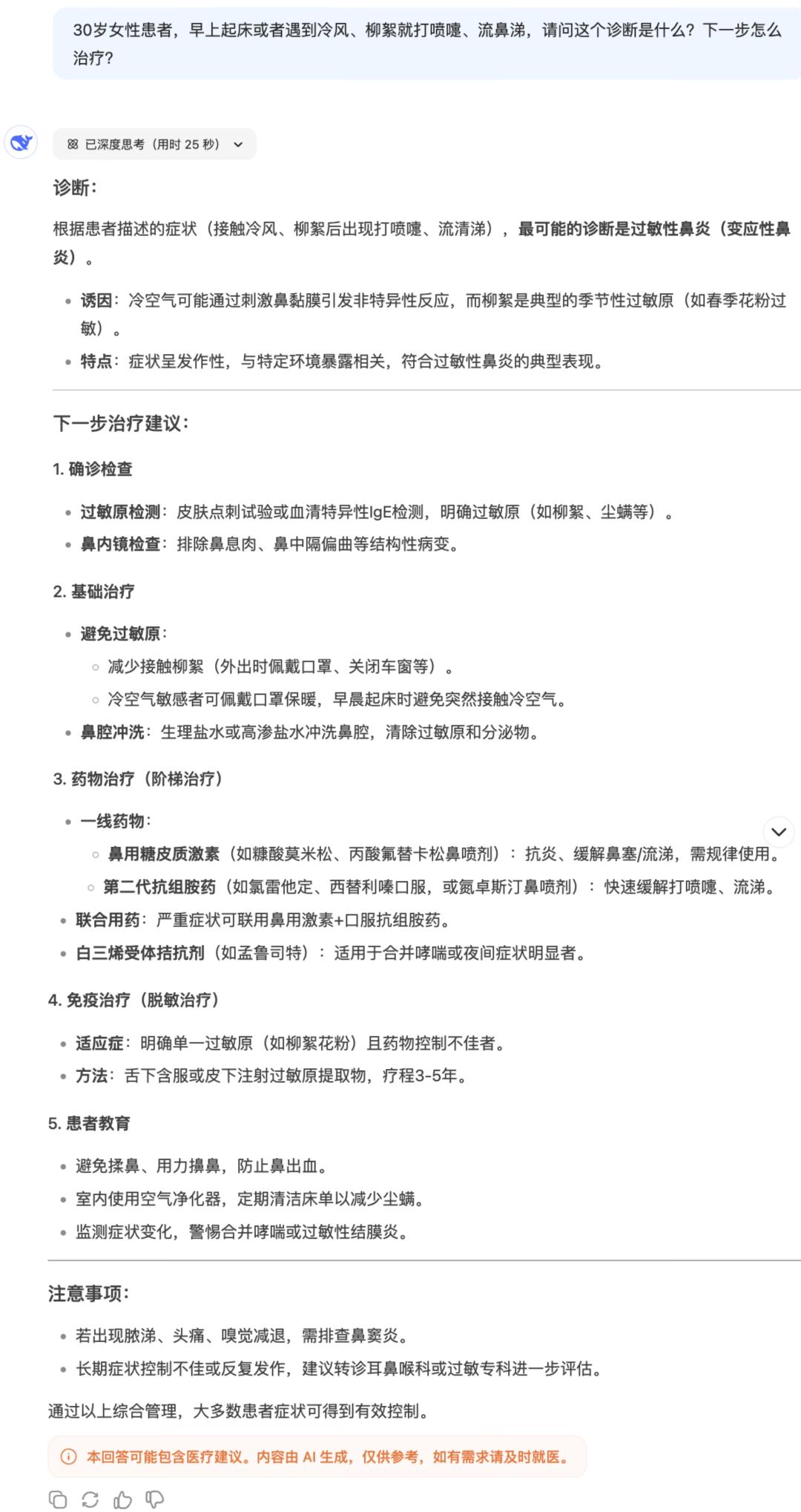
输入提示词:30 岁女性患者,早上起床或者遇到冷风、柳絮就打喷嚏、流鼻涕,请问这个诊断是什么?下一步怎么治疗?
DeepSeek 思考了 25 秒,给出了「过敏性鼻炎」的诊断结果和相应的治疗建议,跟医生的说法几乎一致。

(图注:医生给开的药也是洗鼻器和布地奈德鼻喷雾剂。)
不少网友在社交平台上现身说法。
出门诊给患者解释完病情,患者说跟 DeepSeek 查的结果一样,还夸他专业负责。

还有网友表示 DeepSeek 根据血常规开的药,和医生开的一模一样。

以前但凡对医生说一句「可是百度说……」,医生大概率要送你一句「鸟语花香」。
而现在你说一句「DeepSeek 说」,医生却要破大防。

为了快病人一步,有些科室已经要求每个医生都得装个 DeepSeek。

此外,不少医院也掀起了一波 DeepSeek 接入潮。
据不完全统计,近一个多月以来,国内已有近 100 家医院宣布接入DeepSeek ,其中以知名大型三甲医院居多。
这些医院通过本地化部署将其应用于临床、科研和行政管理等多个场景。

尽管 AI 看病隔三差五上个热搜,但仍有不少人质疑。




比如,微博网友就发帖称,「医生称 DeepSeek 有三甲医院专家水平」这种宣传很容易误导普通人,要知道每个「建议搜索」背后都压着一条活生生的人命。

还有网友表示,患者有时会因为自身感官或语言表述造成误传,AI 看病还是不如医生面对面诊治靠谱。

其实,关于 AI 看病是否靠谱,早在前年就掀起过一波讨论,当时有人拿 ChatGPT 看牙片、看病历,甚至生成癌症治疗方案。
《美国医学会肿瘤学杂志》还专门刊登了一篇研究报告,指出 ChatGPT 生成的癌症治疗方案漏洞百出,毫无参考意义。

该研究团队发现,在 ChatGPT 回答的关于癌症病例与其治疗方案的回答中,有三分之一存在不正确信息。
更致命的是,这些错误信息被 ChatGPT 与正确信息混杂在一起,已经达到了专家也难以发现问题的程度。
此外,AI 对隐形症状的检测能力也不足。
比如流感并发肺炎等疾病,需依赖医生现场检查及动态监测,而 AI 无法捕捉患者未描述的体征,病情快速恶化时,又缺乏实时跟踪可能延误治疗时机。
再加上我国规定处方必须由有资质医生开具,若患者直接使用 AI 建议治疗,出现医疗事故时责任又难以界定。
湖南省医保局就专门下发通知,明确要求互联网医院须按规定接入省医保电子处方中心并进行电子处方流转,严禁使用人工智能等自动生成处方。

因此,赛博看病只是辅助,该看医生还得看医生,切不可把 AI 当包治百病的「神医」。
参考链接:
https://baijiahao.baidu.com/s?id=1775372527902098199&wfr=spider&for=pc
