2025年,我带着我的团队在做AI与空间计算产品研发,同时自己也是AI模型的重度使用者。因为博士研究的科研需求,我付费了Gemini、X、GPT这类模型主流国际模型,将日常的博士研究工作、个人的产品研发工作,以及生活健康诊断都放在AI大模型上。
如下是7月份的模型排行分数,可以看到Grok4领先,随后就是国际模型,国内模型中,开源模型DEEPSEEK得到最高分。

第一次通过chatgptO3模型来完成全闭环就诊
这一次我想做个记录,并尝试站在AI产品经理角度来预测接下来2-3年,人类如何结合最新AI大模型,在医疗疾病中完成早期诊断,甚至是治疗与康复,并试图描绘出未来我们人类会如何“看病”的实操场景。
下面的AI都是指的是GPTO3的付费模型
1.开始出现症状:
我出现感冒症状是在上周一。而且我坚持每天运动,最近提高了有氧跑步距离,将距离每天5KM提到了每天7KM,所以我突然发现右侧腰部有酸痛的感觉。
由于感冒开始流鼻涕以及声音沙哑,我就开始同归提示词,让AI上生成自己的病历。
如下是通过对话上传自己的症状信息后,AI为我生成的病历,通过病历信息,AI大模型快速给我做了初步疾病诊断,并做出相关的检测推荐。
如下是检测推荐,分别有尿常规、血常规、肾功能

有了推荐的检测类目之后,接下来我便开始登录微信小程序,去了离家最近的成都市第一人民医院,现在国内的三甲医院,几乎都有线上医院门诊,用户可以在线上直接与线上医生挂号就诊或者直接自己开检查。

通过依靠AI大模型,我第一次在没有挂任何门诊号,也没有找任何医生的情况下,独立开设了检查。如下是成都市第一人民医院的自主检查列表,可以看到有非常多类型的检查,你自己勾选即可。


因为检查项目过于专业,如果不是医疗背景的人,几乎不可能清楚这些检查是做什么,可是在AI面前,这些检查是什么目的就很清晰了,在AI的推荐下,我选择了如下的检查类目

在线上医院自主开了检查后,我就起身到家旁边的医院了。省去了挂号排队去门诊的时间与路线,直接去了检验科就开始抽血、尿液的检查,检查完之后就可以直接离开,不需要再等待结果出来之后,去门诊区问医生解读报告或数据。
要知道以前很多次看病,往往检查结果出来了,门诊医生都走了。
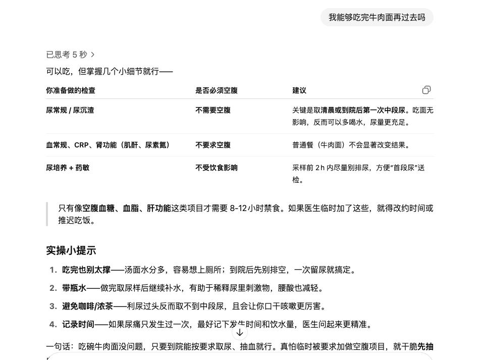
这里有一个题外话,我还针对检测是否要空腹做了提问,在打消了空腹检查的疑惑之后,我决定吃碗面条再去做抽查检查。

在完成自主检查之后,我直接回家了,到家里不到2个小时检查结果就出来了。如下是部分的检测结果单,可以看到,如果你不是学医的,真的一点都看不懂

化验单结果

化验单结果
因为现在我使用的AI模型是支持多模态的,所以上传化验结果之后,马上就得到了报告的解读。并且给了我当前疾病的诊断结论


看到AI的解读结论与诊断意见之后,我感觉到轻松不少,毕竟不是新冠,就是一个普通的感冒。
当时处在感冒的第二天,我出现流鼻涕与胸痛症状,但感觉不严重,所以我仍然想运动,当时特别纠结是选择游泳还是跑步。
AI告诉我,建议选择跑步,但不要超过3km,因为相比游泳,跑步时人更容易控制呼吸频率。
最后,我通过快走以及慢跑完成了跑步运动训练,符合AI推荐的运动量。可是运动结束后我感到胸部呼吸疼痛的,于是将这个症状反馈给了AI。
AI给了自检方式,我按压自己的胸骨,感到更疼痛,根据AI提示,我不需要特别处理,只需要休息即可。
在感冒第三天,我呼吸胸痛的症状消失了。我把第三天的症状描述再次发给了AI,他告诉我现在处于恢复期了。
到今天写这篇文章,已经是我感冒第四天。在这几天我每天仍然坚持跑步5km,第天甚至跑了7km,这些运动量都是基于我的症状与检验结果,在得到AI允许下的情况下做的。
人生第一次,因为有了AI,让一个计算机从业者不依靠医生
如果是往日,我得了感冒,自己又不是医学从业者,我会去挂个号门诊开药,而这一次通过提示词描述,让AI告诉自己当前处于感冒什么阶段。并且在检验报告给出之后,AI进行了解读,说明当前了情况,是处于轻度的上呼吸道感染,而且是细菌感染类型。
我除了喝糖浆外,多喝水, 其余就没有特别处理了。我通过告诉AI自己的症状来判断当前是否要吃药,最后一点抗生素也没有吃。
在看到检验结果前,我和很多患者都会担心这也许不仅是感冒,而AI让患者有一个定心丸。
因为多模态的AI与声纹能力、以及AI模型的性能问题都将最终逐步接近真实人类医生或超越。
到现在我的感冒几乎已经恢复,这一次用AI就诊我自己最大的感受有几点
1.未来医院是检查与治疗的地方,但是不需要门诊
随着AI模型能力提升,我认为开源的模型都会逐步达到O3的推理强度,至少今年内马上发布的DEEPSEEK R2等这些模型,识别会超过O3.
AI的用户人群也会越来多,粘性也会越来越高。从而医院就将成为检查的地方,你只需要在医院里开检查
2.挂号与线上门诊逐步会被AI替代
随着AI可以进行病历的诊断与录入,并且支持图片识别与视频识别,线上门诊将从人工逐步替换为AI模型,甚至是人工只做检测。
3.共享检查室将会随着社区医院开启逐步下沉
这一次的感冒检查,真正做到了0医生挂号、门诊问诊,只需要去检验科甚至是放射科检查就可以完成。而其余人工干预就不需要了。
4.一个医院的好坏要看他的AI模型性能与普及度相关
我以上这个案例的操作都是来自于O3模型的指南与推荐,如果换成国内其他模型就达不到这个效果了——在医院没有相关系统建设与提示工程的情况下,仅仅靠着我的提示词与对话就完成了。
对于一个医院来说,如果能够让更多普通用户都享受到这样的便利,那么医院的治疗效果就自然大大增加。
5.内科是AI诊疗取代的优先科室,其次是外科
因为内科大部分都是吃药,少部分要进行介入手术,而外科则需要真正的手术,从现在物理世界来看,要达到和人一样的外科手术精准度以及灵活性,而且还要比人的成本低,要等到人形机器人普及之后,机器人的手掌、关节处的点击可以达到和人一样的问题。
医生赶快学计算机大模型
如果你现在是医学从业者甚至是医生,就会知道现在医学和计算机结合的论文相当多,同时也是容易发表的。因此很多顶尖的三甲医院医生都开始会建立自己的专病库,一定会做AI模型与自己医疗领域相关的。尤其一线城市的三甲医院都会要求医生做科研。
而医生的科研无非就是分为两种类型,第一种是国家纵向课题,第二种是横向课题,比较具有代表的就是国家青年基金、科技厅课题等,而横向就是来自于企业或外部投资人给的费用做的课题。
在读医学计算机方向博士后,我最大的感受是自己花了相当多的时间在医院,以前可能是从小的环境在医院长大,现在则是真的自己也在医院做计算机研究,因为我相信如果要说产品经理最能改变世界的地方,那一定接下来就是生命科学是最容易的,也最有可能的。
今天的分享就在这里。
