1.不变的底层逻辑:生产力决定生产关系
所有的组织变革,本质上都是生产力革新倒逼的生产关系重构。AI作为当下生产力中最活跃的要素,正在彻底改写企业管理的游戏规则:
① 技术革新不可逆
AI的三要素算力、算法、数据,正在从互联网大厂的专属能力,变成中小企业可触达的通用资源。
中国算力市场,阿里云份额稳居第一,等于第2-4名总和;而算法与模型的开源化,让技术门槛持续降低。
② 生产关系必须同步迭代
当AI让个体能力被指数级放大,传统老板一言堂的金字塔管理、层层审批的科层制、重管控轻赋能的管理模式,必然会制约生产力的发展。
AI时代,管理的核心从管控人变成赋能人,从让员工听话变成让员工创造。
③ 企业增长逻辑彻底改变
工业时代的线性增长( 今年5%、明年8% )正在被颠覆,踩中AI与产业结合主航道的企业,能实现每年60%-70%的非线性增长( 如杭州立镖机器人,全球交付近10万台工业机器人,成立即盈利,年复合增长持续超60% )。
2.企业管理的核心破局点:经验的数字化沉淀
AI的价值,从来不是替代员工,而是放大组织的核心能力。 宁晓东老师提出,所有企业拥抱AI的前提,是完成这四步核心沉淀:

隐性经验显性化→显性经验标准化→标准经验数字化→数字经验资产化
很多老板的核心困境,是公司的核心算法、核心经验全装在自己脑子里,一旦自己缺位,公司就停摆。

而AI时代,只有把老板和核心人才的隐性经验,拆解成可落地的标准、流程、SOP,完成数字化沉淀,才能通过AI实现规模化复制,形成企业不可替代的核心竞争力。
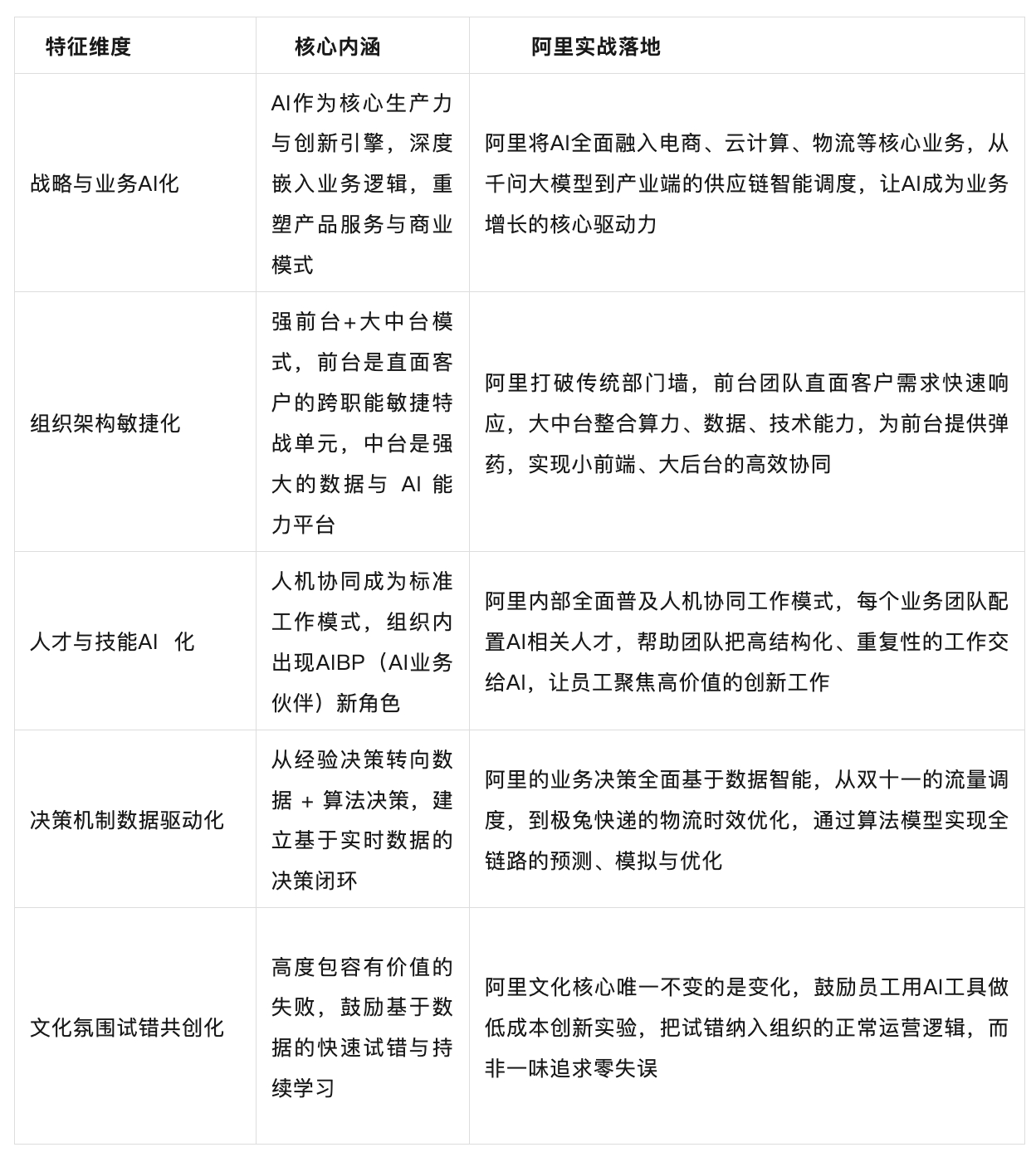
AI时代的优秀组织,不是在传统组织上叠加AI工具,而是从战略到文化,全面围绕AI重构的原生组织。宁晓东老师结合阿里的组织转型实践,提炼了AI原生组织的5大核心特征:


阿里27年的管理实践证明,无论技术如何迭代,组织能力的核心永远围绕三个维度展开:心力( 组织文化 )、脑力( 组织人才 )、体力( 组织治理 )。

AI时代,这三个维度的内涵被重新定义,但底层逻辑始终不变。
1.心力:组织文化,是企业穿越周期的灵魂
很多管理者认为文化是虚的,但阿里的实战告诉我们:虚的东西要做实,实的东西要做虚,这才是管理的精髓。 文化从来不是墙上的口号,而是组织里每个人的言行举止,是看得见、听得到、摸得着的行为准则。

① 文化的核心内核:使命、愿景、价值观
使命:企业为何而存在,本质是极致的利他,回答我们用一群人的命,去做什么事。阿里的使命让天下没有难做的生意,就是所有业务的底层原点。
愿景:企业阶段性要实现的美好图景,本质是自利与利他的平衡,回答未来我们要成为什么样的公司。阿里活102年的愿景,让所有管理动作都围绕长期主义展开。
价值观:企业做事的共同标准和原则,是组织的性格,决定了我们用什么样的方式做事。从早期的独孤九剑到六脉神剑,再到如今的新六脉神剑,阿里的价值观始终与业务深度绑定,而非空中楼阁。

② 文化落地的洋葱模型:从底层假设到行为落地
阿里的文化构建,遵循从内到外的五层逻辑,层层递进,缺一不可:
核心基本假设:组织底层的信念,比如阿里坚信人性本善、相信年轻人、客户第一,这是所有制度的底层逻辑。
精神层(使命愿景价值观):把底层假设转化为明确的理念,形成组织的精神共识。
制度层:用制度把价值观固化下来,比如阿里的价值观考核、红线管理、合伙人制度,让文化有制度保障。
行为层:把价值观拆解为可量化、可考核的行为标准,比如客户第一拆解为5个行为等级,从不推诿责任到超前服务、防患于未然,让文化落地有明确的指针。
器物与仪式层:办公环境、年陈仪式、文化活动、数字化文化工具,让文化融入日常工作的每一个细节。
③ AI时代文化落地的4大核心保障
土壤保障:核心管理者必须身体力行、带头践行价值观,老板的言行,就是公司最核心的文化。
组织保障:搭建专门的文化落地团队( 如阿里的HRG/政委体系 ),作为文化落地的一线纵队,确保文化不跑偏。
机制保障:用考核、激励、晋升等机制,让践行价值观的人得到奖励,违背价值观的人受到惩罚,阿里对价值观红线实行一票否决制。

人才保障:招聘环节就严把价值观关,选择与组织价值观同频的人,从源头保障文化浓度。
2.脑力:人才管理,是组织持续增长的核心引擎
AI时代,人才是第一生产力的内涵被重新定义:顶尖的人才,代表顶尖的生产力。
但管理的核心逻辑从未改变:业务决定组织,组织决定人才。所有的人才工作,都必须从业务战略出发,最终回归业务结果。

① 人才管理的核心价值链
未来的业务→未来的组织→未来的人才→差距识别→人才战略落地
很多企业的人才管理陷入误区,只盯着招人、培训、留人,却脱离了业务战略。
正确的逻辑是:先想清楚未来3年业务要走到哪里,再明确需要什么样的组织架构支撑,再拆解需要什么样的人才,最后识别现有人才的差距,制定针对性的解决方案。
② 核心人才梯队打造四部曲
阿里的人才梯队建设,经过27年验证,核心就是定标、对标、达标、发展四步闭环:
(一)定标:定义人才标准
先明确核心岗位的胜任力模型,把人才标准拆解为同心力( 价值观 )、胜任力( 当下能力 )、进化力( 未来潜力) 三个维度。
基层看执行力,中层看管理力,高层看战略力,不同层级有明确的行为锚定标准,避免拍脑袋选人。
(二)对标:科学评鉴能力差距
通过线上测评、结构化面试、360度评价、评鉴中心等方式,对人才进行全面盘点,明确每个人的能力优势与差距,避免我觉得他行的主观判断。
(三)达标:针对性培养提升
基于能力差距,为人才制定个性化发展计划(IDP),遵循7-2-1学习原则:
70%来自实战中的挑战性任务,20%来自导师辅导与 peer learning,10%来自课程培训,让人才在实战中成长。
③ 发展:动态管理与人才配置
通过绩效-价值观九宫格,把人才分为明星、野狗、小白兔、老黄牛等类型,差异化管理:
明星员工:重点激励、扩大职责、重点保留,给予更多发展机会;
野狗员工(业绩好、价值观差):坚决淘汰,哪怕业绩再好,也不能破坏组织文化;
小白兔员工(价值观好、业绩差):先辅导提升,无法改进则坚决调整,避免劣币驱逐良币。
④ AI时代人才效能管理的核心矩阵
AI不会替代所有岗位,但会彻底重构岗位的价值。宁晓东老师提出,企业要把所有岗位放入四个象限,制定差异化的人效提升策略:


AI时代,企业要让核心员工聚焦战略高价值、低结构化的创新工作,把重复性、高结构化的工作交给AI和外包,用40%的核心团队,调度70%的智能资源,驱动100%的业务成果。

3.体力:组织治理,是释放组织效能的生产关系重构
如果说文化是灵魂,人才是引擎,那么组织治理就是企业的骨架,决定了组织能跑多快、走多远。AI时代的组织治理,核心是打破传统科层制的束缚,重构更敏捷、更柔性、更以客户为中心的生产关系。
① 组织架构设计的核心原则
弱化岗位,强化角色:岗位是一堵墙,角色是价值创造的定位。不要用岗位职责限制员工,而要明确每个角色要创造的核心价值,让员工围绕价值主动创造。
弱化部门,强化价值:打破部门墙,以客户价值为核心,构建跨职能的敏捷团队,让组织从纵向管控转向横向协同。
以客户为中心,而非以老板为中心:组织架构的设计,要围绕如何更快响应客户需求,而非如何让老板更好管控,让听得见炮火的人做决策。

② 敏捷绩效管理:战略落地的核心抓手
绩效管理不是年底的打分考核,而是贯穿全年的战略落地闭环。宁晓东老师结合阿里实战,提出了敏捷绩效管理的四环12步模型,这也是战略落地的核心方法论:
第一环:定目标(P),核心3步
拆目标:遵循上下内外我原则,上承公司战略,下接岗位职责,内联协同部门,外对客户价值,内修个人成长。
用SMART原则确保目标明确、可量化、可实现、相关联、有时限,遵循五定原则:定指标、定目标、定权重、定策略、定标尺。
谈目标: 核心是扣动员工的心灵扳机,不是把目标硬塞给员工,而是通过WWHAS五要素( 是什么、为什么、怎么做、接受认可、强化期望 ),让员工从要我做变成我要做。
晒目标: 目标纵向对齐、横向互锁,全员通晒,强化员工的承诺感,让团队形成共同看见、一起成就的氛围。
第二环:追过程(D),核心3步
做回顾: 定期复盘目标进展,不是等年底才看结果,而是通过周/月/季度回顾,及时发现问题、调整策略。
给辅导: 管理者的核心职责是赋能,而非问责。针对目标差距,给员工提供方法、资源、辅导,帮助员工拿到结果。
控进度: 通过数据化的过程管理,把控目标节奏,及时识别风险,避免年底一算账,目标全泡汤。
第三环:评结果(C),核心3步
先自评: 让员工先对自己的绩效完成情况做自我评估,引导员工主动反思。
再他评: 上级结合员工自评、过程表现、业务结果,给出客观评价,同时纳入360度周边反馈,避免主观偏见。
活力曲线: 通过绩效排序,拉开差距,让优秀的人得到激励,让落后的人看到差距,激活团队整体活力。
第四环:做复盘(A),核心3步
照镜子: 通过绩效面谈,帮助员工看到自己的优势与不足,而非单纯的打分问责。

改进&提升: 针对绩效差距,制定下一个周期的改进计划与发展目标,让绩效管理真正实现借事修人。
重新出发: 把上一个周期的经验教训,转化为下一个周期的目标与行动,形成持续迭代的闭环。
③ 激励体系设计:钱要给到位,心要暖到位
AI时代,员工的需求更加多元,激励的核心不是用钱砸,而是扣动员工的心灵扳机。宁晓东老师提出,激励要做到强化激励,弱化奖励:
物质奖励是基础:钱给不到位,一切都是空谈。要建立与绩效、价值创造匹配的薪酬激励体系,让奋斗者得到合理的回报,避免既要马儿跑,又要马儿不吃草。
非物质激励是核心:马斯洛需求理论告诉我们,当生理安全需求被满足后,员工更看重归属、尊重、自我实现的需求。
阿里内部有上百种非物质激励方式,比如荣誉体系、成长机会、授权赋能、公开认可、情感关怀等,用最少的钱,达到最好的激励效果。
激励的核心原则:多夸少怼,多奖少罚,激励频次要大于绩效周期,要每日一夸,不要每日一怼,让激励融入日常,而非只在年底兑现。
面对AI的浪潮,很多管理者陷入了工具焦虑,总怕错过一个AI工具,就被时代淘汰。但宁晓东老师在分享的最后,给出了最核心的忠告:
既不要高估AI带来的短期变化,更不要低估AI带来的长期变化。
技术可以一日千里,但人性亘古难变。无论AI如何发展,只要公司里还有一个碳基员工,招聘、激励、目标、考核、文化这些管理的基本功,就永远不会过时。
AI时代,企业最大的护城河,从来不是你用了多少先进的AI工具,而是你能否打造一个以客户价值为中心、以人的成长为核心、持续进化的敏捷组织;
能否回归组织的原点,回归人的原点,让一群有情有义的人,在一起做一件有价值、有意义的事。
毕竟,工具永远是手段,人才是目的。借AI之力,成就人,成就组织,才是这个时代管理的终极答案。
*文章为作者独立观点,不代表笔记侠立场。
内容来源:前阿里大政委、阿里云特邀组织专家、近20年企业组织管理实战专家宁晓东在《AI 时代下敏捷组织与人才管理》中的内容分享。
分享嘉宾:宁晓东,实战派战略落地与组织增效专家,前阿里巴巴集团大政委,阿里云培训中心特邀组织专家,数企引擎管理咨询 CEO,《商业评论》管理行动奖 “人力资源金奖” 获得者。
责编| 柒
