1.南科大陈鹏团队在二维半导体晶体管领域取得系列成果;
2.北航集成电路科学与工程学院在《Nature Communications》期刊发表研究成果:全范德华异质结中极性可调无场室温自旋轨道矩翻转;
3.西安交大任巍教授、牛刚教授团队在外延氧化铪铁电隧道结神经形态器件研究方面取得新进展;
4.北理工团队在钠硫电池高效硫载体研究中取得重要进展
1.南科大陈鹏团队在二维半导体晶体管领域取得系列成果
人工智能、生命健康等领域的发展对信息的采集和处理提出了不断增长的需求,推动电子器件尺寸持续微缩。二维半导体晶体管具有优异的抗短沟道效应,有望将芯片制程推向亚纳米节点。当器件尺寸微缩至纳米尺度时,器件的界面效应愈加显著。理解界面与晶体管电性能之间的构效关系,对实现具有高性能和高稳定性的晶体管至关重要。其中,高k栅介质/半导体界面是先进制程场效应晶体管的核心组成部分。然而,目前对高k栅介质/二维半导体界面与器件电性能构效关系仍缺乏清晰的认识、能够满足先进芯片制造的界面集成工艺也面临极大挑战。
针对该些关键问题,南科大深港微电子学院陈鹏团队系统分析了界面与二维半导体晶体管电性能的关联机制(图1)。提出了开发新型界面集成工艺的研究路径,包括界面缺陷产生和优化机制研究、能够满足超大规模器件集成的气相界面集成工艺研究等,相关研究成果“Clean and Uniform High-k Gate Dielectric Integration for 2-D Field-Effect Transistors”发表于IEEE-TED. 72, 11, 2025。2023级博士研究生梁锦旋为该论文的第一作者,陈鹏老师为该论文的通讯作者。该论文得到了国家自然科学基金面上项目等项目的资助。

图1.高k栅介质/二维半导体界面与晶体管电性能的构效关系
团队针对界面无序散射、介电屏蔽效应、热耗散对二维半导体载流子输运的影响机制展开研究。提出利用范德华绝缘体六方氮化硼(hBN)作为界面层,实现高k氧化物/二维半导体界面的解耦调控(图 2),系统且深入地揭示了高k氧化物/二维半导体界面对载流子输运的影响机制。首次清晰阐释界面介电屏蔽与无序散射的竞争机制,明确少层 hBN 的最优调控效果。实现了室温下MoS₂中载流子饱和速度的最高纪录:4.8×10⁶ cm/s。相关研究成果“Modulating the carrier transport at 2D semiconductor/high-k oxide interfaces with 2D hBN interfacial layers”发表于Appl. Phys. Lett. 127, 212101, 2025。2023级硕士研究生任泽诚为该论文的第一作者,陈鹏老师为该论文的通讯作者。该论文得到了国家自然科学基金面上项目等项目的资助。

图2.高k氧化物/二维半导体界面与载流子输运的构效关系研究
此外,团队针对二维半导体异质结晶体管器件中的电回滞现象开展了深入研究(图3)。利用变温电测量和hBN界面调控,澄清WSe2与SiO2电介质缺陷能级耦合是异质结器件电回滞的主要来源。进一步通过双栅调控,将异质结沟道与SiO2缺陷能级去耦合,实现了对异质结器件电回滞的调控。该研究为二维半导体异质结器件电回滞的来源、调控及其应用提供了参考。相关研究成果“Control of stability in a dual-gate transistor based on WSe2/MoS2 van der Waals heterostructures”发表于J. Appl. Phys. 138, 234301, 2025。2023级硕士研究生刘明佳为该论文的第一作者,陈鹏老师为该论文的通讯作者。该论文得到了国家自然科学基金面上项目等项目的资助。

图3.二维半导体异质结器件电回滞起源与调控研究
(来源:南方科技大学深港微电子学院)
2.北航集成电路科学与工程学院在《Nature Communications》期刊发表研究成果:全范德华异质结中极性可调无场室温自旋轨道矩翻转
近日,北航集成电路科学与工程学院赵巍胜教授、聂天晓教授团队在二维自旋电子学领域取得重要进展,相关研究成果以“Polarity-tunable field-free room-temperature spin orbit torque switching via topological symmetry breaking in an all-vdW heterostructure for spin logic applications”为题发表于《自然·通讯》(Nature Communications)期刊。研究团队成功制备了全范德华异质结Bi2Te3/Fe4GeTe2,首次在室温下实现了极性可调、无需外加磁场辅助的自旋轨道矩驱动磁化翻转,并在单器件中实现了16种可重构布尔逻辑功能,为低功耗、高集成的二维自旋电子器件开辟了新路径。

在信息技术飞速发展的背景下,传统半导体器件在功耗与集成密度方面正面临日益严峻的挑战。自旋轨道矩器件因其高能效、高速读写与非易失性等优势,被视为构建下一代存储与逻辑系统的重要候选方案。二维铁磁材料因其原子级平整的表面与丰富的界面调控特性,在推动低功耗、高集成度自旋电子器件发展方面展现出巨大潜力。然而,在晶圆级范德华异质结中,同时实现室温、无外加磁场且极性可调的自旋轨道力矩翻转,仍是一项重大挑战。
为了解决这一难题,研究团队利用分子束外延技术,成功制备出高质量的晶圆级Bi2Te3/Fe4GeTe2全范德华异质结。该异质结充分发挥了二维材料原子级平整界面的优势,实现了优异的自旋输运效率。研究发现,拓扑绝缘体Bi2Te3与二维铁磁材料Fe4GeTe2之间的界面耦合作用,诱导了Fe4GeTe2层中垂直磁各向异性的产生,而Fe4GeTe2自身剩余的面内磁各向异性分量则打破了反演对称性,从而实现了无需外加磁场辅助的确定性磁化翻转。更为重要的是,通过调控面内磁各向异性分量的方向,可在低至约1.55×106 A/cm2的电流密度下,实现对磁化翻转极性的灵活控制。基于该器件的优异电学特性,研究团队进一步展示了在单个器件中实现16种可重构布尔逻辑功能的能力,为构建全电控、可重构的自旋逻辑单元提供了可行方案。

图1 Bi2Te3/Fe4GeTe2异质结的磁输运测量

图2 Bi2Te3/Fe4GeTe2异质结中的无场自旋轨道矩翻转

图3 可重构布尔逻辑功能
北航集成电路科学与工程学院2022级博士生高凡、2023级博士生王梓力、2023级博士生赵润宇、2022级博士生李竞为本文共同第一作者,北航集成电路科学与工程学院聂天晓教授为论文唯一通讯作者,北航集成电路科学与工程学院为第一完成单位。其他合作者还包括意大利国家研究委员会微电子与微系统研究所Roberto Mantovan教授,法国同步辐射光源Nicolas Jaouen教授等。此外,赵巍胜教授对本研究给予了长期指导与引领,为本工作提供了重要支持。该工作获得国家重点研发计划、国家自然科学基金、北京自然科学基金等项目的支持。
北航集成电路科学与工程学院聂天晓教授团队瞄准科研前沿方向,长期致力于二维磁性材料及二维自旋电子器件的研究,并取得一系列进展。团队已在《Nature Communications》、《Advanced Materials》、《Advanced Science》、《ACS Nano》等国际知名期刊发表多篇高水平论文。
(来源:北航集成电路科学与工程学院)
3.西安交大任巍教授、牛刚教授团队在外延氧化铪铁电隧道结神经形态器件研究方面取得新进展
随着人工智能(AI)、大数据、云计算为代表的新型信息技术飞速发展,传统冯·诺依曼计算架构面临的“功耗墙”与“存储墙”问题日益凸显。神经形态计算作为一种模拟人脑神经工作模式的新型计算范式,被视为突破这一瓶颈的核心方向。其中,铁电隧道结(Ferroelectric Tunnel Junctions, FTJs)由于具有尺寸小、非破坏性读取、多级电导调节、超低功耗等特性在下一代神经形态存储器件中脱颖而出。相较于传统的钙钛矿型铁电材料,具有萤石结构的铁电HfO2不仅与Si基CMOS工艺兼容,而且在缩小到纳米尺度也能保持优异的铁电性而备受关注。然而用于神经形态器件的外延铪基FTJs仍面临诸多挑战,其关键难点在于阐明掺杂氧化铪薄膜的结构与铁电性的关联,以及提高铪基FTJs电导调节的线性度和对称性。
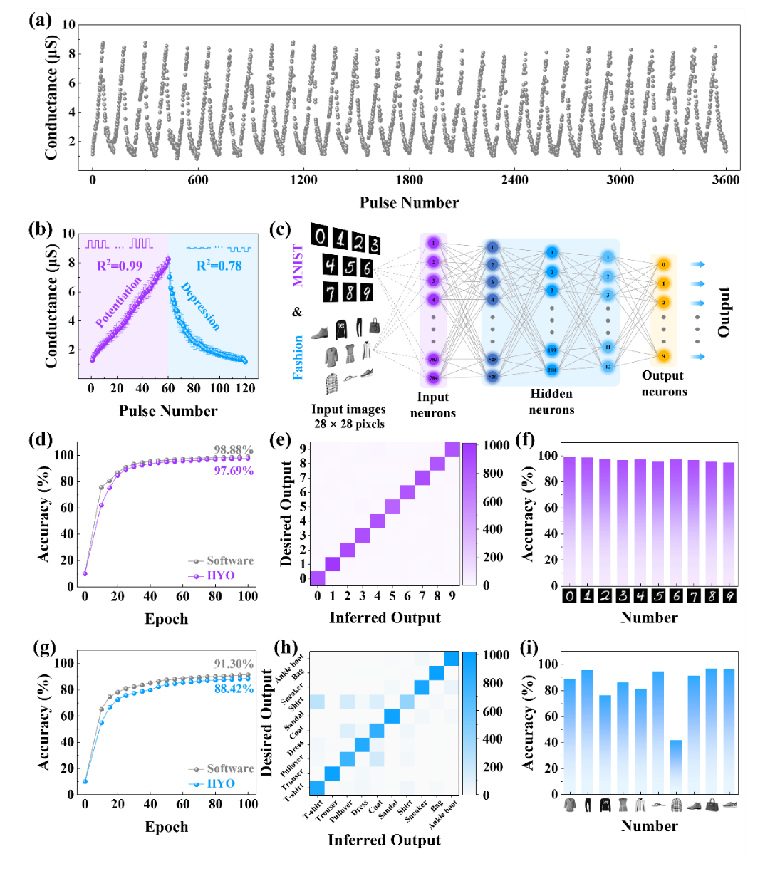
针对上述难题,西安交通大学电信学部电子科学与工程学院任巍教授、牛刚教授团队采用钇(Y)掺杂和衬底取向策略,成功制备出厚度仅为5.5纳米的外延钇掺杂氧化铪(HYO)铁电薄膜,该薄膜的剩余极化强度高达54.7μC/cm2,超过此前报道的绝大多数铪基薄膜。团队通过多种先进表征手段明确了该铁电薄膜呈现单一铁电正交结构并伴随一定程度的菱形畸变。基于铁电HYO薄膜优异的电学特性,团队构建了FTJ器件,该器件实现了8级清晰可辨的电阻态,开关循环次数超过105次。通过优化设计阶梯式电脉冲方案,器件的电导增强和抑制均实现了高线性度调控。在实际应用测试中,基于该FTJ构建的全连接人工神经网络,在MNIST手写数字图像数据集上实现了97.7%的识别准确率,在复杂度更高的Fashion-MNIST服装图像数据集上也达到了88.4%的优异识别准确率。该研究结果不仅凸显了外延铪基FTJs在神经形态应用方面的巨大潜力,还深入阐释了铪基材料结构与铁电性之间的物理原理。

近日,该研究成果以《具有巨大剩余极化强度的外延钇掺杂氧化铪铁电隧道结用于人工突触和神经形态计算》(Epitaxial Yttrium Doped Hafnia with Giant Remnant Polarization for Ferroelectric Tunnel Junction Artificial Synapses and Neuromorphic Computing)为题,发表在国际著名期刊《美国化学学会·纳米》(ACS Nano)上。西安交通大学孟昊岩博士生为论文第一作者,电信学部牛刚教授为该论文的通讯作者,电信学部任巍教授、赵金燕副教授等为共同作者。论文的合作单位还包括德国莱布尼茨晶体生长研究所。

钇掺杂氧化铪铁电薄膜的球差透射电镜图像

钇掺杂氧化铪铁电薄膜的铁电(压电)性能

钇掺杂氧化铪FTJs的开关机理分析及多级存储性能


钇掺杂氧化铪FTJs的电导调制及其在神经形态计算中的应用
该研究工作得到国家自然科学基金和陕西省重点研发计划等资助,表征及测试工作得到西安交通大学分析测试共享中心的支持。
西安交通大学电信学部电子科学与工程学院任巍教授、牛刚教授课题组长期从事后摩尔集成电路功能薄膜与器件的研究。近年来在“后摩尔”介电、压(铁)电功能薄膜与集成器件方面取得了系列成果,研究论文已经发表于Nature Commun.、ACS Nano、Adv. Funct. Mater.和IEEE EDL等期刊上。
(来源:西安交通大学)
4.北理工团队在钠硫电池高效硫载体研究中取得重要进展

近日,北京理工大学机电学院张建国教授团队在国际顶级期刊《Nano-Micro Letters》(影响因子36.300)发表题为《Pisiform Homojunction with Energy Band Bending Induced via Co-Implantation Design Enabling Fast-Charging Sodium-Sulfur Battery》的研究性文章(DOI: 10.1007/S40820-026-02163-2)。文章提出了一种新颖的“诱导同质结”概念,通过铁掺杂和钼空位的协同设计构建了三明治型的p-n碳化钼同质结,相邻碳化钼结构的p和n型导电特性促使电子/空穴快速穿过界面,从而赋予反应位点高活性,促进多硫化物的捕获及原始的S-S键的断裂;伴随着能带弯曲过程,自发地建立双向的内在电场进而驱动离子/电子的高速运输,最终实现高深度的充放电过程和快速的转化反应动力学过程,表现极好的快充性能。通讯作者为张建国教授、于琪瑶副教授,第一作者为北京理工大学机电学院2022级博士生高艳君。
可靠的能源对现代社会的发展至关重要。高能电子设备的需求呈指数型增长,大大地推动了先进的可充电电池的开发。与地质稀缺的锂资源相比,钠的天然丰富性确保了其可持续的供应,室温钠硫电池(RT Na-S)通过使用价格低廉且环保的硫作为活性材料,进一步降低了电极材料的成本并克服了关键材料稀缺的瓶颈;此外,其理论比容量高达1675 mAh g-1,具有超高的比能量密度(1274 Wh kg-1)且无毒。然而,硫正极存在电子导电性差的缺陷,在循环过程中表现巨大的体积变化;多硫化(NaPSs)在电解质中的溶解和严重的穿梭效应导致活性物质向负极扩散;其缓慢的转化反应动力学导致硫的利用率低下和差的循环稳定性。
为此,本工作进行了硫正极的设计,提出了一种新颖的“铁掺杂和Mo空位协同植入诱导同质结”的概念,构建了三明治型的p-n碳化钼同质结,并将其分布在氮掺杂碳纳米球上,作为Na-S电池的高效硫载体。在同一种材料(碳化钼)中,相邻晶体结构导电特征的差异(p和n型)促使电子/空穴自发地运输穿过界面,从而赋予反应位点高活性,增强了对多硫化物的固定能力,显著抑制穿梭效应的同时促进S-S键的断裂,另外,电荷的积累导致了内在电场的构建,进而驱动离子/电子的高速迁移,加速了转化反应动力学并表现极好的快充性能,为提高硫宿主的催化活性提供了新的见解。

要点一:提出“诱导同质结”的概念,深入探究“同质结”的形成机制
通过铁掺杂和钼空位的协同引入诱导了三明治型的p-n碳化钼同质结的形成,明确了同质结的构建和铁掺杂/钼空位策略的因果关系。其中掺杂位点和阳离子空位各自的调控导致相邻碳化钼晶体结构的能带结构发生异质性的变化,分别呈现n型和p型特性。在同一种Mo2C材料中,这种不对称的能带结构促使电子/空穴定向地迁移,直至费米能级持平而终止,伴随着能带弯曲的过程,最终诱导了高活性同质结界面的形成。本文结合电化学测试和物化表征,确定了导带/价带及费米能级的位置,为“同质结”的形成机理提供了深入的见解。
要点二:灵活调控铁掺杂和Mo空位的相对比例,最大化同质结的作用
采用了一种简单的酸刻蚀工艺来改变掺杂金属量和钼空位的密度,随着刻蚀程度的加大,两者呈现反向的变化,进而优化其相对比例,扩大同质结界面的丰度和作用范围,最大程度地发挥同质结的效应,促进表面电荷的再分布和快速的电子/离子运输。
要点三:关联同质结和钠硫电池的储能过程,阐述其电化学性能的改善机理
高活性p-n同质结的形成有利于载流子在界面处的快速传输,赋予反应位点高活性并促使对多硫化物的有效结合和原始S-S键的断裂,被认为是抑制穿梭效应和触发转化反应的关键步骤。同时,在能带对齐的过程中,由于电荷的积累导致较大范围的内在电场的形成,作为额外的驱动力加速离子和电子的传输,确保它们能够及时地到达上述高活性位点并进行充分的反应,从而实现超快的转化动力学过程。本工作提出的“诱导同质结”概念和相应机理的阐述对高效电催化剂的设计具有重要的指导意义,极大地助力了钠硫电池的高速发展。
文章链接
Pisiform Homojunction with Energy Band Bending Induced via Co-Implantation Design Enabling Fast-Charging Sodium-Sulfur Battery
https://doi.org/10.1007/S40820-026-02163-2
(来源:北京理工大学)
