1.普林芯驰“采用低压器件实现耐高压的D类功放电路及控制方法”专利获授权
2.夏禾科技“一种有机电致发光材料及其器件”专利获授权
3.京东方“一种文件共享服务的构建方法和装置、使用方法和服务器”专利获授权
4.让智能穿在身上!复旦大学研制“纤维芯片”
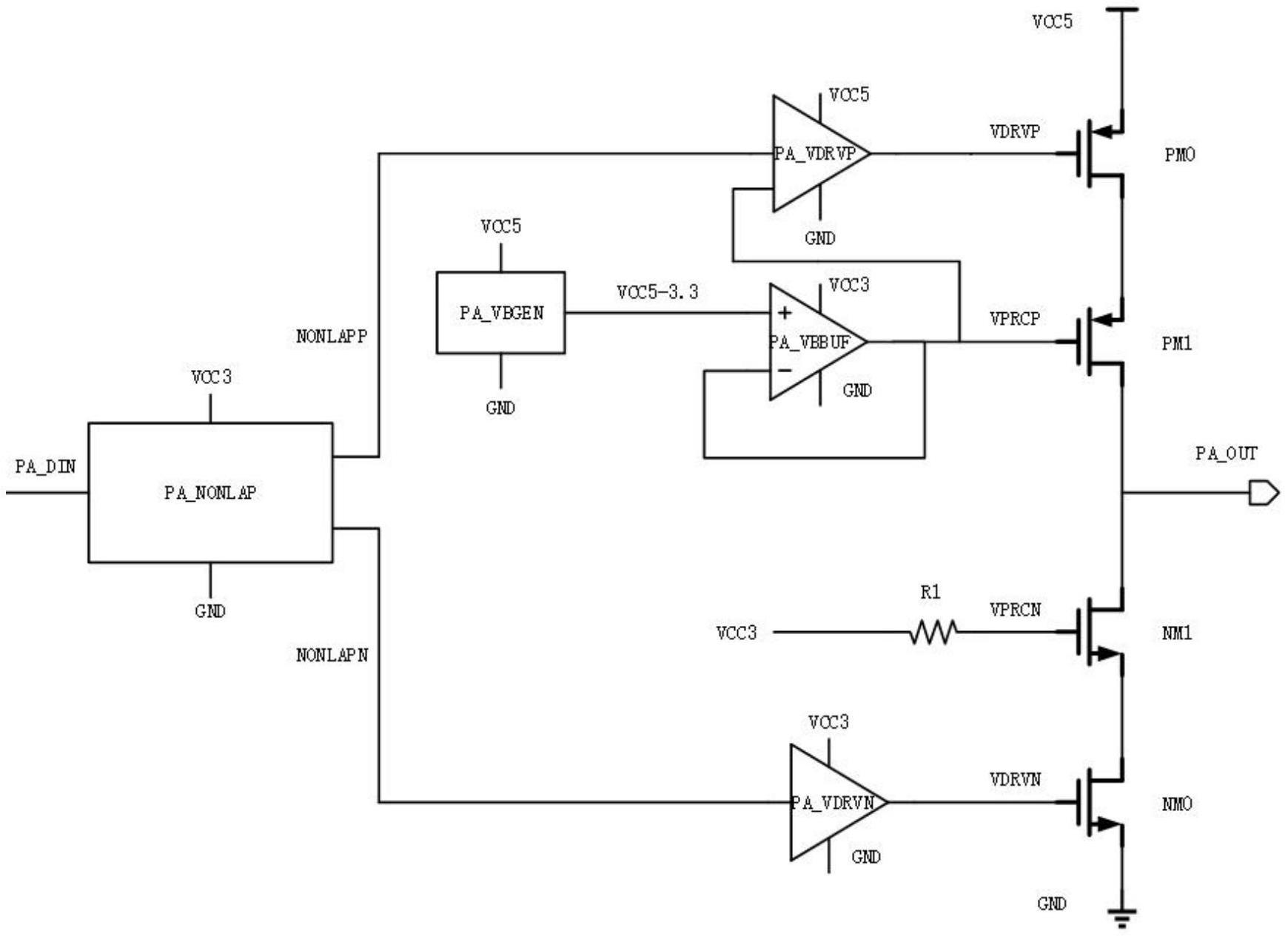
1.普林芯驰“采用低压器件实现耐高压的D类功放电路及控制方法”专利获授权
天眼查显示,珠海普林芯驰科技有限公司近日取得一项名为“采用低压器件实现耐高压的D类功放电路及控制方法”的专利,授权公告号为CN119543850B,授权公告日为2025年10月17日,申请日为2024年11月13日。

本发明公开了一种采用低压器件实现耐高压的D类功放电路及控制方法,该D类功放电路包括MOS管模块、非交叠控制模块、偏置电压产生模块、偏置电压缓冲模块、PMOS驱动控制模块和NMOS驱动控制模块;非交叠控制模块输出非交叠控制P信号和非交叠控制N信号;偏置电压产生模块用于产生PMOS功率管输出的偏置信号;偏置电压缓冲模块连接第二PMOS管的栅极,偏置电压缓冲模块用于将偏置信号电压转换为驱动电压信号,以控制第二PMOS管的栅极,并给PMOS驱动控制模块提供驱动控制信号;PMOS驱动控制模块用于对第一PMOS管进行栅极控制;NMOS驱动控制模块用于对第一NMOS管进行栅极控制。能够采用低压器件实现耐高压的D类功放,减少电路损坏风险,降低芯片制造成本。
2.夏禾科技“一种有机电致发光材料及其器件”专利获授权
天眼查显示,北京夏禾科技股份有限公司近日取得一项名为“一种有机电致发光材料及其器件”的专利,授权公告号为CN115490676B,授权公告日为2025年10月17日,申请日为2021年6月18日。

公开了有机电致发光材料及其器件。该有机电致发光材料是具有式1结构的化合物,这些新型化合物可应用于电致发光器件中,在保持较好的电压和效率的情况下获得不可预料的寿命提升,从而取得更加优异的器件综合性能。还公开了一种包含该化合物的有机电致发光器件及包含该化合物的化合物组合物。
3.京东方“一种文件共享服务的构建方法和装置、使用方法和服务器”专利获授权
天眼查显示,京东方科技集团股份有限公司近日取得一项名为“一种文件共享服务的构建方法和装置、使用方法和服务器”的专利,授权公告号为CN116032906B,授权公告日为2025年10月17日,申请日为2022年11月30日。

本发明公开了一种文件共享服务的构建方法和装置、使用方法和服务器,其中一实施例的构建方法包括:生成web应用程序,所述web应用程序通过代码框架形成前端应用以实现文件的上传,并通过服务器实现在线查看和下载;通过镜像打包工具将所述web应用程序、与所述web应用程序对应的构建工具镜像和开发工具包镜像、以及服务器镜像进行打包生成web文件服务镜像。本发明提供的实施例基于代码框架开发web应用程序,使用镜像打包工具将所述web应用程序以及相应运行环境打包成web文件服务镜像,从而在实现文件共享服务的基础上能够直接部署在内部网络环境中,具有轻量化和低成本的优势,具有实际应用前景。
4.让智能穿在身上!复旦大学研制“纤维芯片”
智能设备的“柔性化”始终卡在一个关键瓶颈:作为“大脑”的芯片,长久以来都是硬质的。复旦大学彭慧胜/陈培宁团队成功在弹性高分子纤维内部,构建出大规模集成电路,研发出全新的“纤维芯片”,为解决“柔性化”难题提供了新的有效路径。这项成果于1月22日发表在国际期刊《自然》上。

图为成卷的“纤维芯片”。复旦大学供图
传统芯片的制造,主要是在平整稳定的硅片上构建高密度集成电路。而复旦团队的思路是“重构形态”——他们提出“多层旋叠架构”。“这好比把一张画满精密电路的平面图纸,螺旋式地嵌入一根细线中。”论文第一作者、博士生王臻如此比喻。该设计使纤维内部的空间得到极致利用,实现了一维受限尺寸内的高密度集成。

“纤维芯片”虚拟现实应用示意图和实物图。复旦大学供图
然而,在柔软、易变形的纤维中制造高精度电路,难度无异于在“软泥地”里盖高楼。为此,团队开发了与目前光刻工艺有效兼容的制备路线。他们首先采用等离子体刻蚀技术,将弹性高分子表面“打磨”至低于1纳米的粗糙度,有效满足商业光刻要求。随后,在弹性高分子表面沉积一层致密的聚对二甲苯膜层,为电路披上一层“柔性铠甲”。这层保护膜不仅可以有效抵御光刻中所用极性溶剂对弹性基底的侵蚀,还能缓冲电路层受到的应变,确保纤维芯片在反复弯折、拉伸变形后,电路层结构和性能依然稳定。
相关制备方法可与目前成熟的芯片制造工艺有效兼容,为其从实验室走向规模化制备和应用奠定了坚实基础。
该成果有望为纤维电子系统的集成提供新的路径,有望实现从“嵌入”到“织入”的转变,助力脑机接口、电子织物、虚拟现实等新兴领域的变革发展。(凤凰网)
