近日,道通科技(688208.SH)正式向港交所主板递交上市申请,成为“A+H”上市潮中又一家赴港的科创板公司;作为同时布局诊断、充电、具身智能三大高增长赛道的稀缺标的,港股市场有望为其带来新的发展机遇。

图源:公告截图
截至1月8日,道通科技报收36.75元/股,总市值246.29亿元;自2024年2月以来,道通科技的股价呈上扬趋势,从9元攀升至最高42.17元/股;但相较于2021年63.85元/股的高点,当前股价已下跌超40%。
值得关注的是,道通科技近期不仅收到深圳证监局责令改正及对相关责任人出具警示函的措施,还被上交所予以通报批评及监管警示。在这一背景下,道通科技赴港上市不再只是一次顺势而为的资本动作,还是一场对公司增长质量、治理能力与战略韧性的综合检验。
1968年出生的郴州永兴人李红京于2004年在深圳创办了道通科技,作为一家主营汽车智能分析、检测和TPMS(胎压监测系统)产品及服务的综合方案提供商,道通科技近年来持续发力全球市场,是“科技出海”典型样本之一;尤其是在智能汽车与新能源双重浪潮推动下,道通科技的财务表现交出了一份出色的答卷。
2025年前三季度,道通科技实现营业收入34.96亿元,同比增长24.69%;归母净利润7.33亿元,同比增长35.49%;扣非后归母净利润达7.18亿元,同比增长高达61.81%。

图源:财报截图
以净利润增速远超营收增速来看,公司的利润释放能力已呈现出较强的运营杠杆效应;进一步拆解收入结构,可以看出“数智车辆诊断”依旧是公司最具稳定性的基本盘。
2025年上半年,这一板块收入占比达到76.4%,在过去几个财年中始终保持主导地位。与此同时,公司新兴业务的放量也在形成第二增长极;智慧充电业务已连续两个季度实现单季盈利,其在北美住宅L2充电市场一度超过特斯拉,市占率突破30%。
在营收维度,充电板块已经占据整体收入的22.5%,远非“试水”阶段;但从盈利贡献来看,其仍处于边际改善阶段。此外,道通科技“全面拥抱AI”的战略取得阶段性的成果,其2025年上半年AI及软件收入达2.81亿元,同比增长30.13%,虽然体量尚小但毛利超99%,是潜在的利润杠杆。
从道通科技的收入结构来看,其海外市场是绝对主力。2025年上半年,北美市场贡献了51.6%的收入,欧洲市场营收占比达18.4%,以上两大区域收入占总营收比重已达70%。

图源:财报截图
这种布局让公司充分享受海外成熟汽车后市场的需求红利,例如2024年汽车诊断业务收入增长,便得益于多个海外市场的强制安装要求与售后市场的经常性更换需求;同时,也为智慧充电业务快速切入欧美主流市场铺平了道路。
但海外市场占比过高也让公司面临风险。北美单一市场占比超五成,若当地经济衰退导致汽车后市场需求收缩,或贸易政策发生变动,将直接影响营收稳定性。
2025年三季度,道通科技资产负债率已上升至50.23%,较2020年上市初期的20.22%翻倍以上。虽然在AI研发投入持续加码、新业务拓展同步推进的背景下,道通科技需要持续投入资金,但其账面货币资金较为充裕,截至2025年三季度末,公司在手货币资金12.94亿元,因此也有声音质疑道通科技是否还有必要通过赴港募资解决。
此次赴港上市,道通科技在招股书中披露了多个募资用途,包括AI大模型与智能协同系统的研发投入、海外本地化生产基地的扩建,以及用于具身智能机器人落地的产线建设。这说明其新增长曲线不仅尚未带来显著现金回流,还需要持续投入资源强化系统能力。
股权结构方面,截至2025年三季度末,道通科技创始人、董事长李红京直接持有252,169,993股A股,约占公司已发行股本总额的37.63%,是公司的实际控制人,其余核心股东包括部分早期员工持股平台以及与公司存在一致行动关系的自然人股东。
2025年12月,道通科技存在未审议并披露关联交易变更事项、未披露关联方资金占用事项、未披露前十大股东中李宏与玄元科新46号私募证券投资基金的一致行动关系、股东大会文件未记录审议经过及发言要点等问题,被深圳证监局采取责令改正的行政监管措施,实际控制人李红京及相关责任人被出具警示函。
与此同时,上交所亦对道通科技及相关责任人予以通报批评。这一系列监管动作,发生在公司递交港股上市申请前后,时间节点本身就极具敏感性,道通科技公司治理问题引发关注。

图源:新闻截图
而此前,道通科技就曾经出现过重要股东的违规行为。工商资料显示,在道通科技发展初期,就曾经因为替代重要股东签字违规,曾在2007年被深圳工商局处罚5万元给予警告。
2019年,李红京还在道通科技IPO期间,因醉酒驾驶涉嫌危险驾驶罪被深圳市南山区人民检察院依法提起公诉,不过因情节轻微免予刑事处罚。
值得一提的是,李红京此前还在其限售期尚未解禁期间,通过与二股东李宏签订《股份借贷协议》,李宏将其持有的298万股的股权按照李红京的意愿进行转让,然后将转让所得价款净额借给李红京,等其限售解禁后再偿还。
这一“绕道”操作规避了大股东在限售期的减持限制,从表面上看并不违规,但也引发了讨论和质疑。

图源:公告截图
李红京与李宏关系紧密,二人不仅同为道通科技大股东,还是深圳市道通智能航空技术股份有限公司(简称“道通智能”)的大股东;天眼查显示,李红京最终受益股份34.41%,是实际控制人,而李宏则持股5.84%。
道通智能是一家从道通科技分拆出去的公司,是一家航拍无人机研发商,主营业务包括无人机软硬件产品的研发、设计、生产、销售。早在2021年,道通智能就已开启科创板上市辅导,保荐机构为中信证券;2022年,上市辅导完成,道通智能离资本市场更进一步;但是后来其上市动作就没有了下文,直到2025年12月24日,道通智能向深圳证监局办理辅导备案登记,辅导机构为国泰海通证券股份有限公司。
道通智能曾与无人机龙头大疆创新因专利问题“纠缠”多年,在这家公司2014年成立后,大疆便在2015年-2018年之间多次围绕着技术专利问题对其提出诉讼。双方你来我往缠斗多年,曾经还有部分大疆离职的员工进入道通智能,引发了大疆方面的强烈不满,双方在竞业协议等问题也产生过摩擦。
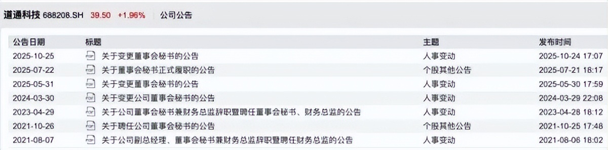
此外,近年来道通科技多次更换财务总监与董事会秘书也引发外界关注。仅在2023年至2024年一年多时间内,公司就先后经历了三任财务负责人更替,部分阶段甚至由董事长李红京兼任。
而梳理近年来道通科技的董秘任职历程,自2020年6月以来,道通科技在短短5年多以来已经换了6位董秘,没有一人任期超过两年。
2025年10月25日,道通科技宣布赵冠捷因“工作调整原因”,不再担任董事会秘书职务,但继续担任法务总监和投资者关系总监,同时聘任李律为新任董秘。
值得注意的是,赵冠捷从获聘任到卸任仅五个月时间;据资料显示,赵冠捷是一位拥有双硕士背景的“90后”,此前在公司历任法务经理、副总监及总监,并无董秘工作相关经验。而接任者李律此前在2023年4月至2024年3月期间担任过道通科技董秘职务,此次属于“再度回归”。

图源:wind截图
在道通科技业务横跨诊断、充电、AI机器人多条战线、组织复杂度显著提升的背景下,管理层的稳定性应成为支撑扩张的重要前提。
值得一提的是,在小红书、脉脉等社媒平台上,不乏有网友吐槽道通科技“加班文化严重”,公司虽然规定打卡时间为早上8:30至18:00,但不少员工反映“实际下班常在晚上九点以后”。此外,周六被安排“加班调休”而非支付加班费的情况也并不少见。

图源:小红书截图
港股投资者更加注重信息披露的完整性、关联交易的透明度以及实控人与中小股东之间的利益平衡;道通科技希望通过港股平台讲述一个更具国际视野的AI成长故事,但前提是,其治理结构能够经得起更严格的审视。
在数智车辆诊断业务稳健增长的基础上,道通科技相继切入智慧充电与具身智能机器人赛道,意图打造AI平台型企业的多维业务矩阵;这种战略布局,为其打开了更广的市场边界,也构成了资本市场眼中“非典型硬科技公司”的估值想象力。
其中,智慧充电业务快速实现从出海到盈利,连续几个季度在北美市场斩获大单;机器人业务则通过子公司道和通泰展开独立化推进,试图从能源巡检、园区安防等场景切入,打造空地一体的系统化智能方案。

图源:道通科技官网
从路径设计来看,道通科技并未满足于某一垂直赛道的极致,而是更倾向于将技术能力在多个应用层进行横向迁移,这种“AI能力平台化”的逻辑,为其带来了长期成长弹性。
但这种多线并进的战略架构,也可能带来风险和挑战。一方面,多个产品线同时进入高投入期,涉及研发、供应链、渠道、交付体系的横向协同压力陡增;另一方面,不同业务的收入确认模式与客户决策周期差异较大,容易造成资源投入与回报节奏的错配,进而影响公司整体经营节奏的平稳性。
尤其在AI机器人板块,该部分业务仍处于初期阶段,距离真正进入规模化商业阶段仍有距离。对“第三发展曲线”——空地一体解决方案业务,道通科技人士此前对媒体表示,这一业务目前还没有体现在报表中,但是未来的一大增长点,“后续会有一些订单逐步落地。”
另外,从产业角度看,数智车辆诊断、充电、机器人三条业务线在中长期具备协同可能,但在当前阶段仍处于“各自独立推进”的分段周期。能否构建一套统一的底层系统能力,将各业务线的技术中台、数据链路、客户资产实现有效打通,将是公司走向“系统性增长”跃迁的关键。
对于港股投资者而言,道通科技需要给出一个明确信号,展现出一家拥有战略闭环能力、可以从局部创新走向规模复制的技术平台企业形象。但如何在多元业务中找到协同秩序,在增长势能中维持节奏稳定,或许将直接决定道通科技未来估值的韧性与弹性。
