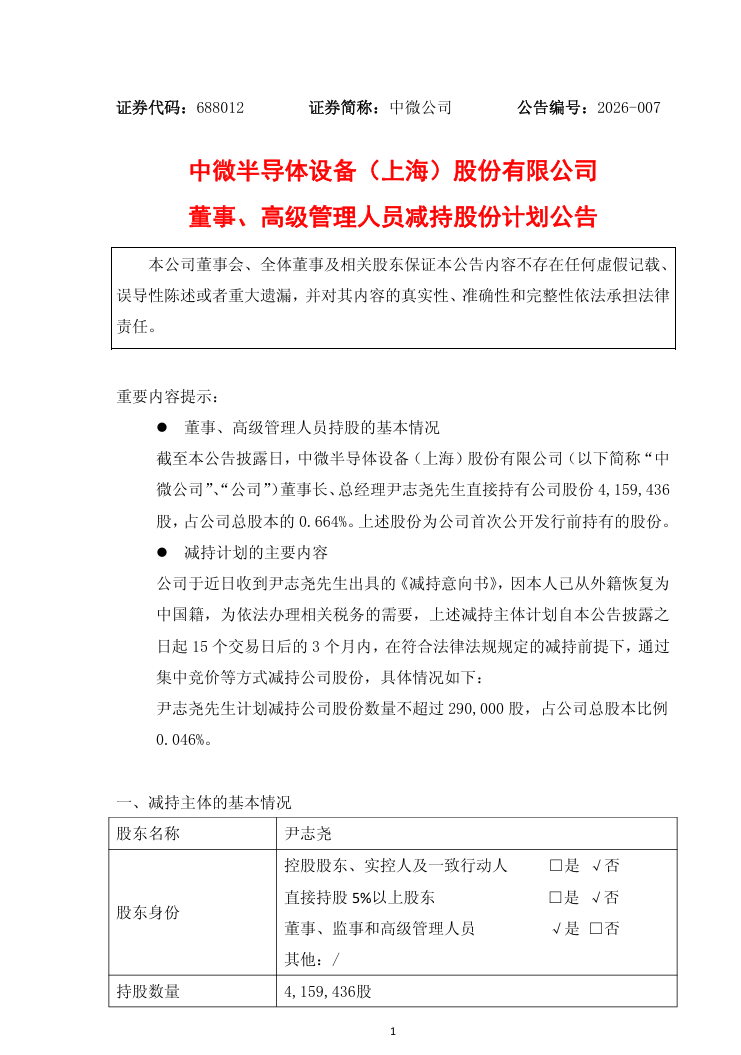
1.中微公司:尹志尧从外籍恢复为中国籍,拟减持29万股
2.突破、整合!2025半导体前道设备重大事件全景
3.台积电2nm引客户青睐,流片量达3nm的1.5倍
4.英特尔CEO陈立武:正大力推进Intel 14A工艺,计划2027年量产
5.美国商务部撤销对中国无人机限制计划,FCC仍禁止
1.中微公司:尹志尧从外籍恢复为中国籍,拟减持29万股

中微半导体设备(上海)股份有限公司(简称“中微公司”)1月8日晚间发布公告,截至本公告披露日,中微公司董事长、总经理尹志尧先生直接持有公司股份415.94万股,占公司总股本的0.664%。上述股份为公司首次公开发行前持有的股份。尹志尧计划自本公告披露之日起15个交易日后的3个月内,通过集中竞价方式减持公司股份不超过29万股,占公司总股本比例不超过0.046%,减持原因为已从外籍恢复为中国籍,需依法办理相关税务事项。本次减持计划不会对公司治理及持续性经营产生影响。

据悉,按照最新收盘价345.88元测算,尹志尧此次套现金额约合1亿元。
尹志尧在2022年8月第一次减持中微公司股份,此前减持已套现超2.67亿元,叠加本次减持,将累计减持3.67亿元。
根据2024年报数据,中微公司董事和高级管理人员合计领取报酬7340.12万元,平均薪酬552.07万元,年薪中位数为466.30万元。其中,董事长、总经理、非独立董事及核心技术人员尹志尧薪酬最高为1485.14万元,核心技术人员何伟业薪酬最低为258.23万元。
公开资料显示,尹志尧是半导体产业资深人士,1944年生,中国科学技术大学学士,加州大学洛杉矶分校博士。曾任职应用材料、泛林科技和英特尔。2004年至今,担任中微公司董事长及总经理。在中微公司2022年、2021年和2020年的年度报告中,被认定为美国公民,2023年报则没有揭露尹志尧的国籍。2025年4月,中微公司发布的年度报告显示,创办人、董事长兼执行长尹志尧已放弃美籍,恢复中国籍。
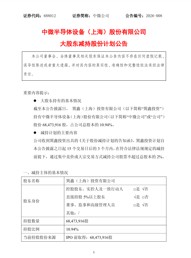
1月8日晚间,中微公司还发布了大股东减持股份计划公告。截至本公告披露日,巽鑫(上海)投资有限公司(简称“巽鑫投资”)持有中微公司股份68,473,916股,占中微公司总股本的10.94%。公司收到巽鑫投资出具的《关于股份减持计划的告知函》,巽鑫投资计划自本公告披露之日起15个交易日后的3个月内,在符合法律法规规定的减持前提下,通过集中竞价或大宗交易方式减持公司股票不超过总股本的2%。
2.突破、整合!2025半导体前道设备重大事件全景

2025年,全球半导体产业格局深度调整,人工智能、先进存储等需求的爆发式增长,叠加地缘政治带来的供应链重构压力,为国内半导体前道设备行业创造了前所未有的发展机遇。
这一年,国产设备企业不仅在技术攻坚上实现多项里程碑式突破,更在平台化整合、资本加码与生态构建上加速发力,行业整体迈向“系统作战”,国产化进程正式驶入深水区。
据SEMI数据显示,2025年中国大陆连续第10个季度稳居全球最大半导体设备市场,第三季度销售额达145.6亿美元,占全球比重攀升至43%,其中国产设备贡献度显著提升,部分细分领域国产化率已突破30%的关键节点。
技术攻坚:先进制程突破,核心设备打破垄断
2025年是国产前道设备在先进制程领域集中“破局”的一年,以刻蚀、薄膜沉积、涂胶显影为代表的核心设备,相继实现跨越,部分产品成功跻身国际先进制程供应链。
在刻蚀设备这一核心赛道,中微公司成为年度焦点。其Primo Nanova 5nm等离子体刻蚀机于10月成功通过台积电5nm量产线工艺验证,实现0.01nm级侧壁垂直度与亚埃级刻蚀精度,良率与一致性完全对标国际顶级水平,打破了泛林半导体等国际厂商在5nm及以下节点的长期垄断。该设备搭载的量子级温控技术与高密度等离子体源,成为支撑先进制程的关键技术突破,标志着国产刻蚀设备正式进入全球高端供应链。
在光刻辅助与薄膜沉积领域,国产设备同样交出亮眼成绩单。盛美上海于9月实现重大突破,其自主研发的Ultra LITH KrF涂胶显影(Track)设备正式交付国内头部逻辑晶圆厂,填补了国产高端Track设备的空白。作为光刻工艺的核心辅助设备,Track设备的性能直接影响图形转移精度,此次交付意味着国产设备已具备与东京电子等国际巨头同台竞技的能力,为成熟制程光刻工艺自主可控奠定了基础。
拓荆科技则在3D-IC与先进封装领域发力,于SEMICON China 2025期间集中发布7款混合键合设备,覆盖3D-IC全流程,键合精度达亚微米级,良率高达99.99%,不仅斩获台积电、三星等国际巨头超120台预订单,更打开了企业第二增长曲线。
在量检测等“卡脖子”环节,国产企业也加速追赶。精测电子则于12月签订5.71亿元先进制程量检测设备合同,连续十二月累计合同额达7.73亿元,其设备成功从成熟制程切入先进制程,巩固了国内量检测龙头地位。
平台化整合提速,龙头开启“联合”
面对国际巨头的平台化竞争优势,以及国内产业链对全流程解决方案的需求,2025年国内半导体前道设备行业掀起了前所未有的并购整合浪潮。
北方华创成为平台化整合的标杆企业。全年业绩持续高增,第三季度营收达273亿元,同比增长34.1%,上半年营收161.42亿元,同比增长29.51%。业绩高增的背后,是其通过并购完善产品矩阵的战略布局——完成对芯源微的收购后,北方华创补齐了涂胶显影、清洗设备等短板,形成了覆盖刻蚀、薄膜沉积、离子注入、电镀等多环节的全流程设备供应能力。
中微公司也加速平台化转型,于12月披露收购杭州众硅控股权预案,正式切入CMP(化学机械抛光)湿法设备领域。当前国内CMP设备国产化率不足10%,被应用材料等国际巨头主导,此次收购将帮助中微公司构建“刻蚀+薄膜沉积+CMP”的核心设备矩阵,实现从“单一设备供应商”向“平台型企业”的跨越,大幅提升对晶圆厂的整体服务能力与客户黏性。
据统计,整合热度空前,全年并购事件数量显著增长,其中A股市场标的涉半导体设备及相关领域的并购案例已达165起,重大资产重组事件亦有17起,行业资源加速向龙头集中,并购规模与活跃度均创近年新高。
国资加码,新生力量接棒
2025年,资本对国内半导体前道设备行业的支持力度持续加码,尤其是国家级基金的精准投入,为企业攻克高端技术、扩大产能提供了充足的资金保障。大基金三期2000亿元注资计划重点投向设备与零部件领域,其中15%定向投入检测技术研发,单台国产设备最高补贴达30%;烁科中科信的超7亿元B轮融资由国新基金领投,思锐智能获国开制造业转型升级基金等联合领投的数亿元C轮融资,资金均聚焦于高端设备研发与规模化生产,对“卡脖子”环节的重点布局。
与此同时,国产设备企业的生态协同意识显著增强。深圳国资背景的新锐企业新凯来成为生态构建的典型代表,其在SEMICON China 2025首次亮相便发布31款前道设备,涵盖EPI、ALD、PVD、刻蚀、CVD等5款核心工艺设备,其中ALD设备成功通过中芯国际(深圳)产线验证,适配5nm及更先进制程。更值得关注的是,新凯来通过子公司构建“设备+工具+测试”生态,万里眼发布90GHz超高速示波器(全球第二),启云方推出国产EDA软件,形成了产业链上下游的协同发力,对行业技术迭代与自主可控形成“鲶鱼效应”。
国产化任重道远
尽管2025年国内半导体前道设备行业取得显著进展,但挑战依然不容忽视。一方面,高端光刻机、部分核心零部件(如真空泵、精密轴承)的进口依赖度仍高于60%,国际技术封锁的压力持续存在;另一方面,行业研发投入压力巨大,技术迭代速度加快,企业需持续投入巨额资金用于技术攻关,以跟上全球先进制程的发展步伐。
展望未来,随着AI、5G、新能源汽车等下游需求的持续拉动,以及政策支持与资本投入的持续加码,国内半导体前道设备行业仍将保持高速增长。据预测,到2030年,中国大陆半导体设备市场规模有望突破800亿美元,28nm全流程设备将实现自主可控,在第三代半导体设备领域形成全球竞争力,设备出口占比有望从当前不足5%提升至15%。
对于国产设备企业而言,未来需在三个方向持续发力:一是聚焦核心技术攻坚,尤其是EUV光刻机、高端离子注入机等“卡脖子”环节;二是深化产业链协同,构建“设备-材料-晶圆厂”的一体化研发体系;三是推进全球化布局,提升在国际市场的竞争力。
2025年的国内半导体前道设备行业,是突破与重构的一年,更是奠定未来发展根基的一年。随着国产化进程的持续深入,国产设备企业正逐步打破国际垄断,重塑全球半导体设备产业格局,为中国半导体产业的自主可控注入源源不断的核心动力。
3.台积电2nm引客户青睐,流片量达3nm的1.5倍
随着全球半导体制造技术迈向下一里程碑,晶圆代工龙头台积电的2 nm(N2)制程正展现出前所未有的市场吸引力。报道指出,台积电2nm节点制程的研发与量产进度大幅领先,其流片量(tape-outs)已达到3nm技术同期的1.5倍,显示出全球芯片设计厂商对于新世代制程技术的渴望极为惊人。
报道表示,在人工智能(AI)热潮的推动下,台积电在AI芯片市场中维持着高达95%的高市占率,这也将公司的营收推向新的高度。其中,更具指标意义的是,根据市场消息指出,台积电2nm的营收有望在2026年第三季超越3nm与5nm营收的总和。这不仅反映了技术转换速度的加快,更说明了2nm将成为台积电历史上最具经济效益与影响力的制程节点。
而在首批客户名单中,传统大客户苹果公司依旧扮演着最关键的角色。身为台积电的最大客户,苹果据传已抢先预订2nm超过一半的初期产能。这些产能预计将优先用于生产A20与A20 Pro芯片,并搭载于未来的iPhone 18系列手机上。此外,搭载于MacBook Pro所使用的M6芯片,预计也将采用这项先进的制程技术。
然而,面对苹果的领先优势,其竞争对手高通与联发科也正积极部署当中。其中,联发科已经宣布其首款采用2nm制程技术的系统单芯片(SoC)已经于于2025年底前进行流片。报道指出,苹果、高通与联发科三家公司甚至可能在同一个月份内宣布其2nm节点制程的SoC消息。
因此,虽然苹果锁定了大部分产能,但台积电也提供了改良版的N2P制程来应对。虽然N2P仅提供小幅度的性能提升,但它将允许高通与联发科等厂商锁定更高的CPU频率,并确保有足够的产能供应给其广大的客户群。
而在全球晶圆代工的竞争格局中,英特尔的动向格外引人注目。尽管英特尔之前宣称其Panther Lake Core Ultra 第3代处理器将采用自家的Intel 18A(1.8nm)制程技术,但最新消息指称,英特尔目前也在积极研究将台积电的N2制程用于多款产品的可能性。
另一方面,摩根士丹利的一份报告指出,尽管台积电拥有目前最先进的晶圆厂,苹果仍被传出正在考虑于未来让英特尔代工服务(IFS)生产部分M系列芯片的消息。不过,这项合作预计将集中在Intel 18A制程技术上,且可能仅用于入门款的平价版Mac机型。分析师普遍认为,鉴于台积电长年累积的可靠性,以及对先进技术的掌握,在未来几年内恐怕难有其他代工厂能对其龙头地位造成实质挑战。
总结来看,台积电2nm制程的成功,不仅是技术上的胜利,更是市场策略的全面布局。从惊人的流片量到AI市场的高市占率,再到与顶尖科技巨头的深度绑定,台积电正引领着半导体产业进入一个效能飞跃的新纪元。(科技新报)
4.英特尔CEO陈立武:正大力推进Intel 14A工艺,计划2027年量产

尽管英特尔CES 2026的重点是推出其酷睿Ultra 3系列“Panther Lake”处理器和笔记本电脑,但公司CEO陈立武仍然利用此次展会谈论了Intel 14A(1.4nm级)工艺技术,并向潜在客户和投资者保证该技术的研发进展顺利。
“我们将全力投入Intel 14A工艺,”陈立武说道。“敬请期待,我们将看到Intel 14A工艺在良率和IP组合方面取得巨大进展,从而更好地服务客户。”
Intel 14A工艺预计将于2027年实现量产,早期版本的工艺设计套件(PDK)将于2026年年初交付给外部客户。因此,这似乎预示着英特尔对Intel 14A工艺保持乐观。此外,陈立武使用的“客户”一词可能表明Intel 14A工艺至少有一个外部客户,这意味着英特尔晶圆代工将为英特尔产品以及至少另一个买家生产Intel 14A芯片。
毋庸置疑,Intel 18A(1.8nm)制造技术——用于制造Panther Lake处理器的计算单元——对英特尔而言是一项重要的制造工艺,因为它引入了环栅(GAA)RibbonFET晶体管和PowerVia背面供电网络 (BSPDN)。然而,Intel 14A的重要性丝毫不逊色,因为它建立在Intel 18A中积累的经验之上。Intel 14A生产节点将引入英特尔第二代RibbonFET GAA晶体管;第二代BSPDN技术PowerDirect,它将电源直接连接到晶体管的源极和漏极,从而实现更好的供电(例如,减少瞬态电压下降或时钟拉伸)和更精细的电源控制;以及Turbo Cells,它利用高驱动、双倍高度的单元在密集的标准单元库中优化关键时序路径,从而在不大幅增加面积或功耗的情况下提升速度。
然而,Intel 14A制造工艺的另一个方面对这家芯片制造商来说尤为重要:外部客户的使用情况。在Intel 18A工艺中,该公司尚未获得任何需要大量订单的大型外部客户。虽然英特尔自身、微软和美国国防部都会使用Intel 18A工艺,但只有英特尔会消耗大量的芯片。英特尔希望通过Intel 14A工艺至少再拿下一个有大批量需求的外部客户,以确保收回在开发这种先进工艺节点上的投资。
但这里有个重大问题。英特尔目前的资本支出计划并未包含为第三方客户投资Intel 14A产能。因此,即使英特尔从大客户(例如苹果、AMD、英伟达或高通)那里获得订单,也必须投资建设额外的产能,这将推迟英特尔晶圆代工业务实现盈亏平衡的时间。
“当我们赢得Intel 14A工艺的客户时,我们必须在获得收入之前就投入大量资金,”英特尔负责企业规划和投资者关系的副总裁John Pitzer在去年11月表示。“我认为,为了保持透明度,随着客户需求的逐步增长,实现盈亏平衡的时间可能会推迟。不过,我认为大多数投资者应该不会介意,因为这将证实我们确实有能力建立外部代工厂。”
代工芯片制造商通常会在产能尚未到位之前就与客户讨论即将推出的工艺节点,并且只有在早期客户确定订单后才会增加产能。英特尔的模式有所不同,因为产品事业部是主要客户,所以产能建设首先是为了满足内部需求。这对于像Intel 14A这样的尖端晶圆厂来说尤为重要,因为这些晶圆厂需要低数值孔径 (Low-NA) 和高数值孔径 (High-NA) 极紫外 (EUV) 光刻设备以及其他昂贵的设备。鉴于巨额的资本支出,晶圆代工厂无法承受闲置资产的损失,通常只有在产能利用率远高于80%的情况下才会提高产能。
但是,在没有可用产能的情况下向外部客户提供工艺节点可能会损害英特尔的代工厂雄心。像台积电和三星晶圆代工这样的竞争对手通常会在拥有多个主要客户的情况下扩建晶圆厂,并预期会有更多需求随之而来。由于像EUV光刻机这样的先进设备需要很长的交付周期,如果英特尔无法按时为第三方客户提供产能,它可能会错失关键的代工厂机会。
5.美国商务部撤销对中国无人机限制计划,FCC仍禁止

美国商务部1月9日表示,已撤回此前针对中国无人机实施限制以应对国家安全担忧的计划。此前,美国商务部已对乘用车和卡车采取了限制措施。
2025年12月,美国联邦通信委员会(FCC)以国家安全为由,禁止进口包括中国大疆创新(DJI)和Autel(道通智能)在内的外国制造的新型无人机及其关键部件。近期,FCC表示将部分非中国制造的无人机排除在限制范围之外。
美国商务部在2025年9月表示,计划出台相关规定,限制甚至禁止进口中国无人机,以解决信息和通信技术供应链问题。根据1月9日政府网站上发布的消息,美国商务部于2025年10月8日将该提案提交白宫审查,随后于1月8日撤回了该提案。
美国FCC的限制意味着中国无人机制造商将无法获得在美国销售新型无人机或关键部件所需的批准。这些限制并不禁止进口、销售或使用FCC此前已批准的任何现有无人机型号,也不影响任何已购买的无人机。
根据网上公布的记录,白宫和美国商务部就无人机提案举行了多次会议,直至2025年12月19日,并于2025年12月11日与大疆创新(DJI)人员会面。大疆创新表示,对中国制造的无人机实施全面限制“没有必要,在概念上存在缺陷,并且会对美国利益相关者造成极其严重的损害”。
中国进口无人机占美国商用无人机销售额的绝大部分。其中超过一半来自全球最大的无人机制造商大疆创新(DJI)。
2025年1月,美国商务部曾表示,正考虑对进口无人机中的关键系统实施限制,包括机载计算机、通信与飞行控制系统、地面控制站、操作软件以及数据存储设备。一些专家指出,若对这些核心系统加以限制,实际上可能导致中国无人机无法在美国运营。
中国商务部于2025年12月回应称,美方以所谓“国家安全”为由,将所有外国生产的无人机系统及其关键零部件等列入“不可信供应商清单”,中方对此坚决反对。近年来,美方不顾中美两国企业开展正常商业交易和贸易往来,不顾中美两国业界的强烈呼声,一再泛化国家安全概念,动用国家力量打击包括中国企业在内的他国企业,这是典型的市场扭曲和单边霸凌做法。中方敦促美方停止错误做法,立即撤销有关措施。若美方继续一意孤行,中方将坚决采取必要措施,坚定维护中国企业的正当权益。
